EasyManua.ls Logo

Skytrak 6036 - Road Light Option Schematic

Skytrak 6036
418 pages
Print Icon
To Next Page IconTo Next Page
To Next Page IconTo Next Page
To Previous Page IconTo Previous Page
To Previous Page IconTo Previous Page
Loading...
Electrical System
9-14
31211015 6036, 6042, 8042, 10042, 10054
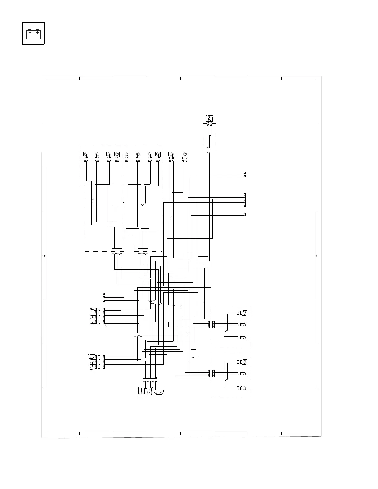
9.5.8 Road Light Option Schematic
A
B
C
D
E
F
G
H
8
7
6
5
4
3
2
1
G
H
E
F
C
D
A
B
8
7
6
5
4
3
2
1
MAQ1640F
SW944
WORKLIGHTS SWITCH
2
3
5
6
7
8
1
4
SPLICE 1
SW945
2
3
5
8
1
10
17
18
4
7
SPLICE 28
HIGH BEAM LEFT
1
2
SPLICE 24
X503
1
2
3
4
5
6
X504
FRONT ROADLIGHT ASSEMBLYLH
1
2
3
4
5
6
X505
1
2
3
4
5
6
X506
FRONT ROADLIGHT ASSEMBLYRH
1
2
3
4
5
6
LOW BEAM LEFT
1
2
S948
LEFT SIDE
1
2
SPLICE 20
TAIL LEFT
1
2
LOW BEAM RIGHT
1
2
HIGH BEAM RIGHT
1
2
RIGHT SIDE
1
2
TAIL RIGHT
1
2
S955
SPLICE 21
SPLICE 2
RIGHT BRAKE
1
2
LEFT BRAKE
1
2
LF TURN HAZ
1
2
LR TURN HAZ
1
2
RR TURN HAZ
1
2
RF TURN HAZ
1
2
X961
RIGHT REAR TAIL LIGHT
1
2
3
4
X962
1
2
3
4
X963
LEFT REAR TAIL LIGHT
1
2
3
4
X964
1
2
3
4
S529
S965
SPLICE 26
SPLICE 23
SPLICE 22
WORKLIGHT LT REAR
1
1
WORKLIGHT RT REAR
1
1
SPLICE 4
WORKLIGHT BOOM
1
1
X967
BOOM WORKLIGHT HARNESS
HARNESS
A
B
X968
A
B
FLASHER MODULE
RL498
P
L
X
HAZARD SWITCH
1
2
3
4
5
17
7
8
18
10
1
2
3
4
5
6
7
8
TURN SIGNAL CONTROL
GENERIC
1
3
5
6
8
9
10
11
X992
TO CAB POWER HARNESS (X1004)
2
3
5
6
4
1
7
8
SW351
4
TO LIGHTING BRAKE SWITCH
5
X1090
1
2
1E RED (14)
1E RED (14)
1A RED (14)
1A RED (14)
1F RED (14)
1F RED (14)
1B RED (14)
1B RED (14)
1J RED (14)
1J RED (14)
33 PURPLE (16)
33 PURPLE (16)
28A PURPLE (16)
28 PURPLE (16)
28B PURPLE (16)
LB946
24 DBL (16)
24 DBL (16)
24A DBL (16)
24A DBL (16)
24B DBL (16)
24B DBL (16)
BLU/BLK
BLU/BLK
LB947
RED
RED
BLK
BLK
BLK
BLK
BLK
BLK
LB949
BLK
BLK
WHT
WHT
20 WHT (16)
20 WHT (16)
20A WHT (16)
20A WHT (16)
20B WHT (16)
20B WHT (16)
LB950
ORN
ORN
BLK
LB951
LB952
LB953
LB954
RED
RED
BLU/BLK
BLU/BLK
WHT
WHT
ORN
ORN BLK
BLK
BLK
BLK
BLK
BLK
BLK
BLK
BLK
BLK
25 PNK (16)
25 PNK (16)
21 RED (16)
21 RED (16)
21A RED (16)
21A RED (16)
21B RED (16)
21B RED (16)
1C RED (14)
1C RED (14)
2J BLK (16)
2J BLK (16)
2H BLK (16)
2H BLK (16)
2B BLK (16)
2B BLK (16)
2K BLK (16)
2K BLK (16)
LB956
LB957
LB521
LB958
LB959
LB960
GRY
GRY
WHTWHT
GRY
GRY
BLK
BLK
BLK
BLK
BLK
BLK
BLK
BLK
BLK
BLK
1D RED (14)
1D RED (14)
26 GRY (14)
26B GRY (14)
26A GRY (14)
23 GRN (16)
23 GRN (16)
23A GRN (16)
23A GRN (16)
23C GRN (16)
23C GRN (16)
GRN
GRN
WHT WHT
BLK
BLK
BLK
BLK
GRN
GRN
23B GRN (16)
23B GRN (16)
22B ORN (16)
22A ORN (16)
22 ORN (16)
22C ORN (16)
LB535+
LB535-
LB536+
LB536-
4B YEL (14)
4B YEL (14)
4C YEL (14)
4C YEL (14)
4A YEL (14)
4A YEL (14)
2G BLK (16)
2G BLK (16)
2D BLK (16)
2D BLK (16)
LB966+
LB966-
WHT
WHT
BLK
BLK
3A LBL (14)
3A LBL (14)
2C BLK (16)
2C BLK (16)
1RED(12)
1 RED (12)
32 GRN (14)
32 GRN (14)
24C DBL (16)
24C DBL (16)
27 PPL/WHT (16)
27 PPL/WHT (16)
2A BLK (12)
2A BLK (12)
2F BLK (16)
2F BLK (16)
2E BLK (16)
2E BLK (16)
20C WHT (16)
20C WHT (16)
20D WHT (16)
20D WHT (16)
SW975
HARNESS, ROAD LIGHT OPTION
1
P
1
P
LIGHTSWITCH B+
SIDE MARKER LIGHTS
O
O
HIGH BEAM
FLASH MODE B+
LOW BEAM
RIGHTTURN
TURN SIGNALB+
LEFTTURN
SW1
SW2
SW3
SW4
R
L

Table of Contents