EasyManua.ls Logo

SMC Networks JXC61 - Example Circuit 1 - Single Controller with Teaching Box; Stop Circuits

SMC Networks JXC61
167 pages
Print Icon
To Next Page IconTo Next Page
To Next Page IconTo Next Page
To Previous Page IconTo Previous Page
To Previous Page IconTo Previous Page
Loading...
- 29 -
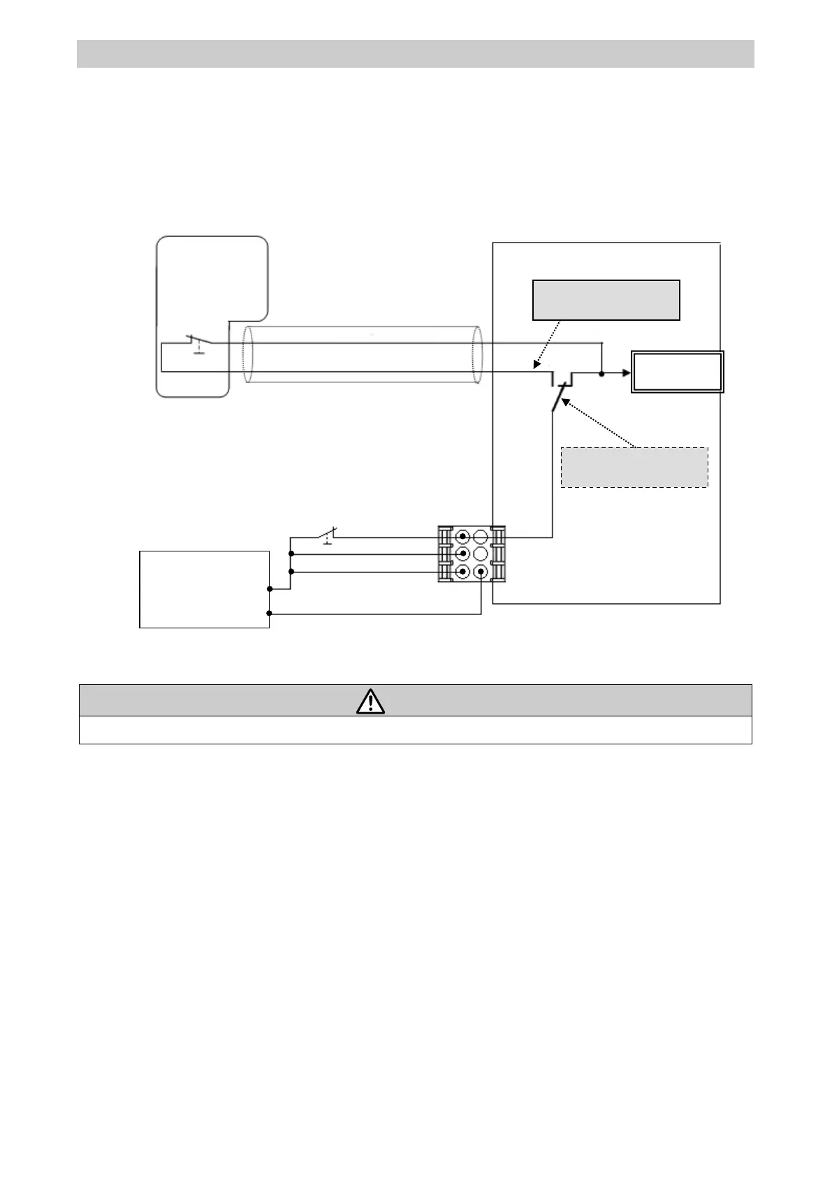
5.4 Stop circuits
When the external switch to stop or the stop switch of the teaching box is enabled on this controller, the
electric actuator will stop.
(1) Example circuit 1 - Single controller with teaching Box
When the teaching box is connected to the controller, the teaching box’s stop switch will become
effective.
Warning
The teaching box’s stop switch is effective only to the controller that is connected with it.
いうえおあいえおあいうえ
SI
External stop circuit
Power supply plug
(1) C 24V
(2) M 24V
0V (4)
(3) EMG
PWR
Teaching box
(with 3m cable)
Stop switch
Controller
Teaching box is
connected.
Stop signal
Teaching box is not
connected.
DC24V
0V
Controller
power supply

Table of Contents

Related product manuals