EasyManua.ls Logo

Sony DSC-U20 - Page 28

Sony DSC-U20
56 pages
Print Icon
To Next Page IconTo Next Page
To Next Page IconTo Next Page
To Previous Page IconTo Previous Page
To Previous Page IconTo Previous Page
Loading...
DSC-U20
COVER
COVER
4-28
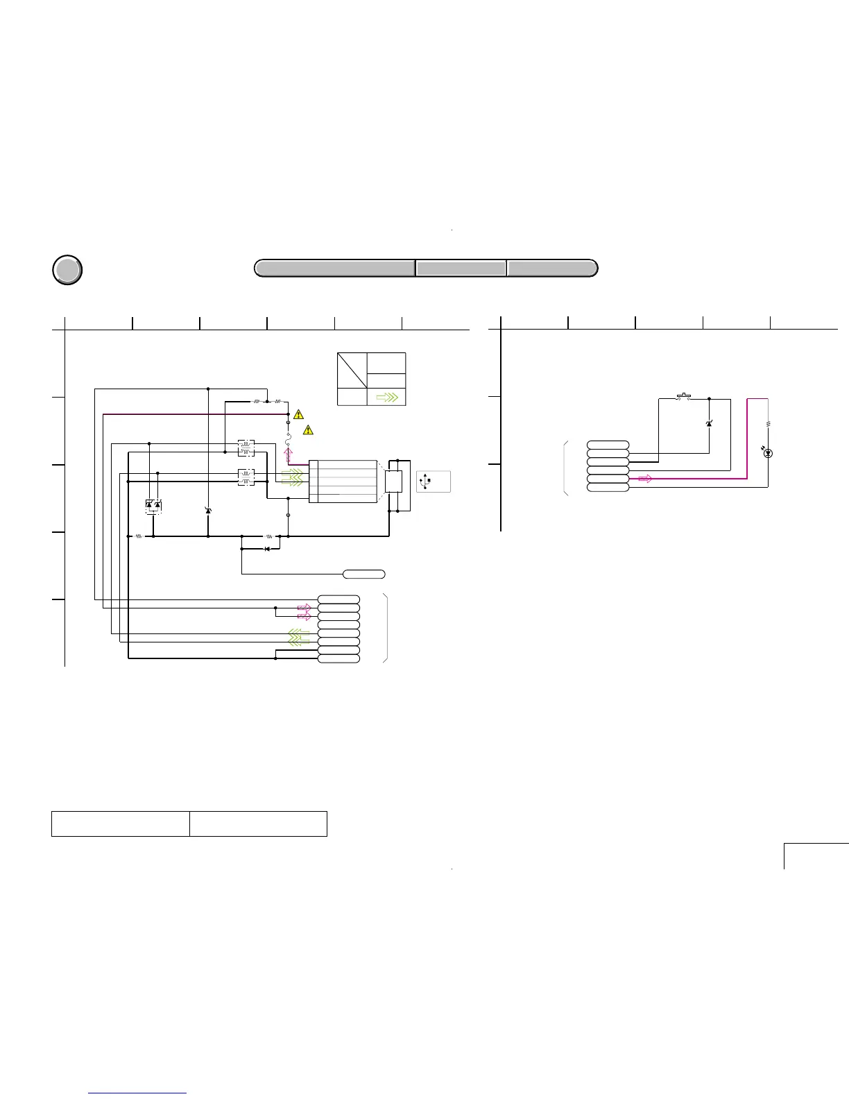
For Schematic Diagram
Refer to page 4-49 for printed wiring board.
US-4, OP-17
4-27
4-2. SCHEMATIC DIAGRAMS
US-4 FLEXIBLE BOARD OP-17 FLEXIBLE BOARD
4-2. SCHEMATIC DIAGRAMS
US-4 FLEXIBLE BOARD OP-17 FLEXIBLE BOARD
The components identified by mark 0 or dotted
line with mark 0 are critical for safety.
Replace only with part number specified.
Les composants identifiés par une marque 0 sont
critiques pour la sécurité. Ne les remplacer que
par une piéce portant le numéro spécifié.
For Schematic Diagram
Refer to page 4-51 for printed wiring board.
USB
USB
USB
USB
MA8082-(K8).S0
D051
330k
R053
100k
R052
R051
XX
R054
0
LND051
USB_5V
LND052
USB_5V
LND053
REG_GND
LND054
USB_D+
LND055
USB_D-
LND056
USB_GND
LND058
STATIC GND
LND057
USB_GND
LND050
USB_JACK_IN
D052
XX
MAZT082H08S0
D050
5PCN050
1
VCC
2
D-
3
D+
4ID
5
GND
LF050
LF051
FB051
XX
(0.5A/50V)
(USB)
CN907
TY-15 (4/4)
(PAGE 4-18)
1
8
D
E
312
US-4 FLEXIBLE BOARD
4
C
B
6
05
A
5
XX MARK:NO MOUNT
USB CONNECTOR
PB
VIDEO
SIGNAL
SIGNAL PATH
Y/CHROMA
FB050
F005
CN001
FLEXIBLE
(PAGE 4-29)
SW-376
680
R101
SML-310LTT86
D102
S101
1
2
LND101
LND102
LND103
LND104
LND106
LND105
MAZS051008SO
D101
(LENS COVER OPEN)
D_2.8V
GND
XLENS_CAP_OPEN
STATIC_GND
N.C.
XSELF_TIMER_LED
(SELF TIMER)
6
1
312
OP-17 FLEXIBLE BOARD
4
C
B
05
A
5
LENS COVER DETECT

Related product manuals