EasyManua.ls Logo

Sony HBD-E770W - Schematic Diagram - MB-134 Board (8;13)

Sony HBD-E770W
114 pages
Print Icon
To Next Page IconTo Next Page
To Next Page IconTo Next Page
To Previous Page IconTo Previous Page
To Previous Page IconTo Previous Page
Loading...
HBD-E770W
HBD-E770W
4242
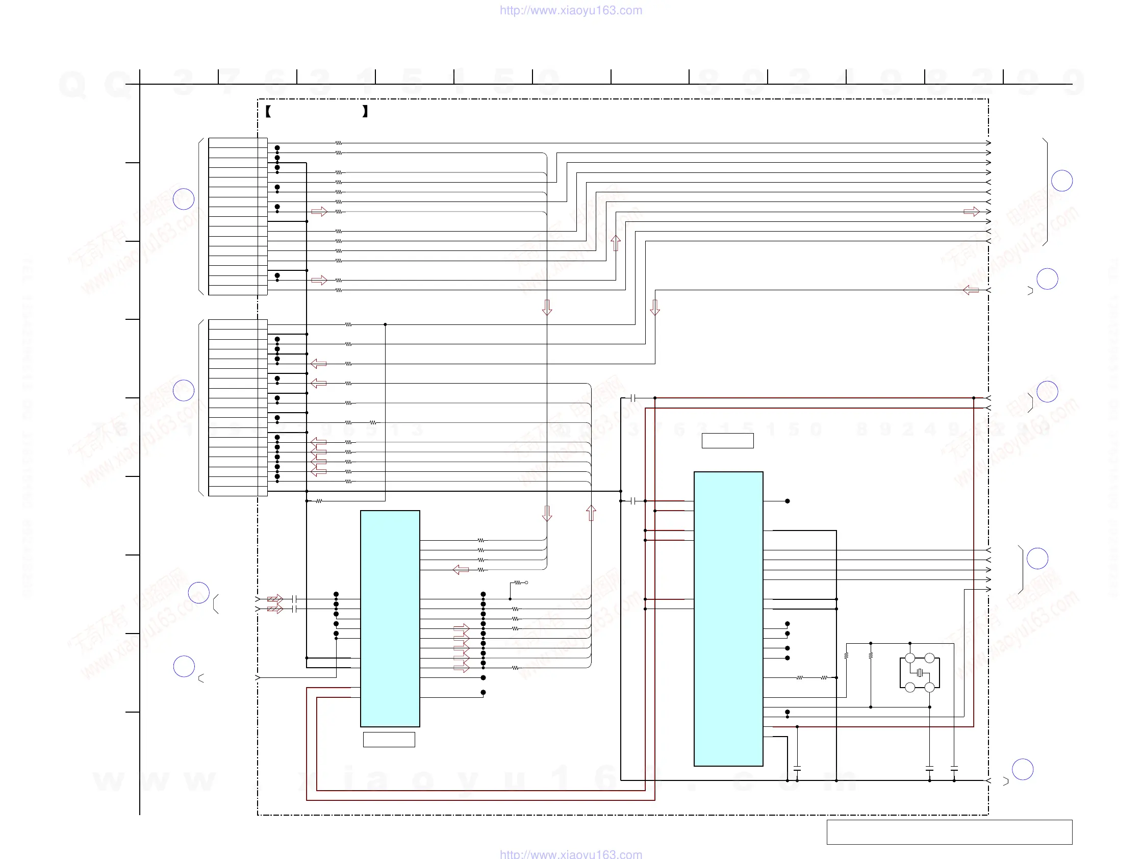
5-14. SCHEMATIC DIAGRAM - MB-134 Board (8/13) -
• See page 77 for IC Pin Function Description.
MAIN
BOARD
F
(5/5)
CN703
MAIN
BOARD
G
(5/5)
CN701
BOARD
10
MB-134
(13/13)
BOARD
11
MB-134
(12/13)
MB-134
BOARD
9
(10/13)
MB-134
BOARD
6
(7/13)
MB-134
BOARD
7
(4/13)
MB-134
BOARD
8
(12/13)
MB-134
BOARD
27
(3/13)
22R931
R932 47
22R930
10k
R936
JL913
JL912
JL911
JL915
JL910
JL914
JL908
JL907
JL909
JL901
JL902
JL903
JL904
JL905
1
2
3
4
5
6
7
8
9
10
11
12
13
14
15
16
17
18
18P
CN902
R903 0
DIR_ERROR
XAMUTE
R904
0
R905 0
47R906
47R907
47R908
47R909
R911 0
R910 0
R913
0
47
R912
R916 0
R917
0
R918
0
R919
0
R920
0
R922
0
R924
0
R923
0
R921
0
BDV_DIR_AUDIO
CSI_DATAIN
BDV_CSFLAG
BDV_DATA_I
BDV_DIR_XSTATE
ARC_SPDIF
CSI_DATAOUT
CSI_CLK
CSI_XCS_ADAC
R928
0
R927
0
R925
0
R926
0
R933 0
R934 0
R914
0
22R935
JL922
JL923
JL924
JL925
JL926
JL927
JL928
JL929
JL930
JL931
JL932
JL933
JL934
JL935
JL936
JL937
JL938
JL939
C927
1
C928
1
FE_NS_RFIN
FE_NS_RFIP
FE_NS_CLKIN_33
R939
0
DAC_XRST
1
2
3
4
5
6
7
8
9
10
11
12
13
14
15
16
16P
CN901
R940
22
IC101
NS_RFIN
H4
NS_RFIP
K8
NS_TSTP
BA1
NS_TSTN
AY2
NS_CKIN33
F6
AVSS33_SACD
AV4
AVSS12_ADC
AT6
AVDD33_SACD
AU5
AVDD12_ADC
AR7
SPMCLK
C21
SPBCK
A21
SPLRCK
B20
SPDATA
G21
AOMCLK
D22
AOBCK
B22
AOLRCK
E23
AOSDATA0
C23
AOSDATA1
G23
AOSDATA2
H22
AOSDATA3
F22
AOSDATA4
E21
AOSDATA5
D20
SPDIF
A19
100
R807
12p
C806
IC101
SVCTST
BB6
AVSS12_ST1
AV8
SRXP_1
BC1
SRXN_1
BB2
STXN_1
BA3
STXP_1
BC3
AVSS12_ST2
AU9
AVSS12_ST2
AW9
SRXP_2
AY4
SRXN_2
BB4
STXN_2
BA5
STXP_2
BC5
RREF
BA7
XTAL25MO
BA9
XTAL25MI
BB8
VCLK25MI
AJ9
AVDD33_XTAL25M
BC7
AVSS33_XTAL25M
AY8
AVDD12_ST
AV10
AVDD33_ST
AU7
AVDD12_SRX1
AV6
AVDD12_STX1
AW5
AVDD12_SRX2
AW7
AVDD12_STX2
AY6
0.1
C815
0.1
C809
680
R806
R805
100k
CL805
HT+0
HT-0
12p
C805
HR+0
CL804
JL804
GND
25M_BUF
C810
0.1
CPU_3.3VA
CL801
1
2
25MHz
X802
JL803
12k
R808
CPU_1.2VA
HR-0
JL801
SP_MCK
SP_BCK
SP_LRCK
SP_DATA
AOBCK
AOMCK
AOSDATA2
AOSDATA0
AOSDATA1
AOSDATA3
AOLRCK
SP_MCK
SP_BCK
SP_LRCK
SP_DATA
AOSDATA0
AOSDATA1
AOSDATA2
AOSDATA3
AOBCK
AOLRCK
AOSDATA4
AOSDATA4
AOMCK
DIR_ERROR
DIR_AUDIO
DIR_XSTATE
SP_MCK
GND
SP_BCK
SP_LRCK
SP_DATA
GND
CSI_DATAIN
DIR_CSFLAG
GND
DATA_I
XAMUTE
GND
GND
DIR_XRST
GND
ARC_SPDIF
GND
AOBCK
GND
AOMCK
GND
AOSDATA0
AOSDATA2
AOSDATA1
AOSDATA3
AOLRCK
GND
CSI_XCS_DIR
CSI_CLK
CSI_DATAOUT
AOSDATA4
MB-134 BOARD
(8/13)
(Chip Size Package)
BD DECODER
CSP
IC101
CXD9983GG
(9/15)
CXD9983GG
IC101
CSP
(8/15)
BD DECODER
(Chip Size Package)
E
113
D
F
8
G
7
A
109
C
4
H
26
B
51 12
I
22R929
Note: IC101 on the MB-134 board cannot exchange with single. When
this part is damaged, exchange the entire mounted board.
(Page 58)
(Page 58)
(Page 47)
(Page 46)
(Page 37)
(Page 46)
(Page 38)
(Page 41)
(Page 44)
w
w
w
.
x
i
a
o
y
u
1
6
3
.
c
o
m
Q
Q
3
7
6
3
1
5
1
5
0
9
9
2
8
9
4
2
9
8
T
E
L
1
3
9
4
2
2
9
6
5
1
3
9
9
2
8
9
4
2
9
8
0
5
1
5
1
3
6
7
3
Q
Q
TEL 13942296513 QQ 376315150 892498299
TEL 13942296513 QQ 376315150 892498299
http://www.xiaoyu163.com
http://www.xiaoyu163.com

Table of Contents

Related product manuals