EasyManua.ls Logo

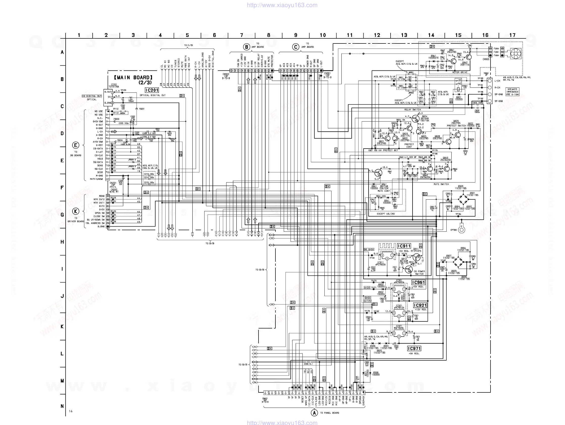
Sony HCD-DX3 - Schematic Diagram Main Section (2;3)

Sony HCD-DX3
66 pages
Print Icon
To Next Page IconTo Next Page
To Next Page IconTo Next Page
To Previous Page IconTo Previous Page
To Previous Page IconTo Previous Page
Loading...
HCD-BX3/DX3
2828
7-7. SCHEMATIC DIAGRAM MAIN SECTION (2/3)
See page page 44 for IC Block Diagrams.
(Page 27)
(Page 31) (Page 31)
(Page 25)
(Page 37)
(Page 29)
(Page 29)
(Page 29)
(Page 33)
W2
w
w
w
.
x
i
a
o
y
u
1
6
3
.
c
o
m
Q
Q
3
7
6
3
1
5
1
5
0
9
9
2
8
9
4
2
9
8
T
E
L
1
3
9
4
2
2
9
6
5
1
3
9
9
2
8
9
4
2
9
8
0
5
1
5
1
3
6
7
3
Q
Q
TEL 13942296513 QQ 376315150 892498299
TEL 13942296513 QQ 376315150 892498299
http://www.xiaoyu163.com
http://www.xiaoyu163.com

Related product manuals