EasyManua.ls Logo

Sony HCD-EC599 - Block Diagram - MAIN Section

Sony HCD-EC599
46 pages
Print Icon
To Next Page IconTo Next Page
To Next Page IconTo Next Page
To Previous Page IconTo Previous Page
To Previous Page IconTo Previous Page
Loading...
1414
HCD-EC599
HCD-EC599
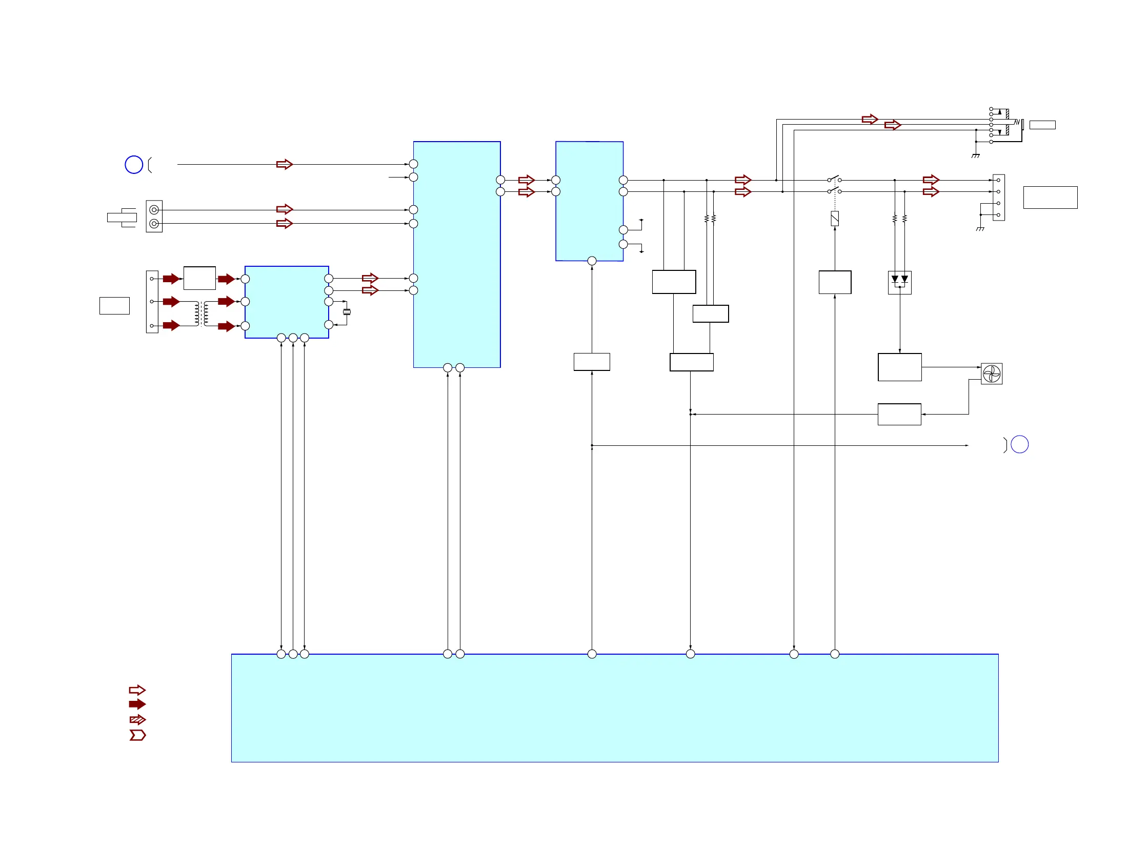
5-2. BLOCK DIAGRAM – MAIN Section –
32
R-ch
INPUT SELECTOR
IC500
SYSTEM CONTROL
IC100 (2/3)
CD/USB-L
31
CD/USB-R
CD/USB-L
PC-IN-L
TUNER-L
25
21
OUT-R
OUT-L
34
I-PROTECT
5
J500
AM/FM-DET,OSC,MIX,PLL,IF AMP
IC101
L101
X101
32.768kHz
DVD/PC IN
ANTENNA
FM/AM
CN103
L
FM
AM
AM
3
2
1
R
FRF1
ARF2
ARF1
6
PC-IN-R
9
LOUT
ROUT
X1
X2
4
7
6
10
TUNER-R
SCLK
SDATA
I2C-FUNC-DATA
I2C-FUNC-CLK
I-TU-RDS
I2C-TU-CLK
I2C-TU-DATA
27 28
41
98
92
91
15
14
FL101
BAND-PASS
FILTER
IIC/RDSI
8
CK
10
DA
13
18
19
35
I-HP-DET
31
O-SPK-RELAY
PHONES
J380
A
CD/USB
Section
(Page 13)
SignaO Sath
: AUDIO
: FM/AM
11
15
LCH IN
RCH IN
7
5
RCH OUT-
LCH OUT-
99
POWER AMP
IC701
STBY
O-STBY-RELAY
13
30
STBY SW
Q712
OVERLOAD
DETECT
Q715,Q716
DC DETECT
Q705,Q707
PROTECT
Q704,Q708
– R
+ L
IMPEDANCE: USE 6ȍ
TB701
– L
SPEAKERS
+ R
RY600
RELAY
DRIVE
Q713
D721
FAN MOTOR
DRIVE
Q709,Q710
Q720,Q721
DC FAN
FAN MOTOR
DETECT
Q711
1
2
3
4
STBY RELAY
C
DISPLAY/POWER
Section
(Page 15)
: CD
: USB
2
3
+VCC
-VCC
+VCC
-VCC

Related product manuals