EasyManua.ls Logo

Sony HCD-MD313 - CD Section Block Diagram; CD Section Signal Flow

Sony HCD-MD313
75 pages
Print Icon
To Next Page IconTo Next Page
To Next Page IconTo Next Page
To Previous Page IconTo Previous Page
To Previous Page IconTo Previous Page
Loading...
– 27 –
– 28 –
HCD-MD313
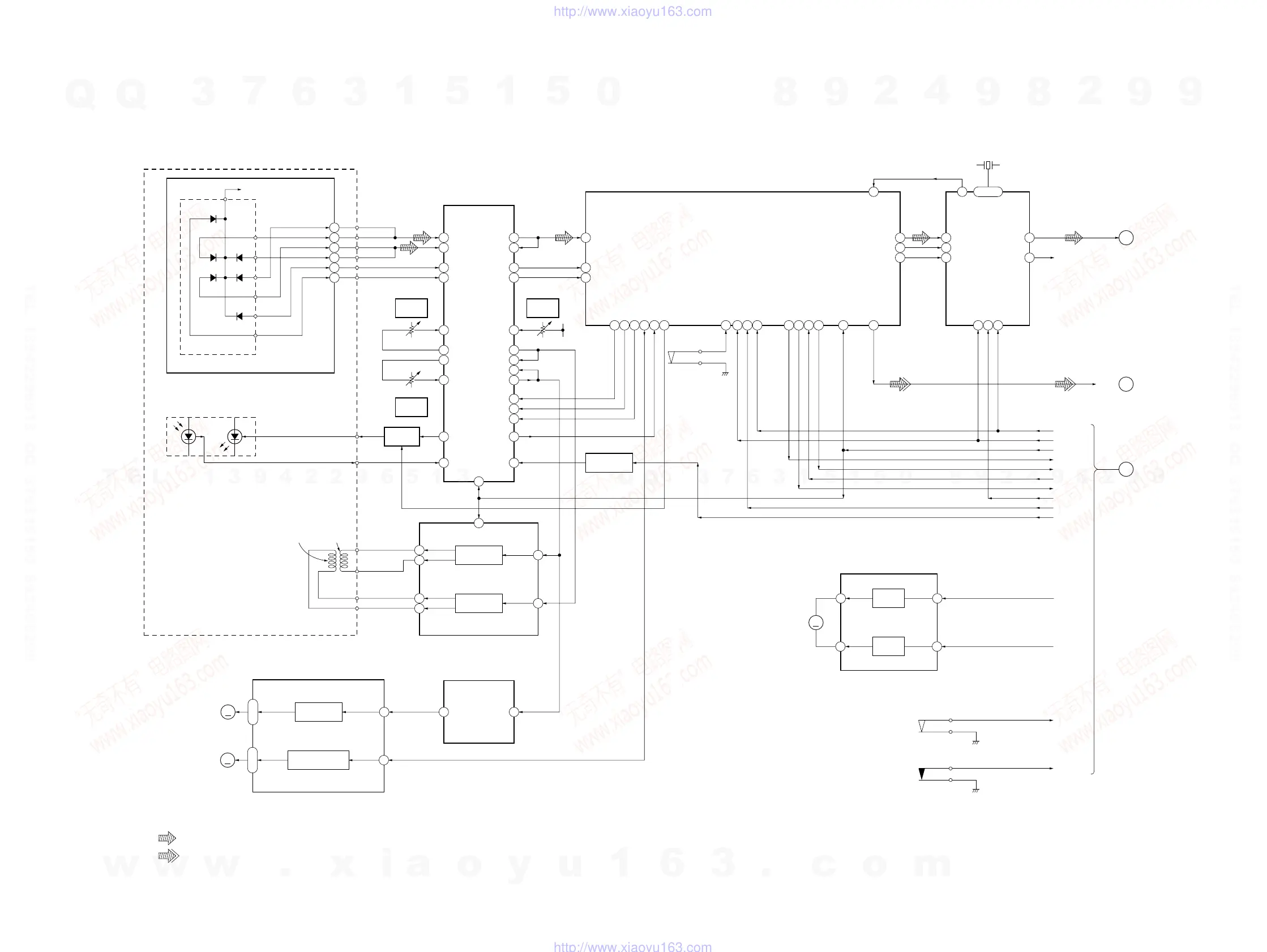
6-1. BLOCK DIAGRAM
– CD Section –
25
SLED MOTOR
DRIVE
26
27
16
M
SLO
M102
SLED MOTOR
4
SPINDLE MOTOR
DRIVE
1
2
M
M101
SPINDLE
MOTOR
SLED/SPINDLE
MOTOR DRIVE
IC102 (2/2)
14
SL+
SLED
SERVO
IC101 (2/2)
19
TRACKING
COIL DRIVE
18
17
T+
T–
9
FOCUS
COIL DRIVE
12
11
F–
F+
2-AXIS
DEVICE
TRACKING
COIL
FOCUS
COIL
TRACKING/FOCUS
COIL DRIVE
IC102 (1/2)
7
XRST
22
XRST
TRACKING/FOCUS SERVO,
RF AMP
IC101 (1/2)
PD1
PD2
35
36
4
2
1
5
10
6
F
E
38
39
E
A
B C
D
F
B+
K
A
D
C
B
DETECTOR
OPTICAL PICK-UP
(KSS-213B)
FEI
2
FEO
1
RV102
FOCUS
GAIN
TEO
42
TEI
44
RV103
TRACKING
GAIN
LD
33
PHD
34
LD DRIVE
Q101, 102
PD LD
LASER
DIODE
31
RFO
30
RFI
RF
14
23
C.OUT
CNIN
55
24
SENS
SEIN
54
FE BIAS
37
RV101
FOCUS
BIAS
+5V
6
FE-O
7
FE-M
12
TA-M
13
TAO
21
DATA
20
XLT
19
CLK
4
FGD
25
FOK
FOCUS SW
Q103
DATAO
56
XLTO
57
CLKO
59
MDP
3
FOK
1
XLON
64
05
PCMD
LRCK
DATA
2
LRCK
1
21
20
BCLK
BCLK
322
LOUT
16
ROUT
13
SIGNAL PATH
:digital out (CD)
:CD
A
HCD-MD313 (1/3)
CD Section
MAIN
SECTION
(Page 31)
DIGITAL FILTER
D/A CONVERTER
IC104
DATA
51
XLAT
52
CLOK
53
SCOR
43
SQSO
46
SQCK
47
SENS
49
XRST
50
D OUT
39
DATA
26
MLAT
28
CLOK
27
C
MAIN
SECTION
(Page 31)
D OUT
CLK
49
DATA
50
XRST
60
SCOR
22
SENS
53
SQCK
48
SQSO
46
DF LATCH
52
XLAT
51
FOCUS SW
59
5
DRIVE
6
M
M903 (CD)
LOADING
MOTOR
MOTOR
DRIVER
IC801
2
10
DRIVE
LOAD-OUT
57
LOAD-IN
58
OUT-SW
56
IN-SW
55
S292
(LOAD IN)
S291
(LOAD OUT)
B
MAIN
SECTION
(Page 32)
DIGITAL SIGNAL PROCESSOR
IC103
XTAI
34
CKO
4
XTI
XTO
5 • 6
X101
16.9344 MHz
SPOD
63
S101
(LIMIT)
w
w
w
.
x
i
a
o
y
u
1
6
3
.
c
o
m
Q
Q
3
7
6
3
1
5
1
5
0
9
9
2
8
9
4
2
9
8
T
E
L
1
3
9
4
2
2
9
6
5
1
3
9
9
2
8
9
4
2
9
8
0
5
1
5
1
3
6
7
3
Q
Q
TEL 13942296513 QQ 376315150 892498299
TEL 13942296513 QQ 376315150 892498299
http://www.xiaoyu163.com
http://www.xiaoyu163.com

Related product manuals