EasyManua.ls Logo

Sony HCD-S400 - Page 45

Sony HCD-S400
74 pages
Print Icon
To Next Page IconTo Next Page
To Next Page IconTo Next Page
To Previous Page IconTo Previous Page
To Previous Page IconTo Previous Page
Loading...
45
HCD-S400
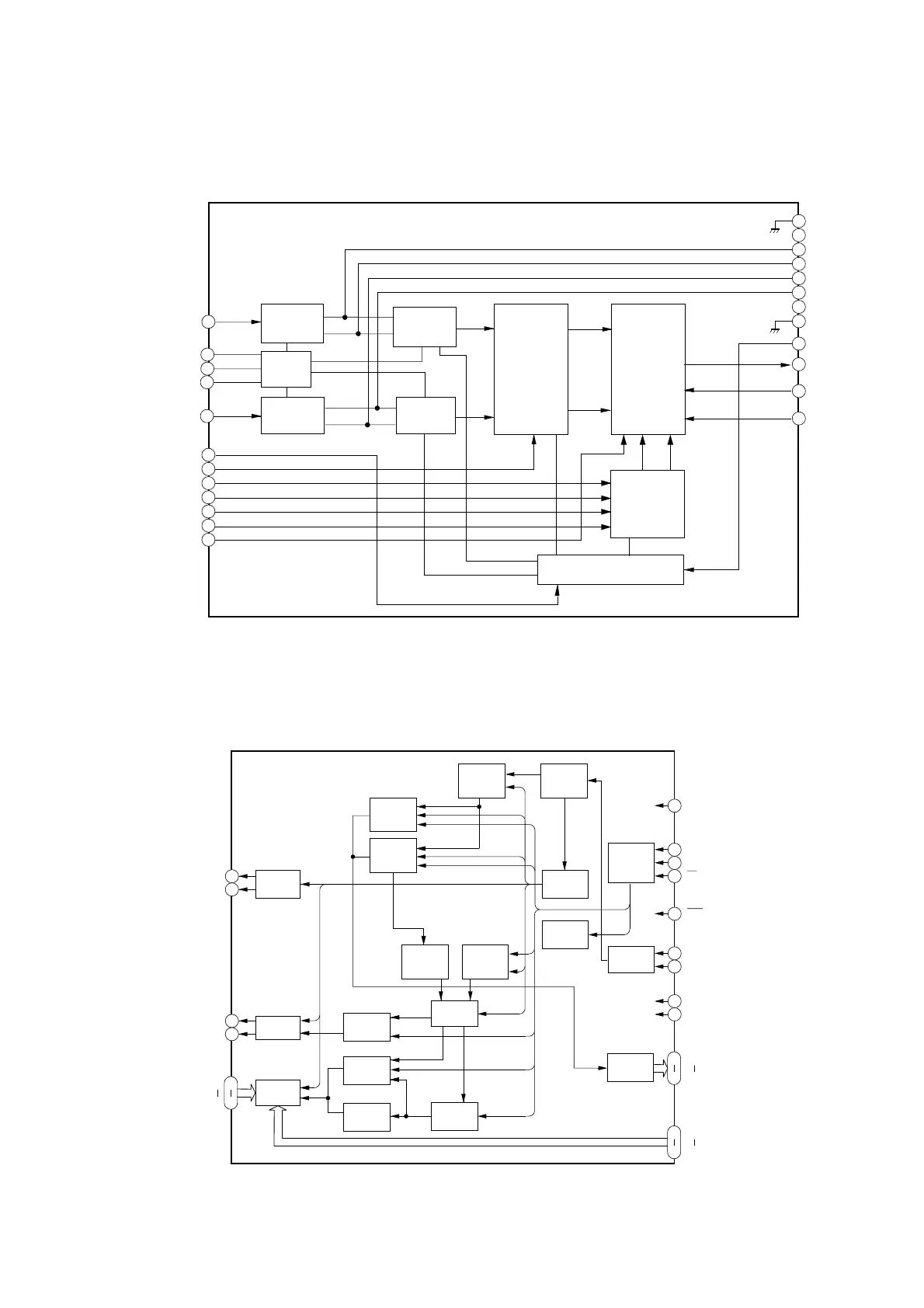
IC802 MSM9202-05GS-KDR1 (FP-1030 BOARD)
39
33
S29
S35
55
40
G1
G16
5
32
S28
S1
1
P1
Port
Driver
Control
Circuit
8bit
Register
Shift
Command
Decoder
Grid
Driver
2
P2
3
AD2
AD
Driver
Segment
Driver
CGROM
CGROM
248wX35b
DCROM
16wX8b
Address
Selector
8wX35b
ADROM
16wX2b
Digit
Control
Duty
Control
Oscillator
Timing
Generator 1
Timing
Generator 2
4
AD1
56
VFL
57
GND
58
OSC0
59
OSC1
60
RST
61
CS
62
CLK
63
DAT
64
VDD
Read
Address
Counter
Write
Address
Counter
IC602 PCM1800E/2K (DVD BOARD)
3
15
14
13
12
11
5
4
6
9
8
10
7
FMT0
BYPASS
RSTB
RIN
(–)
(+)
(–)
(+)
V_REF_2
REF COM
2
V_REF_1
Single-End/
Differential
Converter
5th-Order
Delta-Sigma
Modulator
x1/64
Decimation
and
Hight Pass Filter
Serial Data
Interface
Mode/Format
Control
Interface
5th-Order
Delta-Sigma
Modulator
Single-End/
Differential
Converter
DOUT
16 SYSCLK
17 DGND
18 VDD
19 C_NR
20 C_PR
21 C_NL
22 C_PL
23 VCC
24 AGND
BCK
LRCK
MDDE0
FMT1
FSYNC
MDDE1
LIN
1
Reference
Clock/Timing Control
Reset/Power Control

Related product manuals