EasyManua.ls Logo

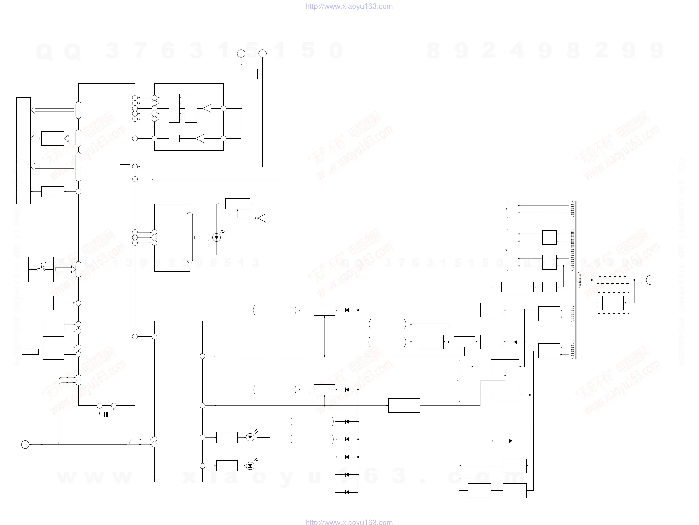
Sony HCD-VX5A - 7-5. Block Diagram - Display;Key Control;Power Supply Section

Sony HCD-VX5A
86 pages
Print Icon
To Next Page IconTo Next Page
To Next Page IconTo Next Page
To Previous Page IconTo Previous Page
To Previous Page IconTo Previous Page
Loading...
HCD-VX5A/VX5AJ/VX7A
7-5. BLOCK DIAGRAM – DISPLAY/KEY CONTROL/POWER SUPPLY Section –
– 29 –
– 30 –
REGULATOR
CONTROL SWITCH
Q903, 923
D925
D501, 502
+7V
REGULATOR
IC901
–26V
(FL DRIVER (IC601) B–)
+12V
REGULATOR
IC903
+10V
REGULATOR
Q909
D918
–7V
REGULATOR
Q914, 951, 952
+7V
REGULATOR
Q901, 902, 913
ST +10V
(FM/AM TUNER UNIT B+)
TC M+12V
(TC MOTOR SECTION B+)
CD M+7V
(CD MOTOR SECTION B+)
B+ SWITCH
Q907, 908
B+ SWITCH
Q911, 912
D507
B+ SWITCH
Q904, 905
+5V
REGULATOR
IC902
+5V
REGULATOR
IC904
+3.3V
REGULATOR
Q531
RECT
D907 – 910
RECT
D901 – 904
POWER AMP (IC801),
PROTECTOR CIRCUIT
POWER TRANSFORMER
T951
RECT
D832
RECT
D831
VOLTAGE
SELECTOR
S951
RECT
D971
–26V REGULATOR
Q971
AC IN
A+7V
TC, PANEL,
AUDIO
A–7V
FAN MOTOR B–
VF1
TO FLUORESCENT
INDICATOR TUBE
(FL601)
VF2
+VL
–VL
+VH
–VH
REMOTE CONTROL
RECEIVER
IC602
GRID DRIVE
Q607 – 612
FLUORESCENT INDICATOR TUBE DRIVER,
KEY CONTROL
IC601
SYSTEM CONTROLLER
IC501 (4/4)
LED DRIVER
IC604
BAND-PASS FILTER
IC603
Q603
+5V (LED)
S LOW FREQ (BPF0)
18
BPF2
19
BPF3
20
BPF4
GRID DRIVE
Q613
DET
DET
B.P.F.
21
ALL BAND (L+R)
REC IN
LINE
IN
1
SIRCS
ROTARY
ENCODER
S601
ROTARY
ENCODER
S602
2
JOG-A
9
VOL-A
8
JOG-B
10
72 70
VOL-B
XOUT
XIN
B+ SWITCH
Q601, 602
LED DRIVE
Q606
KEY0 – KEY3
BPF1
F01
F04
F05
F06
F02
G1
(Page 27)(Page 28)
H
(Page 23)
D
D611 – 624,
D627 – 631,
D751 – 753
SPEANA
L SEL
7
TIMER LED
26
LED DATA
5
LED SCK
3
LED LAT
DATA
CLK
4
13
14
15
45
I2C DATA
DATA, CLK
I2C CLK
IIC-DATA
IIC-CLK
RESET
RESET
17
79
78
29
WAKE UP
WAKE UP
22
18
30
CD-POWER
5
POWER
2
73
16
14
13
12
L+R
11
16
17
4
6
11 – 14
S1 – S22
46 – 67
G13 – G18
32 – 27
G2 – G12
44 – 42, 40 – 33
17, 19 – 23, 1 – 3, 5, 7, 10, 11
P1 – P9, P11, P12, P15, P16
S601
(JOG DIAL)
S611 – 630, 632 – 635,
S638 – 651, 751 – 757
05
S602
VOLUME
X601
12.5MHz
I
STB
LED DRIVE
Q604, 605
STBY LED
39
D632
TIMER SELECT
D754
I/u
(Thai)
(EXCEPT Thai)
A+5V (SW)
D/A CONVERTER (IC509),
VIDEO AMP CIRCUIT B+
+3.3V
MPEG VIDEO/AUDIO
DECODER (IC505) B+
D+5V (SW)
CD SERVO/VIDEO CD
SECTION B+
D+5V (SW)
M62493FP (IC101),
CD SENSOR CIRCUIT B+
+5V
SYSTEM CONTROLLER
(IC501) B+
+5V
CD MECHANISM
CONTROLLER (IC502) B+
D923
D405 – 407
D+5V (UNSW)
(TAPE DECK SECTION B+)
+5V (STBY)
(PANEL SECTION B+)
+5V (LED)
(PANEL SECTION B+)
D509
D922
D924
FLUORESCENT INDICATOR TUBE
FL601
w
w
w
.
x
i
a
o
y
u
1
6
3
.
c
o
m
Q
Q
3
7
6
3
1
5
1
5
0
9
9
2
8
9
4
2
9
8
T
E
L
1
3
9
4
2
2
9
6
5
1
3
9
9
2
8
9
4
2
9
8
0
5
1
5
1
3
6
7
3
Q
Q
TEL 13942296513 QQ 376315150 892498299
TEL 13942296513 QQ 376315150 892498299
http://www.xiaoyu163.com
http://www.xiaoyu163.com

Related product manuals