EasyManua.ls Logo

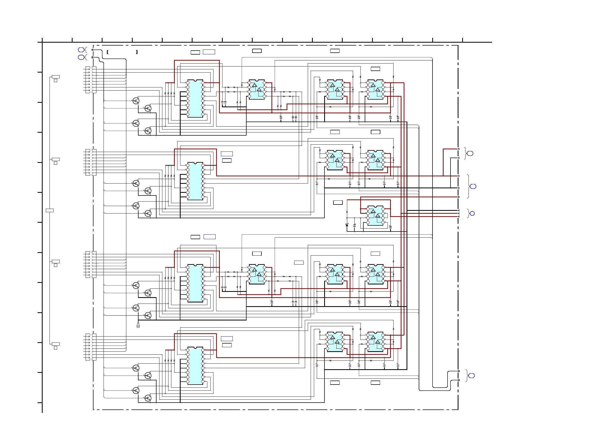
Sony HS-MB1 - Schematic Diagram -Video Section (5;7)

Sony HS-MB1
58 pages
Print Icon
To Next Page IconTo Next Page
To Next Page IconTo Next Page
To Previous Page IconTo Previous Page
To Previous Page IconTo Previous Page
Loading...
HS-MB1
HS-MB1
3131
4-21. SCHEMATIC DIAGRAM – VIDEO Section (5/7) – • See page 35 for IC Block Diagrams.
7
B
85
L
J
G
1364
F
3
H
10
I
12 14 15
D
C
A
K
91211
E
27
(6/7)
BOARD
VIDEO
6
(3/7)
VIDEO
19
BOARD
VIDEO
(4/7)
BOARD
23
28
VIDEO
(6/7)
BOARD
VIDEO
(4/7)
22
BOARD
VIDEO
(1/7)
BOARD
IC B/D
IC B/D
IC B/D
IC B/D
0
0
0
4.8
4.8
4.8
4.8
21.34.8
4.8
0
0
4.8
0
4.8
0
4.8
0
4.8
4.8
4.8
21.3
4.8
4.8
4.8
0
0
4.8
0
4.8
4.8
21.3
0
4.8
21.3
4.8
0
4.8
4.8
0
4.8
0
0
4.8
21.3
4.8
4.8
4.8
4.8
4.8
4.7
4.8
21.3
4.7 4.8
4.8
4.8
4.8
21.3
4.7
4.8
4.8
4.8
4.8
4.8
21.3
4.8
4.8
4.8
4.8
4.8
4.8
4.8
4.8
4.8
4.8
4.7
4.8
21.3
4.8
4.8 4.8
4.8 21.3
4.8
4.8
4.8 4.8
4.8 21.3
4.7 4.8
4.8
4.8
21.3
4.7 4.8
4.8
4.8
4.7
4.8
4.8
21.3
4.8
4.8
4.8
4.8
4.8
21.3
4.84.8
4.8
4.74.8
4.8
4.8 4.8
21.3
4.8
4.8
3.3
0
3.3
0
3.3
0
3.3
0
3.3
0
3.3
0
3.3
0
3.3
0
3.3
0
3.3
0
3.3
0
3.3
0
3.3
0
3.3
0
3.3
0
3.3
0
16 15 14 13 12 11 10 9
87654321
TC4053BF(EL,N)
IC700
1Y
0Y
1Z
Z-COM
0Z
INH
VEE
VSS
C
B
A
0X
1X
X-COM
Y-CO M
VDD
0.5%
820
R728
50V
10
C716
0.5%
220
R730
0.5%33k
R736
0.5%
220
R740
8765
4321
NJM4565M(TE2)
IC706
35V
4.7
C720
0.5%
33k
R763
35V
4.7
C733
50V
10
C729
0.5%33k
R758
0.5%
820
R750
8765
4321
NJM4565M(TE2)
IC710
0.5%
220
R752
0.5%
220
R762
8765
4321
NJM4565M(TE2)
IC704
0.5%
6.8k
R706
0.5%
6.8k
R707
0.1
C700
0.1
C701
0.5%
1k
R702
0.5%
1k
R703
16 15 14 13 12 11 10 9
87654321
TC4053BF(EL,N)
IC701
1Y
0Y
1Z
Z-COM
0Z
INH
VEE
VSS
C
B
A
0X
1X
X-COM
Y-CO M
VDD
0.5%
6.8k
R719
0.5%
6.8k
R718
0.5%
1k
R722
0.5%
1k
R723
0.1
C714
0.1
C712
0.5%
220
R756
35V
4.7
C737
0.5%
33k
R747
0.5%
220
R734
0.5%
220
R766
35V
4.7
C724
0.5%
33k
R760
0.5%
820
R732
0.5%
33k
R738
50V
10
C718
0.5%
220
R746
0.5%
820
R754
8765
4321
NJM4565M(TE2)
IC712
50V
10
C731
8765
4321
NJM4565M(TE2)
IC708
0.5%
33k
R767
35V
4.7
C709
GND
0.1
C713
35V
4.7
C721
16 15 14 13 12 11 10 9
87654321
TC4053BF(EL,N)
IC702
1Y
0Y
1Z
Z-COM
0Z
INH
VEE
VSS
C
B
A
0X
1X
X-COM
Y-CO M
VDD
50V
10
C732
0.5%
1k
R724
0.5%
1k
R705
0.1
C703
35V
4.7
C734
0.5%
6.8k
R720
50V
10
C730
0.5%
220
R757
0.5%
220
R744
0.5%
220
R768
0.5%
33k
R761
0.1
C715
35V
4.7
C708
0.5%
1k
R704
0.5%
33k
R745
0.5%
6.8k
R709
0.5%
220
R764
8765
4321
NJM4565M(TE2)
IC709
0.1
C702
50V
10
C717
8765
4321
NJM4565M(TE2)
IC711
0.5%33k
R737
0.5%
820
R755
0.5%
33k
R765
0.5%
33k
R739
0.5%
220
R735
0.5%33k
R759
0.5%
6.8k
R708
8765
4321
NJM4565M(TE2)
IC705
0.5%
1k
R725
16 15 14 13 12 11 10 9
87654321
TC4053BF(EL,N)
IC703
1Y
0Y
1Z
Z-COM
0Z
INH
VEE
VSS
C
B
A
0X
1X
X-COM
Y-CO M
VDD
0.5%
33k
R769
0.5%
820
R729
8765
4321
NJM4565M(TE2)
IC714
0.5%
220
R753
0.5%
220
R731
50V
10
C719
0.5%
6.8k
R721
0.5%
220
R748
0.5%
820
R751
8765
4321
NJM4565M(TE2)
IC707
35V
4.7
C738
35V
4.7
C725
0.5%
33k
R749
0.5%
820
R733
35V
4.7
C741
35V
4.7
C744
35V
4.7
C742
35V
4.7
C745
+18V
35V
4.7
C726
35V
4.7
C743
8765
4321
NJM4565M(TE2)
IC713
DTC143TKA-T146
Q700
DTC143TKA-T146
Q701
DTC143TKA-T146
Q702
DTC143TKA-T146
Q703
10kR842
10kR843
10kR844
10kR845
10kR846
10kR848
10kR847
10kR849
DTC143TKA-T146
Q706
DTC143TKA-T146
Q705
DTC143TKA-T146
Q704
DTC143TKA-T146
Q707
DTC143TKA-T146
Q709
DTC143TKA-T146
Q711
DTC143TKA-T146
Q710
DTC143TKA-T146
Q708
DTC143TKA-T146
Q712
DTC143TKA-T146
Q715
DTC143TKA-T146
Q713
DTC143TKA-T146
Q714
10kR850
10kR852
10kR853
10kR851
10kR857
10kR856
10kR854
10kR855
1
2
3
4
5
6
7
8
CN700
8P
1
2
3
4
5
6
7
8
CN702
8P
1
2
3
4
5
6
7
8
CN703
8P
1
2
3
4
5
6
7
8
CN701
8P
D708
UDZSUSTE-174.7B
5V_BIAS
E
ET702
0.5%
100k
R700
0.5%
100k
R726
0.5%
100k
R7270.5%
100k
R701
0.5%
6.8k
R715
0.5%
6.8k
R710
0.5%
6.8k
R711
0.5%
6.8k
R714
0.5%
6.8k
R716
0.5%
6.8k
R717
0.5%
6.8k
R713
0.5%
6.8k
R712
0.5%
1k
R742
GND
5V_BIAS
+18V
0.5%
33k
R741
BUS9
BUS5
BUS10
BUS11
GND
+18V
RS232C_MB_K_Tx+1
RS232C_MB_K_Rx-1
RS232C_MB_K_Rx+1
RS232C_MB_K_Tx-1
RS232C_MB_K_Tx+2
RS232C_MB_K_Rx-2
RS232C_MB_K_Rx+2
RS232C_MB_K_Tx-2
RS232C_MB_K_Tx+3
RS232C_MB_K_Rx-3
RS232C_MB_K_Rx+3
RS232C_MB_K_Tx-3
RS232C_MB_K_Tx+4
RS232C_MB_K_Rx-4
RS232C_MB_K_Rx+4
RS232C_MB_K_Tx-4
ZONE4_MIC/AU_SW_A
ZONE4_MIC/AU_SW_B
ZONE4_MIC/AU_SW_C
ZONE4_MIC/AU_SW_INH
ZONE3_MIC/AU_SW_A
ZONE3_MIC/AU_SW_B
ZONE3_MIC/AU_SW_C
ZONE3_MIC/AU_SW_INH
ZONE2_MIC/AU_SW_A
ZONE2_MIC/AU_SW_B
ZON2_MIC/AU_SW_C
ZONE2_MIC/AU_SW_INH
ZONE1_MIC/AU_SW_A
ZONE1_MIC/AU_SW_B
ZONE1_MIC/AU_SW_C
ZONE1_MIC/AU_SW_INH
ZONE_1_L
ZONE_1_R
ZONE_2_L
ZONE_2_R
ZONE_3_L
ZONE_3_R
ZONE_4_L
ZONE_4_R
MIC_ZONE4
MIC_ZONE3
MIC_ZONE2
MIC_ZONE1
(2) = Lch - 1
(7) = Rch + 1
(8) = Rch - 1
(1) = Lch + 1
(6) = RS232C MB K Tx-1
(3) = RS232C MB K Tx+1
(5) = RS232C MB K Rx+1
(4) = RS232C MB K Rx-1
(4) = RS232C MB K Rx-2
(6) = RS232C MB K Tx-2
(3) = RS232C MB K Tx+2
(5) = RS232C MB K Rx+2
(4) = RS232C MB K Rx-3
(6) = RS232C MB K Tx-3
(3) = RS232C MB K Tx+3
(5) = RS232C MB K Rx+3
(5) = RS232C MB K Rx+4
(4) = RS232C MB K Rx-4
(6) = RS232C MB K Tx-4
(3) = RS232C MB K Tx+4
(2) = Lch - 2
(1) = Lch + 2
(7) = Rch + 2
(8) = Rch - 2
(2) = Lch - 2
(1) = Lch + 2
(8) = Rch - 2
(7) = Rch + 2
(7) = Rch + 1
(2) = Lch - 1
(1) = Lch + 1
(8) = Rch - 1
VIDEO BOARD (5/7)
IC704
IC700
IC706
AUDIO AMP(Rch)
IC710
IC708 IC712
IC713
+5V BIAS AMP
IC701
IC702
IC703
IC711
IC707
MIC AMP
IC705
IC714IC709
Q700-703
AUDIO SELECT SWITCH CONTROL
Q704-706
Q708-711
Q712-715
OUTPUT
ZONE 1
B
ZONE 2
B
ZONE 3
B
B
ZONE 4
VCC
VSS
VCC
VSS
VCC
VSS
VCC
VSS
VCC
VSS
VCC
VSS
VCC
VSS
VCC
VSS
VCC
VSS
VCC
VSS
VCC
VSS
AUDIO SELECT SWITCH CONTROL
AUDIO SELECT SWITCH CONTROL
AUDIO SELECT SWITCH CONTROL
AUDIO SELECT SWITCH
AUDIO SELECT SWITCH
AUDIO SELECT SWITCH
AUDIO SELECT SWITCH
MIC AMP
AUDIO AMP(Rch)
AUDIO AMP(Rch)
AUDIO AMP(Rch) AUDIO AMP(Lch)
AUDIO AMP(Lch)
AUDIO AMP(Lch)
AUDIO AMP(Lch)
(Page 30)
(Page 29)
(Page 30)
(Page 32)
(Page 27)
(Page 32)