EasyManua.ls Logo

Sony HT-ST5000 - Page 104

Sony HT-ST5000
167 pages
Print Icon
To Next Page IconTo Next Page
To Next Page IconTo Next Page
To Previous Page IconTo Previous Page
To Previous Page IconTo Previous Page
Loading...
18
CT
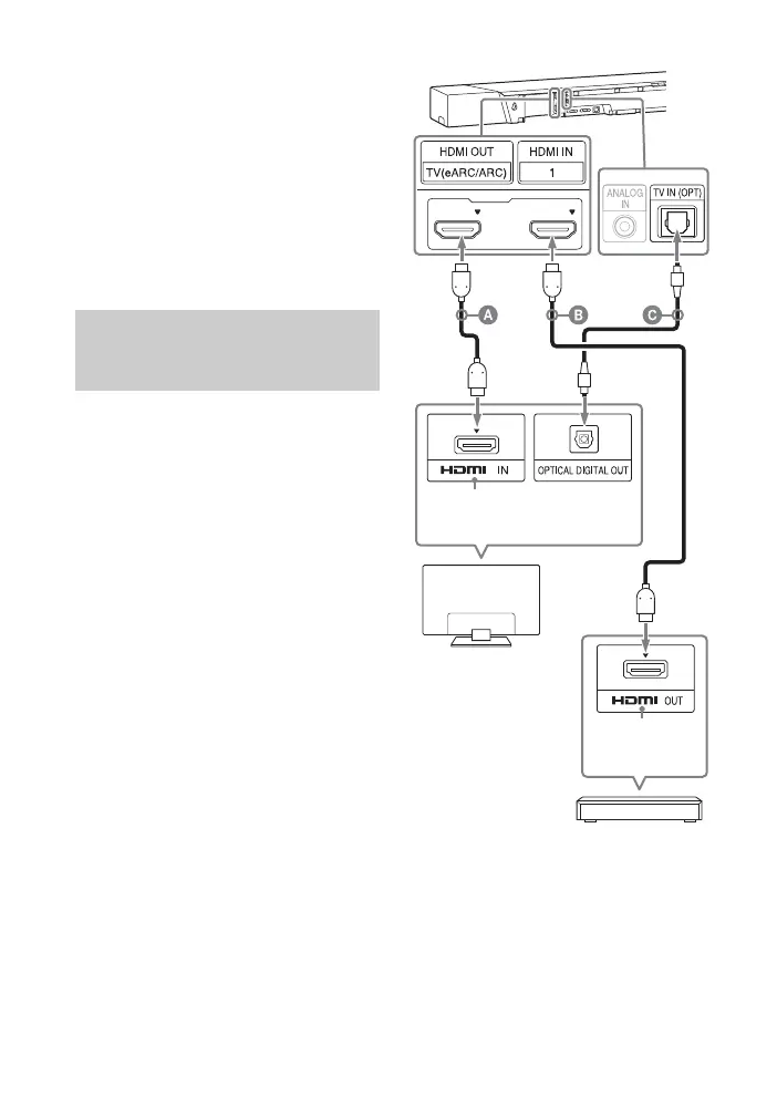
2 透過HDMI連接線 (附帶)連接電視機
上的HDCP2.2相容HDMI IN插孔與主機
上的HDMI OUT插孔。
電視機連接完成。
3 透過HDMI連接線 (無附帶)連接4K裝
置的HDCP2.2相容HDMI OUT插孔與主機
的HDMI IN插孔。
請參閱4K裝置的使用說明書,確定4K
裝置的HDMI OUT插孔與HDCP2.2相容。
4K裝置連接完成。
如果電視機的HDCP2.2相容HDMI IN插孔與
eARC或ARC不相容,系統無法輸出電視機
的聲音。
在此情況下,請透過光纖數位線 (無附
帶)連接電視機的光纖輸出插孔與主機上
的TV IN (OPT)插孔。
HDMI連接線 附帶)
HDMI連接線 無附帶)
使用支援您要觀看的4K視訊格式的HDMI連接
線。詳情請參閱“支援的HDMI視訊格式”
(第68頁)
光纖數位線 (無附帶)
當電視機上的HDCP2.2相容HDMI
插孔未標示“eARC”或“ARC”

Table of Contents

Other manuals for Sony HT-ST5000

Related product manuals