EasyManua.ls Logo

Sony SA-WCT770 - DIAGRAMS; BLOCK DIAGRAM

Sony SA-WCT770
38 pages
Print Icon
To Next Page IconTo Next Page
To Next Page IconTo Next Page
To Previous Page IconTo Previous Page
To Previous Page IconTo Previous Page
Loading...
SA-WCT770
SA-WCT770
1616
SECTION 4
DIAGRAMS
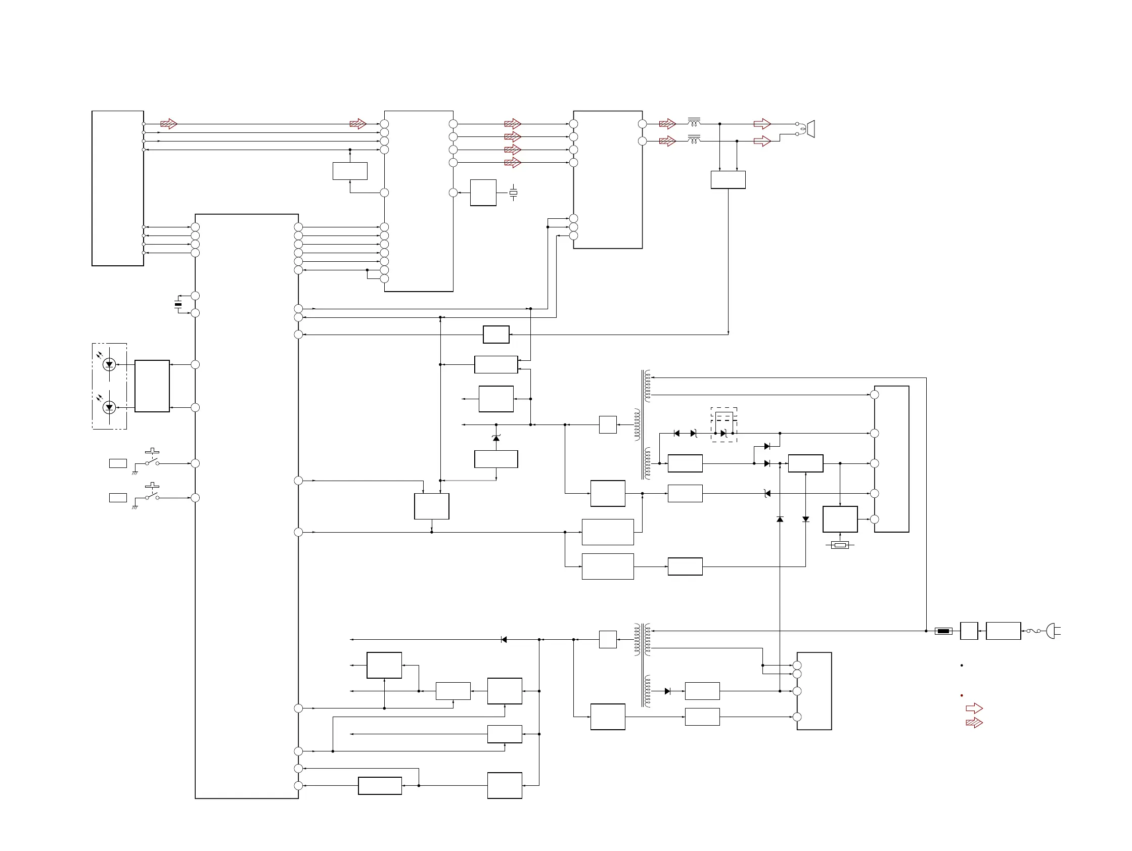
4-1. BLOCK DIAGRAM
SYSTEM CONTROLLER
IC100
31 DATA
30 BCK
STREAM PROCESSOR
IC105
11OUTL1
9OUTL2
27DAMP_SCDT
29 LRCK
6 PWM_A
DIGITAL POWER AMP
IC104
8
31
28
PWM_B
36 XFSIIN
X101
49.152MHz
14
XFSOOUT
21
SCDT
6OUTR1 16 PWM_C
4OUTR2 18 PWM_D
7 /RESET_AB
17 /RESET_CD
5/SD
48XFSOIN
25DAMP_SHIFT 22
SCSHIFT
31DAMP_LATCH 23
SCLATCH
29DAMP_INIT 27
INIT
32DAMP_SOFT_MUTE
30DAMP_OVF
19
28DRIVE_RESET(EN)
45DRIVE_SD
43DC_DET
6
SOFTMUTE
25 FLAGL
24 FLAGR
PRESCALER
IC103
DC DETECT
Q106
2 S-AIR_DATA
64 S-AIR_CLK
48 S-AIR_GPIO2
50 S-AIR_RESET
21 LED_GREEN
22 LED_RED
I / 1
S001
D901
(ON/STANDBY LAMP)
49 KEY_POWER
LINK
S002
51 KEY_PAIRING
LED DRIVE
Q109, 111
OUT_C
OUT_D
L001
L002
BUFFER
Q105
POWER DETECT
Q104
SP1
(SUBWOOFER)
AC1
(AC IN)
F900
LINE FILTER
LF001
36AC_CUT
RESET
13P_CONT1 (3.3V)
12P_CONT2
14P_CONT_PVDD
TH900
RECT
D900
42PVDD_SD_EN
RECT
D940
RECT
D950
REGULATOR
Q923
ISOLATOR
PC901
RESET SWITCH
Q102
SHUNT
REGULATOR
IC950
ISOLATOR
PC902
ISOLATOR
PC903
SHUNT
REGULATOR
IC940
POWER VOLTAGE
CONTROL
Q961, 962
POWER ON/OFF
CONTROL
Q960
VOLTAGE
DETECT
IC101
T901
SUB POWER
TRANSFORMER
T902
MAIN POWER
TRANSFORMER
D911
D929
D924
D925, 926
D930
D928
TH920
D931
D111
E3.3V
3.3V
1.8V
+3.3V
REGULATOR
IC108
+1.8V
REGULATOR
IC106
4V
B+ SWITCH
Q113, 114
B+ SWITCH
Q110, 112
32V
12V
SHUT DOWN
SWITCH
Q103
OVER LOAD
PROTECT
Q921, 922
+12V
REGULATOR
IC109
CLOCK
BUFFER
IC107
8 DRAIN
7 DRAIN
2VCC
4FB
POWER CONTROL
IC910
1D
7 OCP/BD
4VCC
5 OLP/SS
6FB
POWER CONTROL
IC920
REGULATOR
Q920
B+ SWITCH
Q901
D902D901
D112
POWER DETECT
Q108
7 Xout
9Xin
X100
20MHz
: AUDIO (DIGITAL)
SIGNAL PATH
: AUDIO (ANALOG)
Abbreviation
: Canadian modelCND
: Taiwan modelTW
(Except US, CND, TW)
(US, CND, TW)
RF1
RF MODULATOR
(SWA12-4V RX)
DOUT_RX
BCK0_RX
WCK0_RX
MCK_OUT_RX
INT
SCL_STX
SDA_STX
RESETN
Ver. 1.1

Other manuals for Sony SA-WCT770

Related product manuals