EasyManua.ls Logo

Sony STR-K885 - Schematic Diagram - VIDEO Board, HEADPHONE Board

Sony STR-K885
60 pages
Print Icon
To Next Page IconTo Next Page
To Next Page IconTo Next Page
To Previous Page IconTo Previous Page
To Previous Page IconTo Previous Page
Loading...
3535
STR-K885
STR-K885
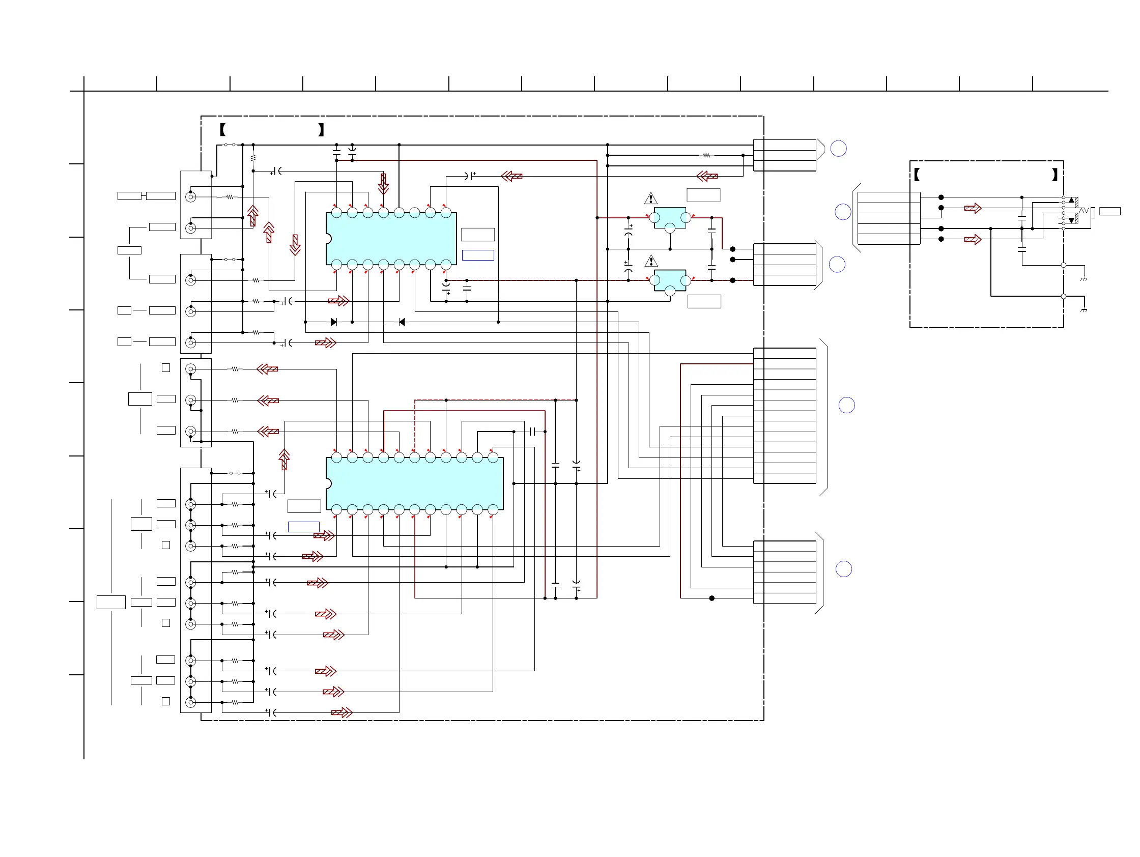
4-22. SCHEMATIC DIAGRAM – VIDEO BOARD, HEADPHONE BOARD –
• See page 40 for IC Block Diagrams.
15.5
00
-1-1
00
-1 5
00
-55
00
-5
00
00
50
00
0-1
-1 0
0
-1
0
-5 0
5
-5
-18
No mark:FM
IC B/D
IC B/D
Q
VIDEO3
BOARD
CN201
(Page 33)
I
O
MAIN
BOARD
(4/4)
CN505
(Page 27)
MAIN
BOARD
(2/4)
CN792
(Page 25)
A
DIGITAL
BOARD
(1/5)
CNS509
(Page 18)
S
HDMI SW
BOARD
CN5004
(Page 37)
22 21 20 19 18 17
654312
16 15 14 13 12
7891011
NJM2586AL
IC304
CH1IN1
SW1
CH1IN2
SW2
CH1IN3
V+1
CH2IN1
GND
CH2IN2
GND
CH2IN3 CH3IN3
GND
CH3IN2
V-1
CH3IN1
V-2
CH30UT
V+2
CH2OUT
P. S A VE
CH1OUT
G
J301
75
R200
75
R201
75
R218
75
R219
75
R220
75
R221
75
R304
75
R305
75
R306
75
R307
75
R308
75
R309
50V
10
C206
50V
10
C207
50V
10
C208
0.1
C214
50V
10
C308
50V
10
C309
50V
10
C310
50V
10
C311
50V
10
C312
50V
10
C313
0.1
C330
0.1
C341
0.1
C331
1SS133T-72
D203
1SS133T-72
D204
16 15 14 13 12 11 10 9
87654321
NJM2595D
IC203
M.OUT
SW5
SAT
SW3
DVD
SW4
NC
VEE V3
SW2
NC
GND
V1
SW1
V1OUT
VCC
TA79005S
IC804
I
I
O
G
I
I
O
G
TA7805S
IC807
V2
V1
V3
G
J200
V1
V2
G
J201
50V
0.1
C215
J302
75
R310
75
R311
75R312
50V
10
C314
50V
10
C315
50V
10
C316
CL085
CL086
CL087
1
2
3
3P
CNP202
GND
VIDE03
GND
1
3
4
5
6
7
7P
CN204
HDMI_6.8V
S1 (HDM1)
GND(NC)
OED (HDM1)
PRE(HDMI)
CTL(HDMI)
5.5
JW204
5.5
JW205
5.5
JW206
75
R301
75
R302
75
R303
16V
47
C220
16V
47
C221
16V
47
C213
16V
47
C338
16V
47
C337
16V
47
C210
50V
10
C209
1
2
3
4
5
6
7
8
9
10
11
12
13
13P
CNS207
VIDEO SW4
VIDEO SW3
VIDEO SW2
VIDEO SW1
COMP SW1
COMP SW2
CNTL {HDMI}
PRE {HDMI}
DEO {HDMI}
S1 (HDMI}
S2 {HDMI}
6.8{HDMI}
V MUTE
CL088
1
2
3
4
4P
CNP203
-15V
NC
GND
+15V
C224
0.1
C223
0.1
MONITOR VIDEO OUT
VIDEO 1
VIDEO IN
VIDEO OUT
DVD
SAT
P
B/CB
PR/CR
Y
COMPONENT
VIDEO
MONITOR
OUT
VIDEO1
IN
VIDEO IN
VIDEO IN
SAT IN
DVD IN
Y
Y
Y
VIDEO BOARD
IC203
IC304
IC807
IC804
+5V REG
-5V REG
VIDEO AMP
VIDEO AMP
C790
0.1
C791
0.1
J790
1
2
3
4
5
6
7
CL071
CL072
CL073
CL074
1
2
3
4
5
5P
CNP790
HP_DETECT
NC
HP_R
HP_GND
HP_L
(CHASSIS)
(CHASSIS)
PHONES
TP790
BT700
HEADPHONE BOARD
2
2
3
3
1
1
P
R/CR
PB/CB
PB/CB
PR/CR
PB/CB
PR/CR
1 2 3 4 5 6 7 8 9 10 11 12 13 14
A
B
C
D
E
F
G
H
I

Related product manuals