EasyManua.ls Logo

Sony STR-KM22 - Page 47

Sony STR-KM22
90 pages
Print Icon
To Next Page IconTo Next Page
To Next Page IconTo Next Page
To Previous Page IconTo Previous Page
To Previous Page IconTo Previous Page
Loading...
STR-KM22/KM55/KM77
47
IC Block Diagrams
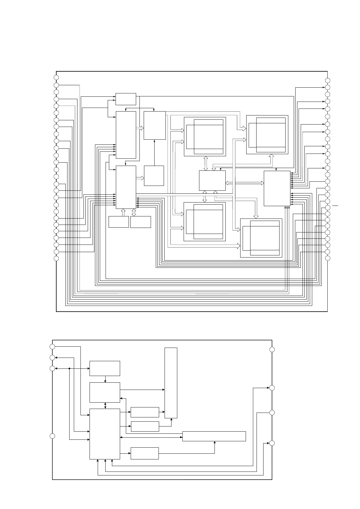
IC5000 W9864G6JH-6-ER10 (DSP BOARD (2/2))
VSS 54
DQ15 53
VSSQ
52
DQ14
51
DQ13
50
VDDQ
49
DQ12
48
DQ11
47
VSSQ
46
DQ10
45
DQ9
44
VDDQ
43
DQ8 42
VSS
41
NC
40
UDOM
39
CLK
38
SDCKE
37
NC
36
A11
35
A9
34
A8
33
A7
32
A6
31
A5
30
A4
29
VSS
28
VDD
1
DQ0
2
VDDQ
3
DQ1
4
DQ2
5
VSSQ
6
DQ3
7
DQ4
8
VDDQ
9
DQ5
10
DQ6
11
VSSQ
12
DQ7
13
VDD
14
SSDDQ
M
15
WE#
16
CAS#
17
RAS#
18
BA0
20
BA1
21
A10/AP
22
A0
23
A1
24
A2
25
A3
26
VDD
27
MSO
19
COMMAND
DECODER
CONTROL
SIGNAL
GENERATOR
REFRESH
COUNTER
ADDRESS
BUFFER
CELL ARRAY
BANK #3
COLUMN DECODER
SENSE AMPLIFIER
ROW DECODER
DQ BUFFER
CELL ARRAY
BANK #2
COLUMN DECODER
SENSE AMPLIFIER
ROW DECODER
DATA CONTROL
CIRCUIT
CELL ARRAY
BANK #0
COLUMN DECODER
SENSE AMPLIFIER
ROW DECODER
CELL ARRAY
BANK #1
COLUMN DECODER
SENSE AMPLIFIER
ROW DECODER
COLUMN
COUNTER
CLOCK
BUFFER
MODE
REGISTER
IC5002 W25Q16DVSSIG (DSP BOARD (2/2))
CE#
SO
WP#
VSS
1
2
3
4
Write Control
Logic
Data
Column Decode
and 256 Byte Page Buffer
Write Protect Logic and Row Decode
High Voltage
Generators
Page Address
Latch / Counter
SPI
Command and
Control Logic
Status
Register
VDD
8
HOLD
7
SCK
6
SI
5
Byte Address
Latch / Counter
Ver. 1.2

Table of Contents

Related product manuals