EasyManua.ls Logo

Sony STR-KM22 - Page 50

Sony STR-KM22
90 pages
Print Icon
To Next Page IconTo Next Page
To Next Page IconTo Next Page
To Previous Page IconTo Previous Page
To Previous Page IconTo Previous Page
Loading...
STR-KM22/KM55/KM77
50
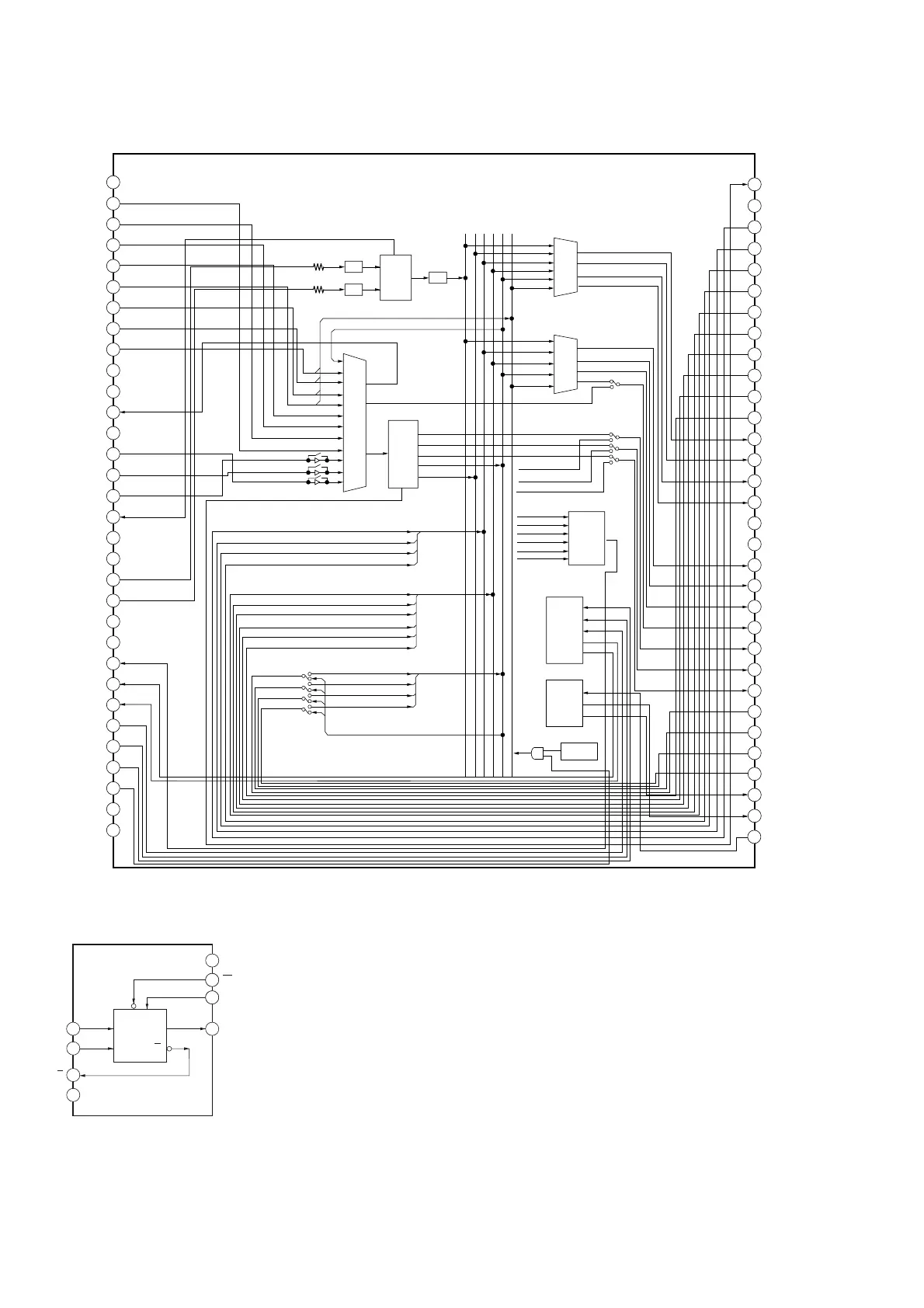
IC2114 LC89075WA-H (MAIN BOARD (5/9))
IC2118 TC7WH157FK (MAIN BOARD (5/9))
PVDD
OPTICAL TV
OPTICAL SAT
HDMI SPDIF
ARC SPDIF
USB SPDIF
COAXIAL IN
RXIN7
RXIN8
DGND
DVDD
RXOUT
DGND
RXIN1A
RXIN2A
RXIN3A
VCOM
AGND
AVDD
ADINL
ADINR
DGND
DVDD
DSTATE
DIR INT
DIR_MISO
DIR_MOSI
DIR_SPICLK
DIR_CE
XMODE RESET
DVDD
DGND
ADC data II C bit info
2ch data II DSD II S/PDIF
LR clock II DSD II S/PDIF
Bit clock
Master clock
5,6/6ch data
3,4/6ch data
1,2/6ch data II DSD
2ch data II DSD
II Non-PCM
II Data mute
II Error
LR clock II DSD
LR clock II DSD
II 7,8/8ch data
Bit clock
Bit clock
II 5,6/8ch data
Master clock
Master clock
MUX
15.3
MUX
(4x5):4
MUX
(4x6):4
DIR
Error
MPIN4 (Error)
MPIN5 (Data mute)
MPIN6 (Non-PCM)
ADC data
Output
Data
Level
Detector
Micro
Controller
interface
Oscillation
Amplifier
Power-on
Reset
DIR data
Data mute
C bit info
Clock & data
Non
.
PCM
S/PDIF
S/PDIF
ATT
ADC
ADC
Group: B
Group: C
Group: D
Group: A
Group: B
Group: C
Group: D
Group: A
DIR
PGA
PGA
Stereo
ADC
II 3,4/8ch data
II 1,2/8ch data
Group: C (Input)
Group: B (Input)
Group: A (Input)
II S/PDIF
II S/PDIF
Group: C (output)
ADC
DIR
Group: A
Group: D
Group: C
Group: B
LPF
PGND
HDMI MCK
HDMI BCK
HDMI LRCK
SD0
SD1
SD2
SD3
GND
GND
GND
DSP MCK
DSP BCK
DSP LRCK
DSP DOUT
DGND
DVDD
DSP SID
DSP SIE
DSP SIF
MPOUT4
ERROR
XSTATE
NPCM
MPIO1
MPIO2
MPIO3
MPIO4
XMCK
XOUT
XIN
Group: C (Input)
Group: D (Input)
Group: A data
Group: B data
Group: C data
Group: D data
64
63
62
61
60
59
58
57
56
55
54
53
52
51
50
49
48
47
46
45
44
43
42
41
40
39
38
37
36
35
34
33
32
31
30
29
28
27
26
25
24
23
22
21
20
19
18
17
16
15
14
13
12
11
10
9
8
7
6
5
4
3
2
1
SELECT
116
ST
117
A
1
2
3
A
B
Y
5
Y
B
GND
4
VCC
8
Y
EN G
Y

Table of Contents

Related product manuals