EasyManua.ls Logo

Sony STR-KM7 - Block Diagram - KEY;DISPLAY;USB Section

Sony STR-KM7
85 pages
Print Icon
To Next Page IconTo Next Page
To Next Page IconTo Next Page
To Previous Page IconTo Previous Page
To Previous Page IconTo Previous Page
Loading...
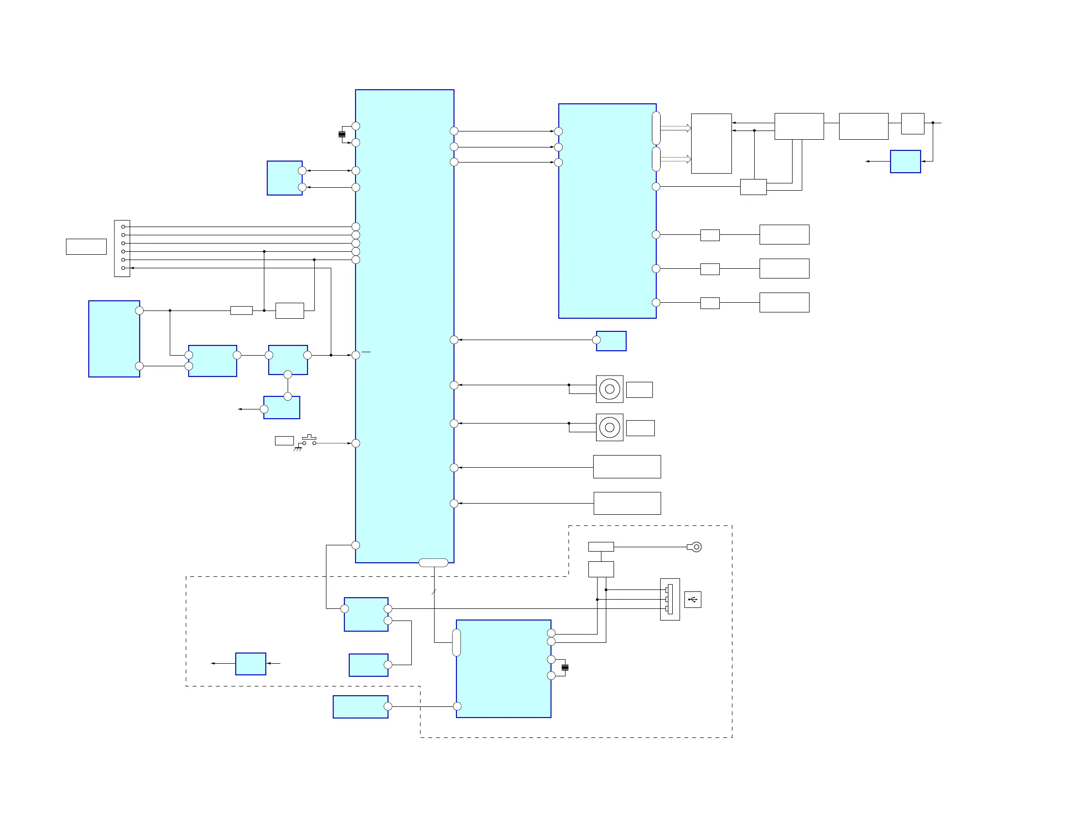
5-5. BLOCK DIAGRAM – KEY/DISPLAY/USB Section –
92
FL DISPLAY DRIVER
IC100
14
I
29
31
93
99
100
5
6
30
12
11
51
53
54
X1(X_OUT)
X0(X_IN)
E2P_SDA
E2P_SCL
POWER_KEY
MD2
MD0
RST
SDA
SCL
EEPROM
IC2106
SIRCS
22
FL_DATA
7
DIN
21
FL_LAT
9
STB
23
FL_CLK
8
CLK
GRID1
I
GRID11
SEG1
I
SEG17
VOL_JOG
INPUT_JOG
AD_KEY_2
AD_KEY_1
31
2
REMOTE
CONTROL
SIGNAL
RECEIVER
IC102
OUT
SIRCS
+6.3V DCDC
SYSTEM
CONTROL
IC2105 (4/5)
MD2
MD0
RESET
61
60
FLASH_CLK
SO
59
SI
CLK
SO
SI
41
2
34
36
RESET SWITCH
IC2019
DSP
IC2801 (2/2)
42
I
32
30
VEE
1
SW1
2
SW2
3
SW3
OUTIN
IN
Q2006
1
37
VOUT
USB_OVC
EXCEPT SAF, AR
REGISTOR CONTROL
IC4102
62
RXIN2 USB SPDIF
DIGITAL AUDIO
INTERFACE RECEIVER
IC2806 (2/2)
64
Vout
1
Vin
FAULT
USB POWER SWITCH
IC4101
1
2
OUT
VDD
RESET SIGNAL
GENERATOR
IC2020
41
OUT_YGate
2
In
MAIN RESET SWITCH
IC2033
DATA PROCESSOR
IC4100
44
MD
47
RESET_MAIN
SPDIF
33
USB-DM
34
40
53
41
USB-DP
XIN-PLL
IRPTO,
KEY-ROW1/MCHNG,
KEY-ROW3/SCL,
KEY-ROW4/SDA
USB_IPOD_REQ,
USB_MCHNG,
USB_SDA,
USB_SCL
XOUT-PLL
13,12,10,8
39,48 - 50
IC4161
+3.3V
REG
+3.3V
+3.3V
STBY
+6.3V
DCDC
IC101
+3.3V
REG
+3.3V
CN4101
4
X2101
4MHz
X4102
16.9344MHz
CN2509
8
9
3
4
5
6
S100
_/1
SW NETWORK
S103-105
SW NETWORK
S101-102
T100
DC CONVERTER
TRANSFORMER
Q100
SWITCHING
TRANSISTOR
D120
D121
RV101
MASTER
VOLUME
2
3
RV100
INPUT
SELECTOR
2
3
ND100
VACUUM
FLUORESCENT
DISPLAY
D122
D123
SWITCHING
DIODE
INPUT LED
Q101
D100, D102 - D103,
D105, D107, D109
VOLUME LED
Q102
D139, D141 - D142,
D144, D146 - D147
BAR LED
Q103
D130, D132 - D133,
D135, D136, D138
FLASH
PROGRAMMING
D2019
3
4
2
D-
Vbus
D+
DATA
SWITCH
VD4170-
VD4171
D4107
E
ET4100
AbbUeYiation
SAF : SoutK AIUiFan PoGeO
AR : AUJentina PoGeO
STR-KM5/KM7
STR-KM5/KM7
1717

Table of Contents

Related product manuals