EasyManua.ls Logo

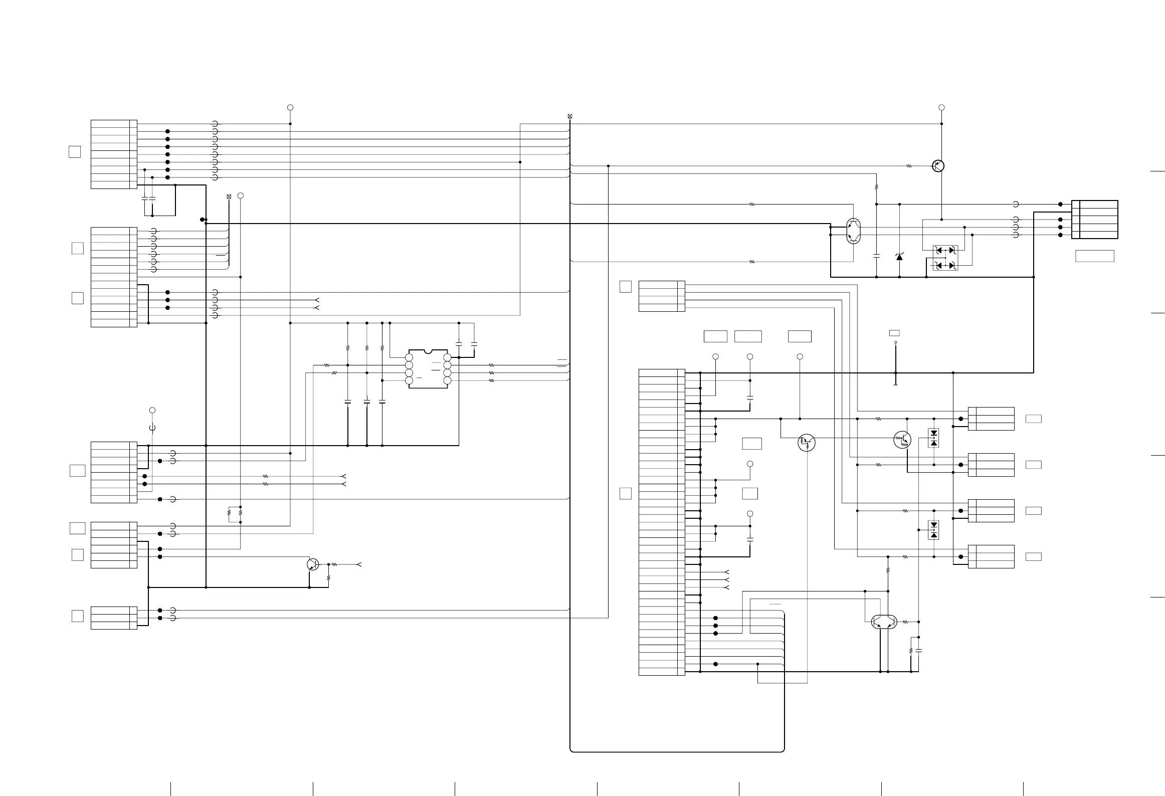
Sony VPL-CX20 - Schematic Diagrams and Board Layouts

Sony VPL-CX20
98 pages
Print Icon
To Next Page IconTo Next Page
To Next Page IconTo Next Page
To Previous Page IconTo Previous Page
To Previous Page IconTo Previous Page
Loading...
6-3
VPL-CX20/CS20
6-3
2
3
4
5
1
A BCDEFGH
C
(1/12)
(SIRCS IF)
1
2
3
4
5
5P
CN110
FLAG
OE
ACOM
LAMP_ON
HI/LOW
2SA1576A-T106-QR
Q102
FILESAFE_SW
JL120
JL118
RD3.3SB-T1
D100
PROTECT
JL101
TILT_Y
2:10E
2SC4081T106R
Q100
LED_SW
17V
TILT_X
2:10E
TP100
HN1C01FU-TE85R
Q101
INV
JL100
JL104
5V-2
3.3V-2
JL121
JL109
3.3V-0
JL119
5V-1
JL105
JL117
8765
4321
IRMF-A0T-QTP
IC100
SIRCS IF
VDD
IRIN1
IRIN2
RES IROUT
IREN2
IREN1
VSS
JL122
JL102
JL103
JL106
JL107
JL108
JL110
JL111
JL112
JL113
JL114
JL115
JL116
3.3V-0
3.3V-2
6.4V
LED_CONT
2:6B
1
2
3
4
5
6
7
8
8P
CN103
GND
ECO3.3V
SIRCS_NF
GND
TXD
RXD
SUB5V
EXIT_TEMP_TH
5V-1
TXD
2:1I
RXD
2:1I
1
2
3
4
5
6
6P
CN104
ECO3.3V
SIRCS_NR
GND
LED_VCC
LED_CONT
N.C
1
2
3
3P
CN106
LAMP_TEMP_TH
LAMP_COVER
GND
1
2
3
4
5
6
7
8
9
10
11
12
13
14
15
16
17
18
19
20
21
22
23
24
25
26
27
28
29
30
31
32
33
34
35
36
37
38
39
40
40P
CN105
BRN
GND
PSAVE_FCONT
FAN_CONT3
FAN_CONT2
FAN_CONT1
FAN_PROT
P_CONT
P_PROT
ECO_ON
GND
GND
SDA_E
SCL_E
RESET_E
GND
GND
GND
17V
17V
17V
GND
GND
6V
6V
6V
6V
GND
GND
GND
GND
D3.3V
D3.3V
D3.3V
D3.3V
GND
GND
SUB5V
GND
ECO3.3V
GND
AF
11:3D;2:11C;11:6E
CPU
2:11B;2:11C;
12:5F
0uHFB116 BK1005HS241
0uHFB117 BK1005HS241
0uHFB118 BK1005HS241
0uHFB119 BK1005HS241
0uHFB120 BK1005HS241
0uHFB121 BK1005HS241
0uHFB122 BK1005HS241
0uHFB115 BK1005HS241
0uHFB101 BK1005HS241
0uHFB102 BK1005HS241
0uHFB103 BK1005HS241
0uHFB104 BK1005HS241
0uHFB105 BK1005HS241
0uHFB106 BK1005HS241
0uHFB123
BK1005HS241
0uHFB124
BK1005HS241
0uHFB125
BK1005HS241
0uHFB126
BK1005HS241
0uHFB107 BK1005HS241
0uHFB108 BK1005HS241
0uHFB109 BK1005HS241
0uH
FB112
BK1005HS241
0uHFB110 BK1005HS241
0uHFB111 BK1005HS241
0uHFB113 BK1005HS241
0uHFB114 BK1005HS241
0uHFB128 BK1005HS241
0uHFB129 BK1005HS241
0uHFB130 BK1005HS241
0uHFB131 BK1005HS241
1
2
3
4
5
6
7
8
9
10
11
12
13
13P
CN101
ZOOM+
ZOOM-
FOCUS+
FOCUS-
AFREQ
AFBUSY
VCC
GND
FILT_COVER
TILT_X
TIKT_Y
D3.3V
GND
SMF05.TC
D101
PROTECT
JL124
JL125
JL126
JL127
1
2
3
3P
CN112
FAN_A
FAN_Prot_A
GND
1
2
3
3P
CN113
FAN_D
FAN_Prot_D
GND
1
2
3
3P
CN114
FAN_E
FAN_Prot_E
GND
1
2
3
3P
CN115
FAN_F
FAN_Prot_F
GND
DAN202UT106
D102
OR
DAN202UT106
D103
OR
1/16W
CHIP
22k
R124
1/16W
CHIP
22k
R125
1/16W
CHIP
22k
R126
1/16W
CHIP
22k
R127
HN1C01FU-TE85R
Q103
SW
1/16W
CHIP
1k
R128
1/16W
CHIP
10k
R130
1/16W
CHIP
22k
R129
1005
10V
0.1
B
C111
DTC114EUA-T106
Q104
SW
DTA114EUA-T106
Q105
INV
RESET_E
2:11A
SCL_E 2:11A;2:6H
SDA_E
2:11A;2:6H
1
2
3
4
4P
CN102
FAN_A
FAN_D
FAN_E
FAN_F
1/16W CHIP100R117
1/16W
CHIP
100
R108
1/16W
CHIP
5%
5%
5%
5%
47k
R110
1/16W
CHIP
5%
10k
R119
1/16W
CHIP
100
R121
1/16W
CHIP
10k
R122
1/16W
RN-CP
330
R103
1/16W
CHIP
100
R115
2012
6.3V
10
B
C113
1005
50V
100p
CH
C109
C115
3225
25V
10
B
C103
1005
10V
0.1
B
C110
1/16W
RN-CP
5.6k
R112
1/16W
CHIP
5%
5%
5%
5%
47k
R111
1/16W
CHIP
10k
R104
C116
10V
0.1
B
C114
1/16W
RN-CP
330
R102
1/16W
CHIP
5%
10k
R105
1005
50V
100p
CH
C108
1005
10V
0.1
B
C112
1/16W
CHIP
5%
10k
R120
2012
6.3V
10
B
C102
1/16W
CHIP
100
R109
1/16W
CHIP
100
R114
1/16W
CHIP
47
R118
1/16W
CHIP
47
R116
JL123
JL128
JL129
JL130
JL131
1
2
3
4
5
6
7
8
9
9P
CN100
ECO3.3V
TEMP_LED
LAMP_LED
PSAVE_LED
POWER_LED
D3.3V
KEY4
KEY0
GND
NF_ON
LAMP_ON
LAMP_PROT
EXIT_TEMP_TH
FILT_COVER
LAMP_POWER
NR_ON
TEMP_LED
LAMP_LED
PSAVE_LED
POWER_LED
KEY4
KEY0
SIRCS
LAMP_COVER
ECO_ON
POWER_PROT
ZOOM+
FOCUS_NEAR
AFBUSY
ZOOM-
FOCUS_FAR
AFREQ
LAMP_TEMP_TH
FAN_CONT2
FAN_CONT3
FAN_CONT1
PSAVE_FCONT
POWER_ON
FAN_PROT
GND
L
V
SUB5V
BALLAST
NF
17V
H
D3.3VECO3.3V
6.4V
U
AF
GB
NR
GB
FAN_A
FAN_D
FAN_E
FAN_F
5%
5%
5%
5%
5%
5%
5%
5%
5%
C (1/12)C (1/12)
6-2. Schematic Diagrams and Board Layouts

Other manuals for Sony VPL-CX20

Related product manuals