EasyManua.ls Logo

Spectra 1738 - Page 39

Default Icon
40 pages
Print Icon
To Next Page IconTo Next Page
To Next Page IconTo Next Page
To Previous Page IconTo Previous Page
To Previous Page IconTo Previous Page
Loading...
Spectra 1728/EX & 1738/EX - 39 - Programming Guide
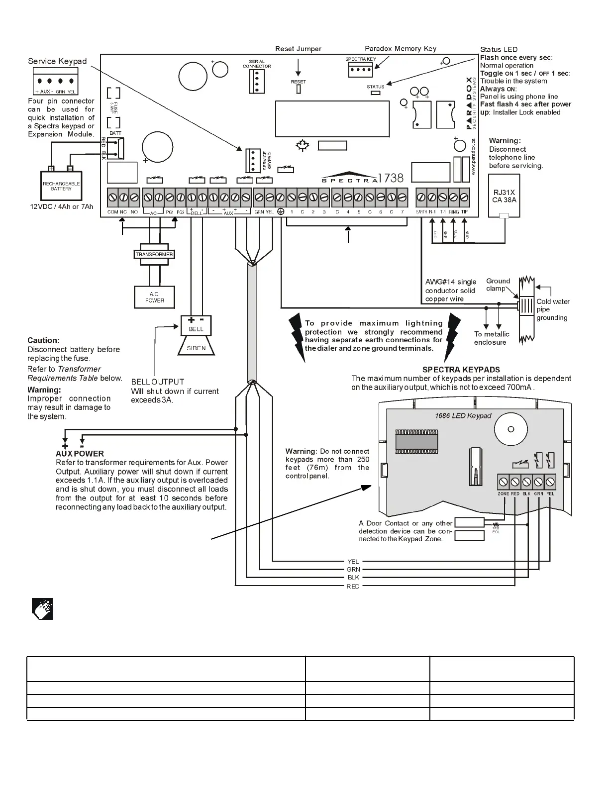
SPECTRA 1738EX AND 1738 PCB LAYOUT
* Not verified by UL.
Transformer Requirements Table
Transformer: Amseco XP-1620
16VAC, 20VA*
Rec: 16.5VAC 40VA
UL: Basler BE156240CAA007
Spectr a DC Pow er Supply rated at: 1.2A 1.5A
Auxiliary Supply can provide a maximum of: typ: 600mA, max: 700mA typ: 200mA
Acceptable Battery Charge Currents (secti on [127] op ti on [5]) 350mA 350mA/700mA
For the keypad’s zone, EOL and tamper
configurations, refer to page 3.
Ref er toSingle Zone Inputs or
Dou ble Zo ne Input s” on page 36.
To con ne ct t he 5A alarm
relay and the PGMs, refer
to “Alarm Relay and PGM
Connections for 1738EX
a nd 17 38” on page 37.
For UL Listed warnings, refer to the UL and ULC Warnings section in the Spectra Reference & Installation Manual.