EasyManua.ls Logo

Streamit Lisa Compact - Page 34

Streamit Lisa Compact
109 pages
Print Icon
To Next Page IconTo Next Page
To Next Page IconTo Next Page
To Previous Page IconTo Previous Page
To Previous Page IconTo Previous Page
Loading...
Lisa Compact 34
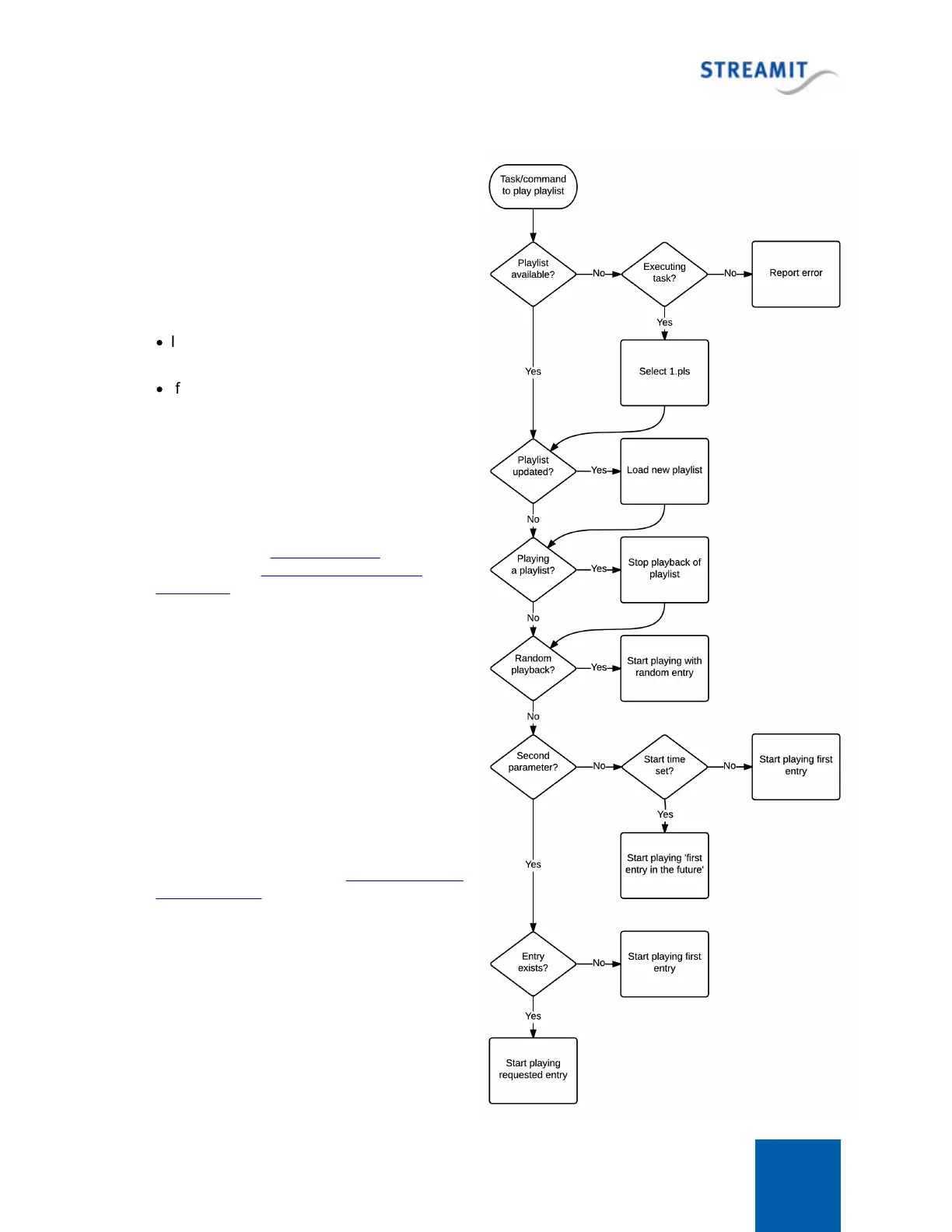
Playlist available?
The first question is whether the requested
playlist is available. The play playlist command
has a mandatory parameter that indicates
which playlist should be started.
Further action depends on whether the
requested playlist is available:
·
If not: The question is, if a task is being
executed
·
If yes: The question is, if the playlist is
updated
These questions are explained below.
Executing task?
If the requested playlist is not available, the Lisa
verifies if the request to play a playlist comes
from a task (see Task scheduling) or from a
command (see Controlling the Lisa with
commands) that is sent directly to the Lisa
(e.g., using LCT).
If the action to play a playlist was triggered by
a command that is sent to the Lisa directly, an
error is reported and no further action is taken.
If the action to play a playlist is triggered by a
task from the task schedule that the Lisa is
executing, playlist '1.pls' is selected instead of
the requested playlist that is not available. If a
specific entry was requested using the second
parameter for the task, this will be ignored.
Playlist updated?
Because it is possible to do content update in
the background, it is checked whether the
playlist has been updated since the last time it
was used. If so, it is reloaded so that the
updated playlist is used.

Table of Contents

Related product manuals