EasyManua.ls Logo

Sullair LS-100L - Wiring Diagram- Electro-Mechanical Wye-Delta Europe

Sullair LS-100L
122 pages
To Next Page IconTo Next Page
To Next Page IconTo Next Page
To Previous Page IconTo Previous Page
To Previous Page IconTo Previous Page
Loading...
Section 8
ILLUSTRATIONS AND PARTS LIST
112
02250143-905R02
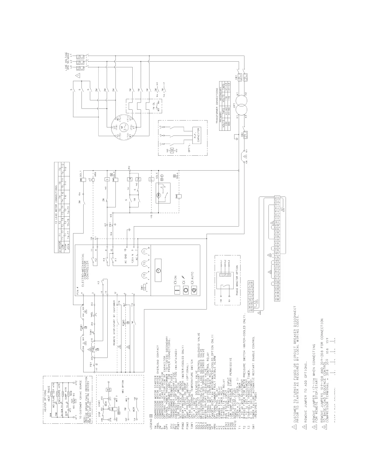
8.29 WIRING DIAGRAM- ELECTRO-MECHANICAL WYE-DELTA EUROPE

Table of Contents

Related product manuals