EasyManua.ls Logo

Sunfar E500-2S0004(B) - Panel Navigation and Operation Methods

Sunfar E500-2S0004(B)
103 pages
Print Icon
To Next Page IconTo Next Page
To Next Page IconTo Next Page
To Previous Page IconTo Previous Page
To Previous Page IconTo Previous Page
Loading...
16 Function Parameter Table
E500 Series Universal Low-Power Inverter
Keys Function Description
RUN/STOP command key.
When the command channel selects control panel ([F0.02] =###0), this
key is effective. The key is a trigger key. When the inverter is at the stop
status, press this key to input stop command to stop running. At the
inverter fault status, this key is also used as the fault reset key.
Shift key. When modifying data with any data modification key, press
this key to select the data digit to be modified, and the selected digit will
flash.
Panel potentiometer. When the inverters running frequency is set by the
potentiometer on the operating meter (F0.00=3), rotate the potentiometer
knob counterclockwise to decrease running frequency, and rotate it
clockwise to increase running frequency.
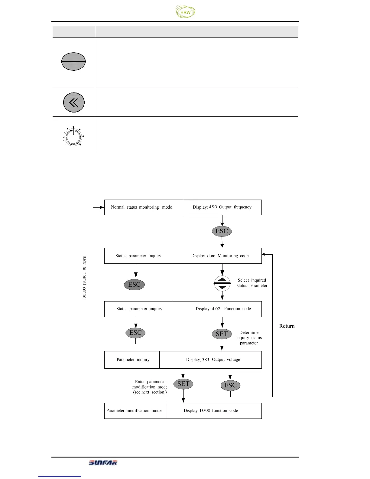
4.2 Panel operating method
(1) Status parameter inquiry (example)
MAXMIN
STOP
RUN
HRW Limited
admin@hrw.hk
www.hrw.hk

Related product manuals