EasyManua.ls Logo

Sunfar E500-2S0022(B) - List of Status Monitoring Parameters

Default Icon
103 pages
Print Icon
To Next Page IconTo Next Page
To Next Page IconTo Next Page
To Previous Page IconTo Previous Page
To Previous Page IconTo Previous Page
Loading...
Operating Panel 17
E500 Series Universal Low-Power Inverter
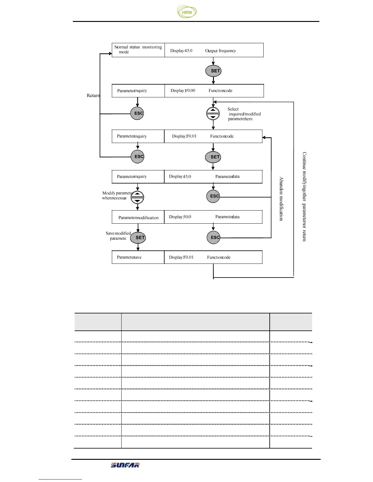
(2) Parameter inquiry and modification (example)
4.3 List of status monitoring parameters
Monitoring
code
Content Unit
d-00 Inverter’s current output frequency Hz
d-01 Inverter’s current output current (effective value) A
d-02 Inverter’s current output voltage (effective value) V
d-03 Motor revolution rpm
d-04 Voltage at the DC terminal in the inverter V
d-05 Inverter’s input AC voltage (effective value) V
d-06 Set frequency Hz
d-07 Analog input AI V
d-08 Running liner speed
d-09 Set liner speed
HRW Limited
admin@hrw.hk
www.hrw.hk

Related product manuals