EasyManua.ls Logo

Sylvania SRDD495 - On-Screen Display

Sylvania SRDD495
28 pages
Print Icon
To Next Page IconTo Next Page
To Next Page IconTo Next Page
To Previous Page IconTo Previous Page
To Previous Page IconTo Previous Page
Loading...
16
EN
DVD Functions
DVD
CD
CD
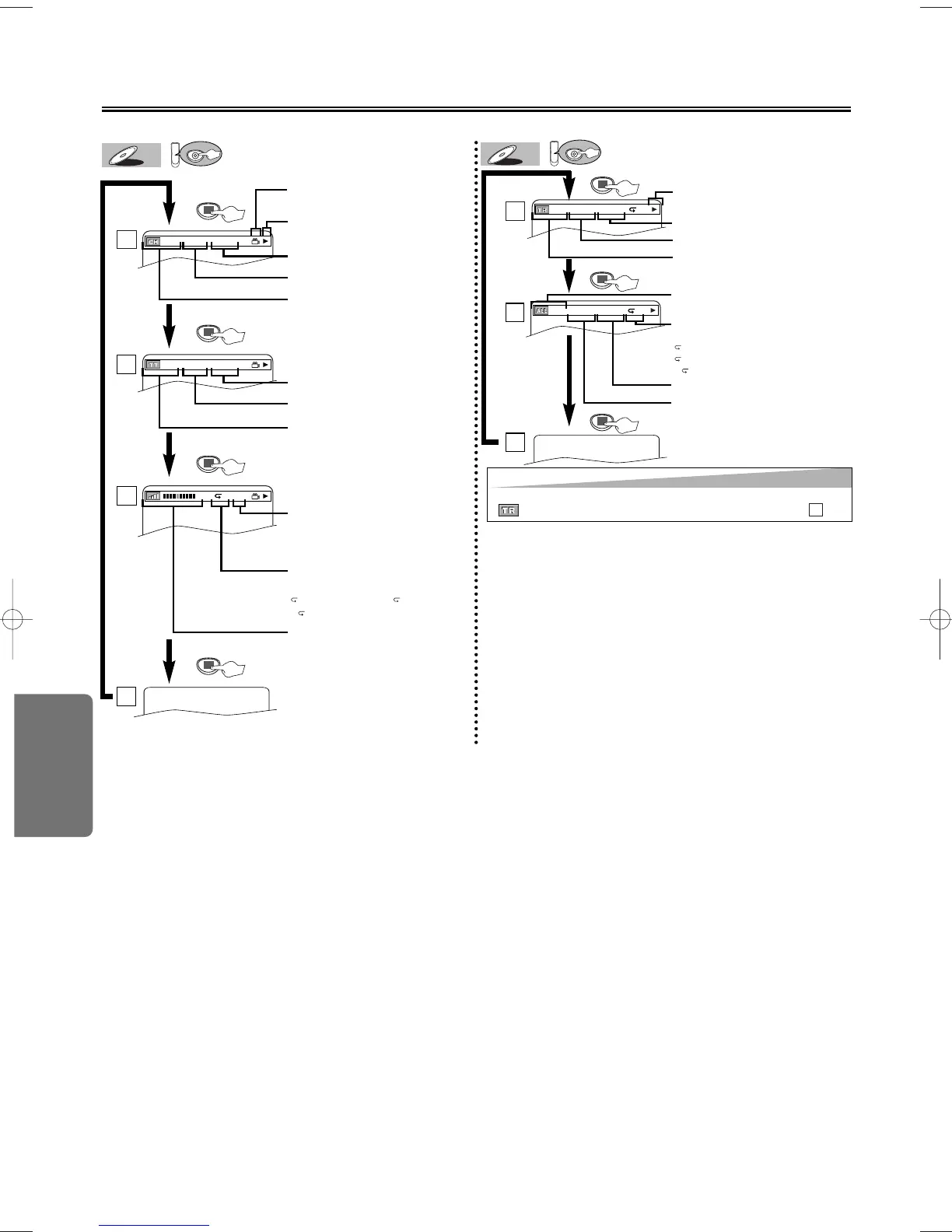
On-Screen Display
You can check the information about the current disc by pressing [DISPLAY] on the remote control.
DVD
DVD-V
DVD-V
DISPLAY
DISPLAY
DISPLAY
DISPLAY
DISPLAY
DISPLAY
DISPLAY
4/12 0:03:21 - 0:02:15
T
4/12 0:13:45 - 0:45:40
T
TR(Track):
Current track number / Total tracks
Current repeat setting appears only
when the repeat setting is active
T: Track repeat
A: All Tracks repeat
AB:A-B repeat
ALL:
Current track number / Total tracks
Elapsed time of the current track
Remaining time of the current track
Elapsed time of the entire disc
Remaining time of the entire disc
Current playback status
1
1
2
2
3
3
Hint
Hint
When you are playing a disc in PROGRAM or RANDOM mode,
PROGRAM (or RANDOM) will be displayed instead of .
2
2
CH(Chapter):
Current chapter number / Total chapters
TT(Title):
Current title number / Total titles
Current repeat setting appears only
when the repeat setting is active
C: Chapter repeat / T: Title repeat /
AB:A-B repeat
11/16 0:00:00 - 0:03:30
1/3 0:00:00 - 1:23:45
TL1
BIT RATE: The amount of audio and
video data currently being read
Elapsed time of the current chapter
Remaining time of the current chapter
Elapsed time of the current title
Remaining time of the current title
Layer numbers, appears only when
playing a two-layered Disc
L0: Layer 0 is playing
L1: Layer 1 is playing
Current playback status
1
1
2
2
4
4
3
3
Angle icon, appears only when avail-
able on the DVD
H9805UD_EN/SP.qx3 2005.06.10 15:17 Page 16

Table of Contents

Related product manuals