EasyManua.ls Logo

tae TA Series - TA-U22..U90 Circuit Diagram

tae TA Series
86 pages
Print Icon
To Next Page IconTo Next Page
To Next Page IconTo Next Page
To Previous Page IconTo Previous Page
To Previous Page IconTo Previous Page
Loading...
TA-U1...U280
Instruction and Operating Manual
Misprints and technical changes reserved
29
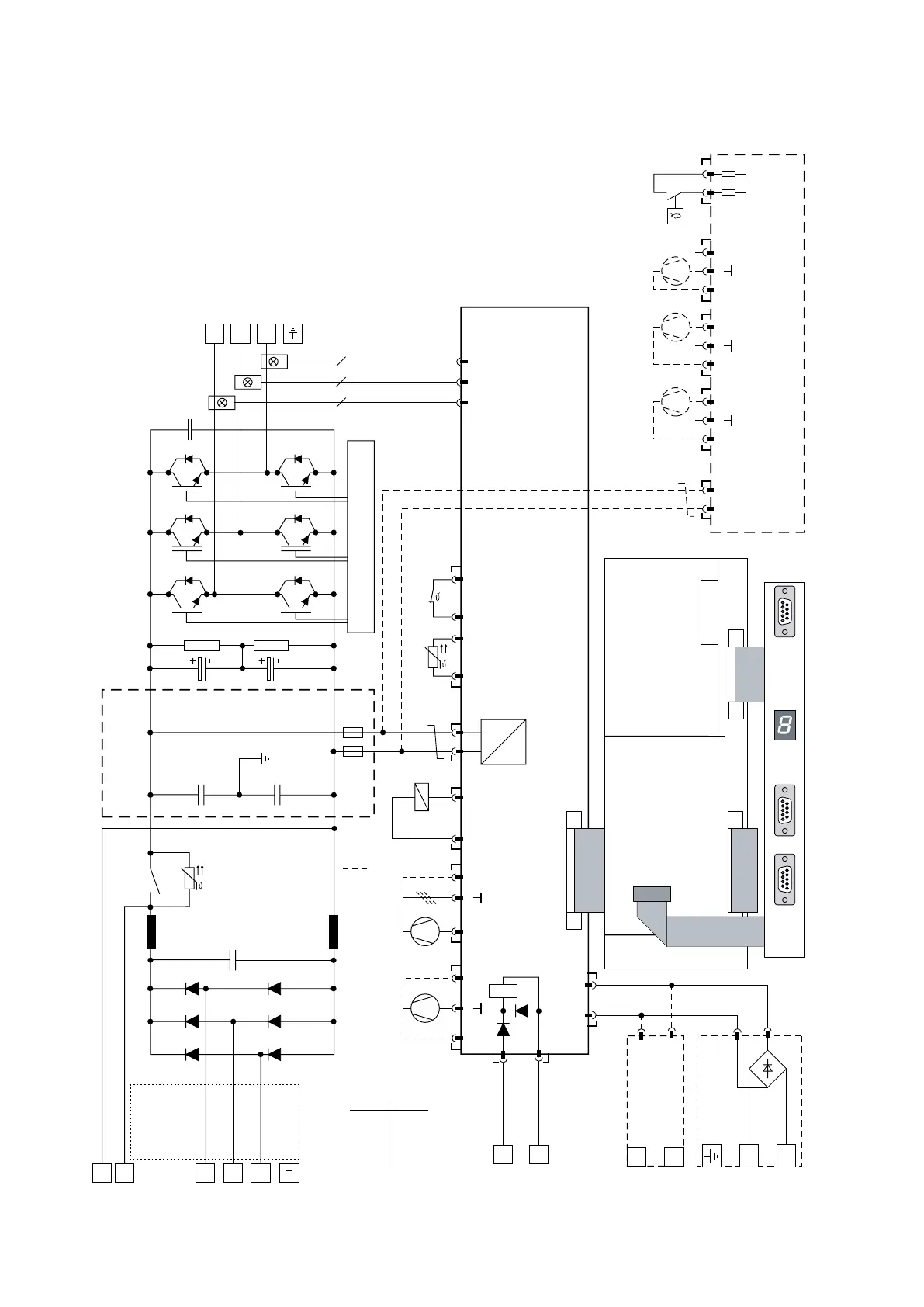
DC
DC
GL1
Powerstage (IGBT-Control)
EMC-Filter
L1
Charge resistor
Thermal switch
heatzink
34
L1
21
PT100
X15
4
1
X1
4
1
L-
L+
X7
1
+24V
-24V
23
X6 X12
1 123423
X1
X4
X1
PowerStage
Powersupply
(starting TA-U75)
CPU-Controlboard
Digital analog
boards
& Bus systems
Encoder-Systems
Displayboard
12
X8
31
X13
24VDC
+24V
-24V
+
-
X8
123
+24V
-24V
X5
12
X7
123
+24V
-24V
X6
12-+ 3
+24V
DC BUSS
0-800V
-24V
DC-Bussfilter
(TA-U55-65)
#
*
Blower E5 24V
#*
U55 U22
U65 U30
U75 U37
U90 U45
U22 to U65
E1
E3
E2
Heatzink
bottom
capacitor
bottom
50°C
Heatzink
top
E5
E1
Heatzink
bottom
Powerstage
4A 4A
48 VDC
-
+
L2
L3
L1
U
Input
21k
-24V
2k7
W
V
K1
K1
Safe Stop
start at TA-U37...
rd
bk
rd
bk
rd
bk
ye
ye
rd
wh
wh
bu
rd
bk
bk
rd
bk
rd
X14
14
bk
bn
bk
bk
bn
bk
bn
ye
ye
bk
og
1L2
1L1
-
+
4141
Option Ext.
Elektronic supply
1-
1+
Option Ext.
Elektronic supply
max 710V DC
to TA-U30
X9
X10
X11
4
4
4
1 - 4; wh,bu,gn,bn
1 - 4; wh,bu,gn,bn
1 - 4; wh,bu,gn,bn
3.4.3 TA-U22...U90

Table of Contents

Related product manuals