EasyManua.ls Logo

Targa DR-5100x - Page 10

Targa DR-5100x
38 pages
Print Icon
To Next Page IconTo Next Page
To Next Page IconTo Next Page
To Previous Page IconTo Previous Page
To Previous Page IconTo Previous Page
Loading...
10
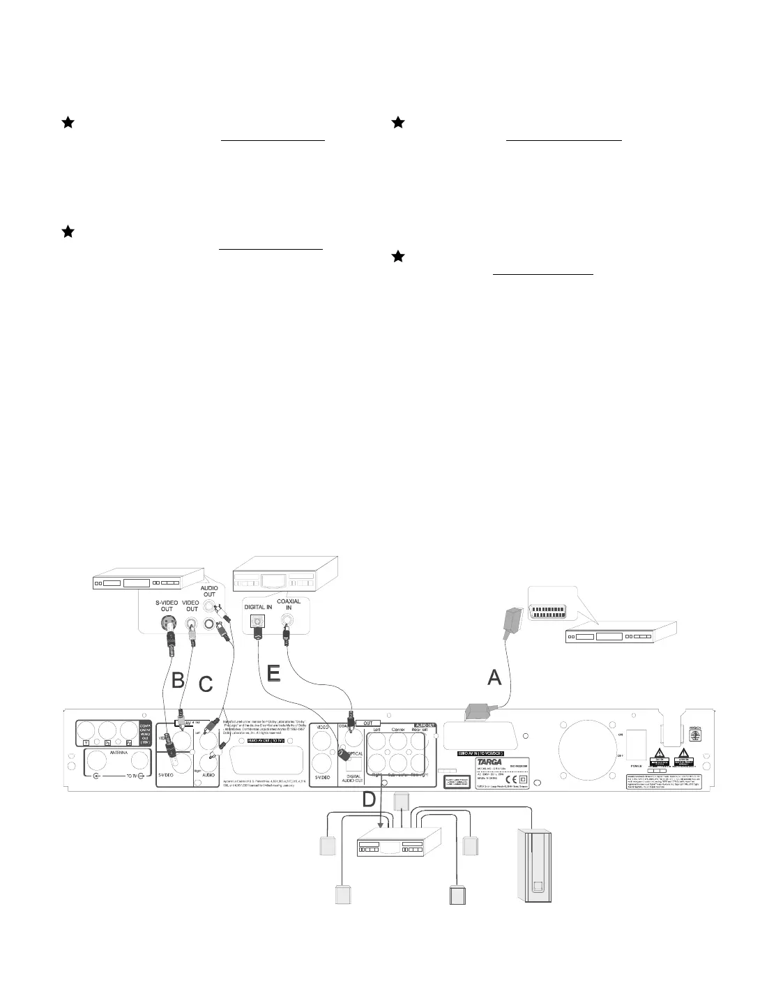
Connect your DVD recorder to additional devices,
using second Scart socket
(Configuration A )
You can connect additional devises such as decoders, DVD player,
etc. to the Scart In, then you can see the picture from the additional
device on your TV set. At same time, you can recorder the program
from the additional device.
Connect your DVD recorder to additional devices,
using second Scart socket
(Configuration D )
T Analogue audio sockets AUDIO OUT are located at the back of the
DVD recorder.
These can be used connect the following:
1) a receiver with Dolby Surround Prologic
2) a receiver with two - channel analogue stereo
Connect your DVD recorder to additional devices,
using Video socket
(Configuration B/C )
You can connect additional devises such as decoders, camcorders, etc.
to the S-video /Video and Audio in ,then you can see the picture from the
additional device on your TV set. At same time, you can recorder the
program from the additional device. In this case you have the best quality
with S-Video. If you have a device with SCART connector use for better
quality the SCART-in conector(Configuratin A)
Connect your DVD recorder the digital audio socket
to Audio devices
(Configuration E)
At the back of the DVD recorder there are digital output socket Digital
DVD recorder.
For Dolby Digital and DTS sound through your Digital receiver you have
to use one of this connectors.
These can be used connect the following:
1) an A/V receiver or A/V amplifier with digital multi-channel sound de-
coder (e.g. 5.1/7.1 Dolby Digital/DTS receiver)
2) a receiver with two channel digital stereo
DVD PLAYER
AMPLIFIER
SCART OUT
DVD PLAYER, VCR, SAT/Cable/
Terrestrial Digital receiver etc.
Front Left
(Not supplied)
Surround Left
(Not supplied)
AMPLIFIER
Front Right (Not
supplied)
Surround Right
(Not supplied)
Passive subwoofer
(Not supplied)
Picture 1

Table of Contents