EasyManua.ls Logo

TCL TAC-12CHSC - EVACUATION PROCEDURES (AIR PURGE)

TCL TAC-12CHSC
138 pages
Print Icon
To Next Page IconTo Next Page
To Next Page IconTo Next Page
To Previous Page IconTo Previous Page
To Previous Page IconTo Previous Page
Loading...
EVACUATION PROCEDURES(AIR PURGE)
Pipe length :
7m maximum
No gas charge
is needed
Pipe length
exceeding 7m
Charge the prescribed
amount of gas
Tighten the cap to the service port to obtain the initial status.
Retighten the cap.
Leak test
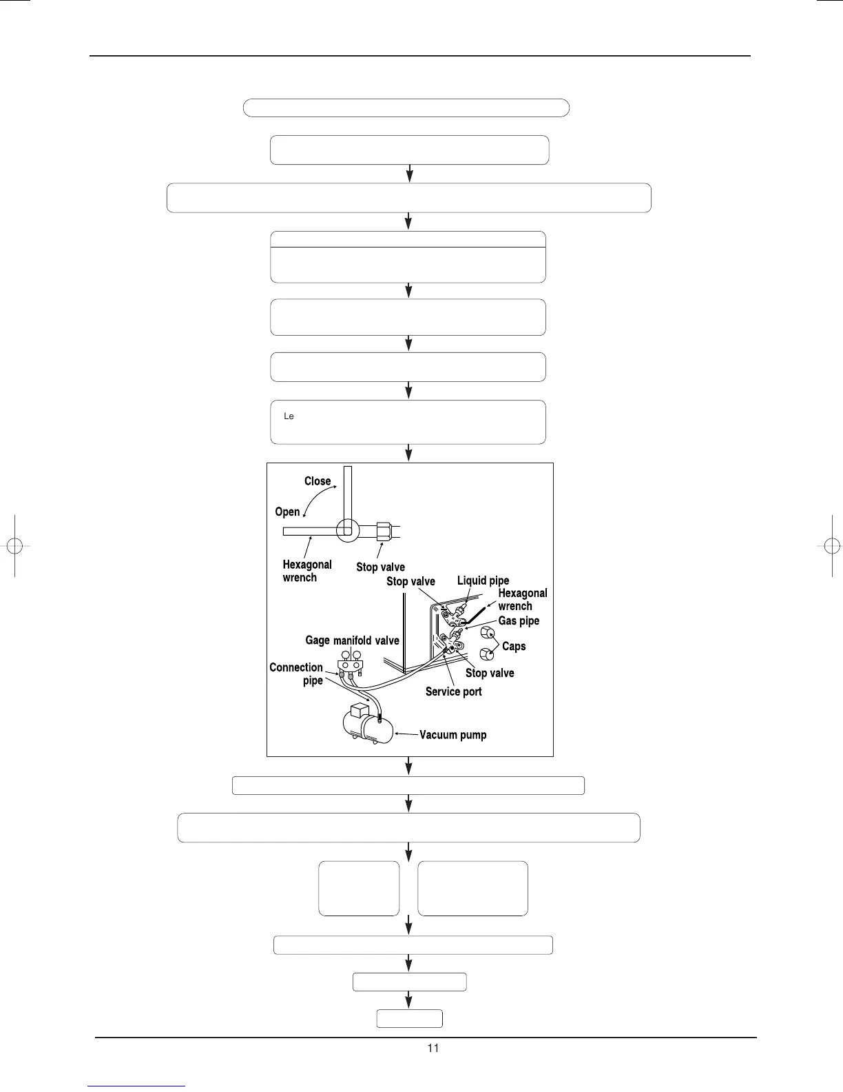
After refrigerant pipes are connected and evacuated, fully open all stop valves on gas and liquid pipe sides.
Operating without fully opening lowers the performance and causes trouble.
Remove the gage manifold valve quickly from the service port of the stop valve.
,
,
Leave it as it is for one or two minutes. Make sure the pointer
of the gage manifold valve remains in the same position.
Check the vacuum with the gage manifold valve, then close
the gage manifold valve, and stop the vacuum pump.
Run the vacuum pump for more than 15 minutes and at this
time confirm that the pressure gage indicates –0.1 Mpa.
When vacuuming
Connect the gage manifold valve and the vacuum pump to
the service port of the stop valve on the liquid pipe side of the
outdoor unit.
Connect the refrigerant pipes (both the liquid and gas pipes)
between the indoor and the outdoor units.
Remove the service port cap of the stop valve on the side of the outdoor unit gas pipe.(The stop valve will not
work in its initial state fresh out of the factory (totally closed with cap on))
OB207t-1qxp 25/9/97 8:53 PM Page 28
11
TCL Air Conditioner Service Manual

Table of Contents

Related product manuals