EasyManua.ls Logo

Teac AG-D9300 - Connecting Audio Equipment; Audio Signal Jacks

Teac AG-D9300
104 pages
Print Icon
To Next Page IconTo Next Page
To Next Page IconTo Next Page
To Previous Page IconTo Previous Page
To Previous Page IconTo Previous Page
Loading...
ENGLISH FRANÇAIS
6
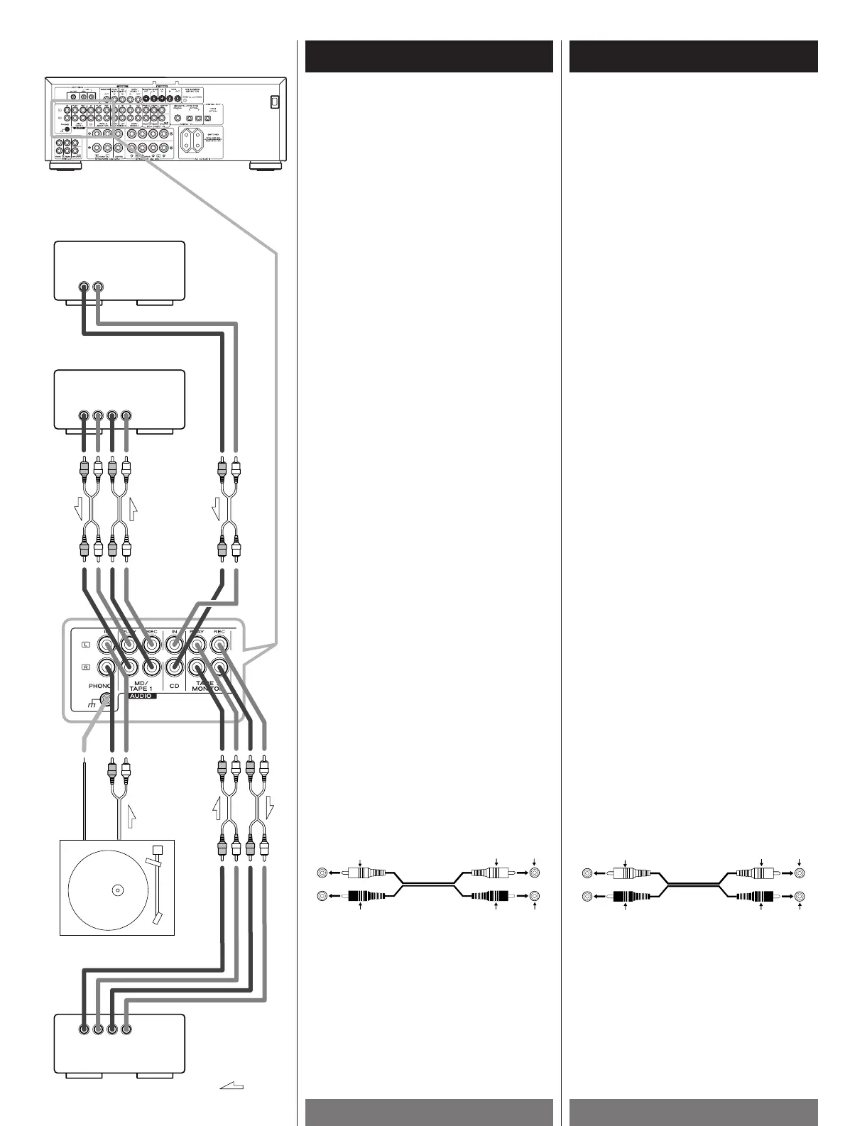
Connecting Audio Equipment (1)
Raccordement de mat
é
riel audio (1)
Audio connection cords
Caution:
< Do not plug the power cord of any
component into AC outlets and do not turn
their POWER switches on until all
connections have been performed.
< The cable connectors should be fully
inserted into the jacks. Loose connections
may cause hum and noise.
< Read the instructions for each component
you intend to use with the receiver.
LL
RR
White White White
Red Red Red
To make these connections, use
interconnect cords with RCA plugs.
Make sure that you connect the white
pin-plug to the white jacks (left) and the
red pin-plug to the red jacks (right).
Cordon de raccordement audio
Attention:
< Ne pas brancher le cordon d'alimentation
de l'un des composants sur les sorties CA
et ne pas mettre leurs interrupteurs
POWER sur marche tant que tous les
raccordements n'ont pas été effectués.
< Les connecteurs des câbles doivent être
complètement rentrés dans les prises. Des
raccordements défectueux peuvent causer
des ronflements et du bruit.
< Lire les instructions pour chaque appareil
que vous avez l'intention d'utiliser avec le
récepteur.
Prises de signal AUDIO
Prises PHONO IN
Raccorder les prises de sortie d'une platine
tourne-disque aux prises PHONO IN.
Prises CD IN
Raccorder les prises de sortie (LINE OUT)
d'un lecteur CD aux prises CD IN.
Prises MD/TAPE 1 (PLAY/REC)
Raccorder les prises MD/TAPE 1 à un lecteur
MD ou à une platine à cassette.
< Raccorder les prises de sortie (LINE OUT)
d'un lecteur MD ou d'une platine à
cassette aux prises PLAY.
< Raccorder les prises d'entrée (LINE IN)
d'un lecteur MD ou d'une platine à
cassette aux prises REC.
Prises TAPE 2 MONITOR (PLAY/REC)
< Raccorder les prises de sortie (LINE OUT)
d'une platine à cassette aux prises PLAY
(TAPE 2 MONITOR).
< Raccorder les prises d'entrée (LINE IN)
d'une platine à cassette aux prises REC
(TAPE 2 MONITOR).
LL
RR
Blanc
Blanc Blanc
Rouge Rouge Rouge
Pour faire ces raccordements, utiliser
des cordons de liaison avec des fiches
RCA. Assurez-vous que vous raccordez
les fiches à broche blanche aux prises
blanches (gauches) et les fiches à broche
rouge aux prises rouges (droites).
AUDIO signal jacks
PHONO IN jacks
Connect the turntable's output jacks to the
PHONO IN jacks.
CD IN jacks
Connect the CD player's output (LINE OUT)
jacks to the CD IN jacks.
MD/TAPE 1 (PLAY/REC) jacks
Connect the MD/TAPE1 jacks to the MD
player or the cassette deck.
< Connect the MD player or cassette deck
output (LINE OUT) jacks to the PLAY jacks.
< Connect the MD player or cassette deck
input (LINE IN) jacks to the REC jacks.
TAPE 2 MONITOR (PLAY/REC) jacks
< Connect the cassette deck output (LINE
OUT) jacks to the PLAY (TAPE 2 MONITOR)
jacks.
< Connect the cassette deck input (LINE IN)
jacks to the REC (TAPE 2 MONITOR) jacks.
MD DECK, CASSETTE DECK
CD PLAYER
CASSETTE DECK
TURNTABLE
: SIGNAL
LRLR
LINE
IN
LINE
OUT
LRLR
LRGND
LINE
IN
LINE
OUT
LR
LINE
OUT

Table of Contents

Related product manuals