EasyManua.ls Logo

Technics SA-DA10 - Page 129

Technics SA-DA10
149 pages
Print Icon
To Next Page IconTo Next Page
To Next Page IconTo Next Page
To Previous Page IconTo Previous Page
To Previous Page IconTo Previous Page
Loading...
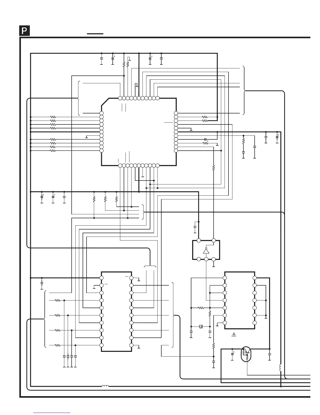
IC1001
CS49326-CLR
AC3/ DTS DECODER DSP
C
B
A
R1024 4.7K
R1026
33
D
R1021
10K
E
R1033
1K
A
C1034
100P
R1034
1K
B
C1036 100P
C1037 1000P
C1038 1000P
R1035
1K
C
R1036
1K
D
F
H
R1025 10K
R1029 4.7K
R1027 4.7K
C1025
0.1
C1006
6.3V100
R1023
10K
C1040
0.1
A
B
AB
IC1006
SNAHC1U04DBV
INVERTER
IC1003
SN74LV244APW
LOGIC CONTROL
C1029
0.1
C1008
6.3V100
R1019 10K
R1018 10K
R1017 10K
R1016 10K
R1015 10K
R1014 10K
R1013 10K
R1012 10K
E
38
37
36
35
34
33
32
31
30
29
39
27262524232221201918
16
17
7
8
9
10
11
12
13
14
15
4 40414243446 123
CS
SCD OUT
INTREQ
EXTMEM
SDATA N1
V
DD
3
Vss3
CMP DAT
SCLK N1
LRCLK N1
AU DATA2
CMP REQ
CLK IN
CLK SEL
FILTD
FILTS
V
DD
A
VssA
RESET
DB DA
DB CLK
SCDIN
EMOE
EMWR
XMT958
Vss1
V
DD
1
MCLK
SCLK
LRCLK
AU DATA0
DATA0
DATA1
DATA2
DATA3
Vss2
V
DD
2
DATA4
DATA5
DATA6
DATA7
SCCLK
28
CMP CLK
5
AU DATA1
G
R1020
10K
R1022
4.7K
C1005
6.3V100
C1026
0.1
C1024
0.1
C1003
6.3V100
C1007 50V2.2
C1030
470P
R1028
33K
C1031
0.01
C1004
6.3V100
Q1001
DTA114YETL
POWER SUPPLY
I
J
K
L
M
21
3
45
NC GND
Vcc
C1027
0.1
IC1005
SN74HCU04APW
LOGIC CONTROL
C1009
6.3V100
C1032
0.1
R1030
1M
C1033
27P
X1001
(12.288MHz)
R1031
1.2K
C1035
39P
R1032
33
C1039
100P
SCHEMATIC DIAGRAM - 13
14
13
12
11
10
9
8
1
2
3
4
5
6
7
1A
2A
2Y
3A
3Y
GND
6A
6Y
5A
5Y
4A
4Y
1Y
Vcc
20
19
18
17
16
15
14
13
12
11
1
2
3
4
5
6
7
8
9
10
Vcc
2G
1Y1
2A4
1Y2
2A3
1Y3
2A2
1Y4
2A1
1G
1A1
2Y4
1A2
2Y3
1A3
2Y2
1A4
2Y1
GND
DTS CIRCUIT
L1002
L1001
4.9V
0V
4.9V
4.9V2.1V
2.4V
2.4V
2.3V
2.4V
2.4V
2.3V
2.6V 1.2V
2V
0V
1.6V
0V
1.6V
2.6V
1.6V
2.6V
2.6V
1V
0V
1V
0V
1.6V
5V
1.6V
5V
0V
2.6V
2.6V
2.6V
2.6V
2.6V
0V
0V
1.2V
1.6V
0V
0V
1.6V
1.6V
1V
2.6V
0V
0V
2.6V
2.6V
2.6V
2.6V
2.6V
2.6V
2.6V
2.6V
2.6V
2.6V
1.3V
2.6V
1.3V
1V
2.6V
1.6V
1.6V
1V
1.6V
2.6V
0V
0V
0V
RLQM2R2KT2-W
RLQM2R2KT2-W
: +B SIGNAL LINE

Other manuals for Technics SA-DA10

Related product manuals