EasyManua.ls Logo

Technics SA-EH560 - Page 72

Technics SA-EH560
81 pages
Print Icon
To Next Page IconTo Next Page
To Next Page IconTo Next Page
To Previous Page IconTo Previous Page
To Previous Page IconTo Previous Page
Loading...
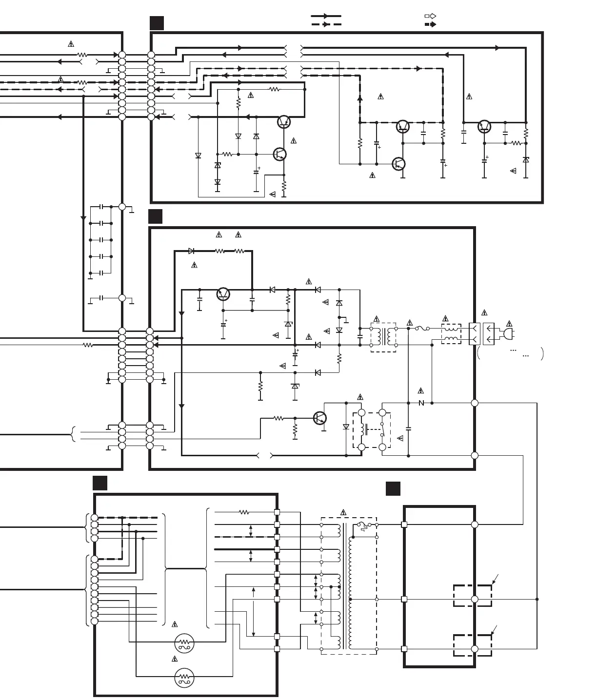
AC IN CIRCUIT
SCHEMATIC DIAGRAM-7
W722
CN711 W1
CN712 W3
CN713 W2
T701
POWER TRANSFORMER
(
A
)
CIRCUIT
POWER
TRANSFORMER
(
B
)
CIRCUIT
CN701
CN702
CN703
CN704
CN705
CN706
CN707
CN708
CN709
CN710
CN602
CN603
AC IN
JK701
L701
F1 TA2
T702
Z701
C791
1000P
3 1
24
RL702
R795
3.9K
R794
47K
Q791
2SD2144STA
RELAY DRIVE
D740
MA165TA
D745
MA4051MTA
R772
22K
R771
2.2K
D741
D743
D744
D742
C753
0.01
C755
16V1000
Q726
2SC3940AQSTA
REGULATOR
D746
RL1N4003N02
R777
1K
D747
MA4068LTA
C758
0.01
C759
10V47
C754
0.01
D500
MA165TA
W2/ W3
W1
2
1
3
4
2
1
3
4
5
6
7
8
9
10
W721
R793
1
A
B
C
D
E
F
G
G
B
A
C
D
E
F
F
8
2
1
4
5
6
7
2
3
1
4
3
R774
1/2W18
R773
1/2W18
D711
RL1N4003N02
E
D
8
2
1
4
5
6
7
2
3
1
4
3
CP602
CP603
POWER SUPPLY CIRCUIT
Q702
2SB1548PQAU
REGULATOR
Q725
2SC5398RSTA
REGULATOR
Q711
2SB1548PQAU
REGULATOR
Q705
2SA1995RSTA
REGULATOR
Q701
2SD2374PQAU
REGULATOR
D738
MA165TA
D758
MA165TA
D730
MA4091HTA
R770
100K
D739
MA165TA
R765
1/2W220
R724
3.9K
C720
0.047
C718
16V100
C717
16V33
D723
MA4150HTA
R723
5.6K
C719
0.047
R725
10
D760
MA165TA
C710
0.047
R768
100
1
R749 1K
2
3
4
5
7
6
8
9
10
C734
50V3.3
C
C722
16V100
R720
3.9K
1
2
3
4
5
7
6
8
9
10
W701BCN781
K
F
C639
1000P
C640
1000P
C641
1000P
C642
1000P
C732
0.022
C647
1000P
E602
E601
R721
1/4W4.7
R722 1/6W2.2
R776 10K
D741-744
RL1N4003N02
R792
RSFMB40KT-L
R791
RSFMB40KT-L
For [E,EG] areas.
For [EB] area.
230V 50Hz [E,EG]
230-240V 50Hz [EB]
H
H
:SOURCE SIGNAL LINE
:NEGATIVE VOLTAGE LINE
:POSITIVE VOLTAGE LINE
:LOW SP.DRIVE SIGNAL LINE
-
7.5V
14.8V
10.4V
16.3V
-
7.5V
-
22.6V
44.5V
14.8V
6.2V
44.5V14.8V
15.4V
-
22.6V
-
7.5V
-
8V
-
8V
-
0.6V
16.3V10.4V
15.8V
10.1V
9.6V
12.9V6.2V
6.8V
0.7V
0V
AC
13.5V
AC
4.8V
AC
13.5V
AC
17.8V
AC
17.8V
AC
30V

Related product manuals