EasyManua.ls Logo

Technics SX-PX552

Technics SX-PX552
87 pages
To Next Page IconTo Next Page
To Next Page IconTo Next Page
To Previous Page IconTo Previous Page
To Previous Page IconTo Previous Page
Loading...
LRCK ML/IIS
DATA MC / DW1
BCK MD/DW0
CLKO MUTE
XTI MODE
XTO CS/IW0
DGND RST
VDD ZERO
VCC2R VCC2L
AG2R AG2L
EXTR EXTL
NC NC
VOR VOL
AGND1 VCC1
-VCC
+VCC
1
2
3
4
5
6
7
8
9
10
11
12
13
14
8 7 6 5
1 2 3 4
28
27
26
25
24
23
22
21
20
19
18
17
16
15
Z37
C64
C65
0.1
C60 0.1
C63
C67
0
0
0
0
C109
-15V
+15V
C110
C120
C121
220P
220P
0.1
C108
0.1
R104
R107
12K
100K
50N0.47
50N0.47
100P
0.1
16V10
C116
Z32
330x4
+5A
6.3V47
C62
16V10
L14 0
L15
Z34
C77
+3.3
0.1
D22
D23
D24
D25
D26
D27
D28
D29
470x4
4.7Kx4
Z38
4.7Kx4
Z35
Z36
R87
470x4
470x4
470
0
L16 0
L17 0
L18 0
L19 0
L20 0
L21 0
L22 0
L23 0
L24 0
L25 0
L26 0
L27
R204 0
L29 0
0
0
0
L30
L31
L33
0
C66
R102
12K
L9
L11
L12
L8
+15V
-15V
VCC
SNS
C107
R106 100K
100P
C
B
D
A
+3.5
CN4
1
DE
2
KF0
3
KS0
4
KF1
5
KS0
SUMR
SUML
E
VOLR
VOLL
-------
SNS
CN1
VCC
VCC
E
E
PMUT
E
E
-15
+15
SUMR
SUML
CN2
6
KF2
KS2
KF3
KS3
KDB3
KDB2
KDB1
KDB0
KDB4
DE
5IP
CN3
SDT
SCK
DE
5MI
7
8
9
10
1
2
3
4
5
TO
CPL
CN1
TO
CPL
CN4
TO
MKB
CN1
TO
FJASP
CN5
11
12
13
14
15
16
1
2
3
4
5
6
1
2
3
4
5
6
7
8
9
10
11
12
Z40
22Kx4
C82 100P
C81 100P
C80 100P
C79 100P
C78 100P
A
B
C
D
E
D
C
B
A
E
F
G
H
JP1
C84
C83
+5D
6.3V47
C86
100P
C85
100P
C111
5MI
0.1
0.1
B
A
N
N
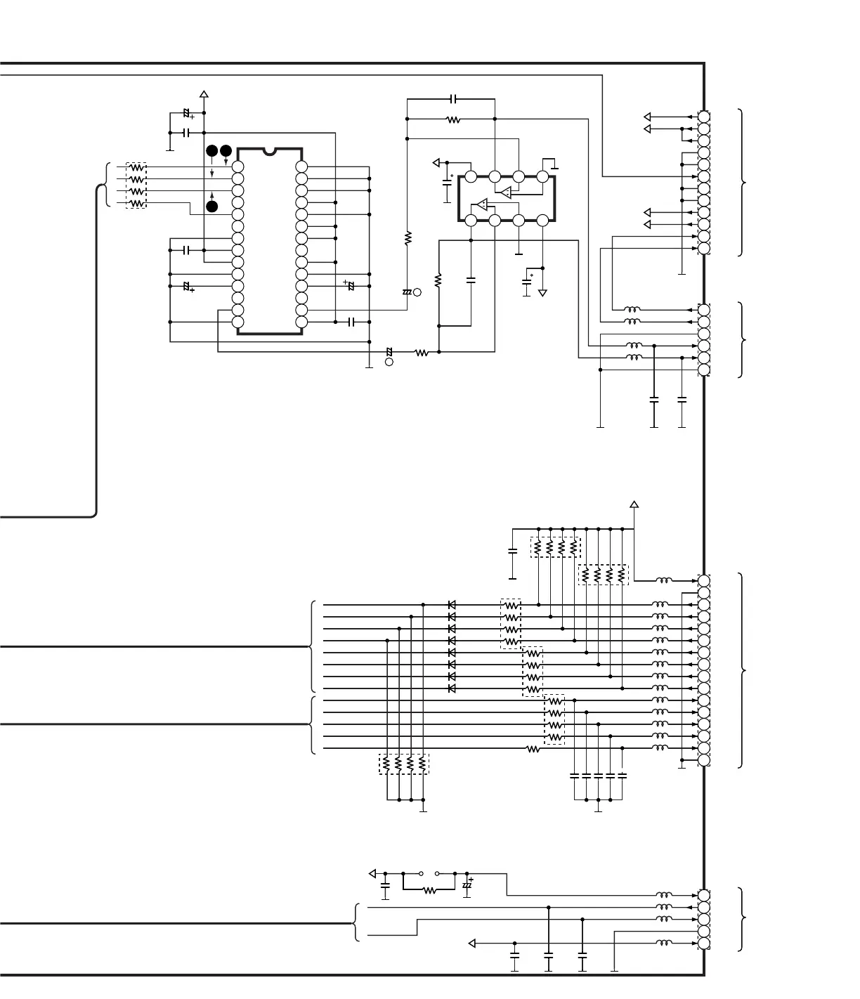
IC21
PCM1734EA-E2
IC26
M5218AFPE3
(D/A CONVERTER)
(OP.AMP)
6 5
7

Other manuals for Technics SX-PX552

Related product manuals