EasyManua.ls Logo

Teledyne PATHFINDER - Pathfinder General Deployment Flow; Transducer Inspection; Removing Biofouling

Teledyne PATHFINDER
240 pages
Print Icon
To Next Page IconTo Next Page
To Next Page IconTo Next Page
To Previous Page IconTo Previous Page
To Previous Page IconTo Previous Page
Loading...
April 2018 Pathfinder DVL Guide
Page 64
EAR-Controlled Technology Subject to Restrictions Contained on the Cover Page.
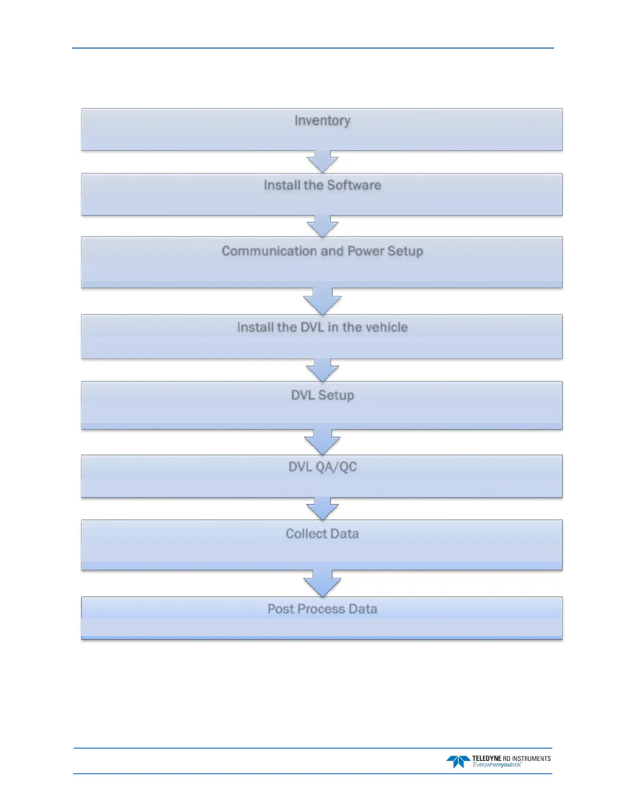
Pathfinder General Deployment Flow
Post Process Data
Use TRDI (or any post processing software compatible with TRDI PD formats) to replay/reprocess data
Collect Data
Run TRDI Toolz (or use any terminal software) and Log raw data from the DVL
(Refer to the Pioneer DVL Guide, Chapter 3 - Collecting Data)
DVL QA/QC
Set the DVL's Clock Test the DVL PA, FFT, etc.
DVL Setup
Run TRDI Toolz and send command script
(Refer to the PathFinder DVL Guide, Chapter 3 - CollectingData)
Install the DVL in the vehicle
Refer to the PathFinder DVL Guide, Chapter 2 - System Integration
Communication and Power Setup
Connect the DVL Power/COMM cable (pigtail cables are provided with the PathFinder DVL)
(Refer to the PathFinder DVL Guide, Chapter 2 - System Integration)
Install the Software
Install the Documentation CD Install TRDI Toolz
Inventory
Verify all parts are present (see Chapter 1 for a list of parts)

Table of Contents