EasyManua.ls Logo

Thales Gemalto AGS2-E - Page 32

Thales Gemalto AGS2-E
34 pages
Print Icon
To Next Page IconTo Next Page
To Next Page IconTo Next Page
To Previous Page IconTo Previous Page
To Previous Page IconTo Previous Page
Loading...
Audio Codec Adapter Setup for Cinterion
®
Modules
6 Appendix C - NAU8822 Codec Adapter Schematics
33
audio_codec_adapter_setup_v04 2019-10-16
Confidential / Released
Page 32 of 34
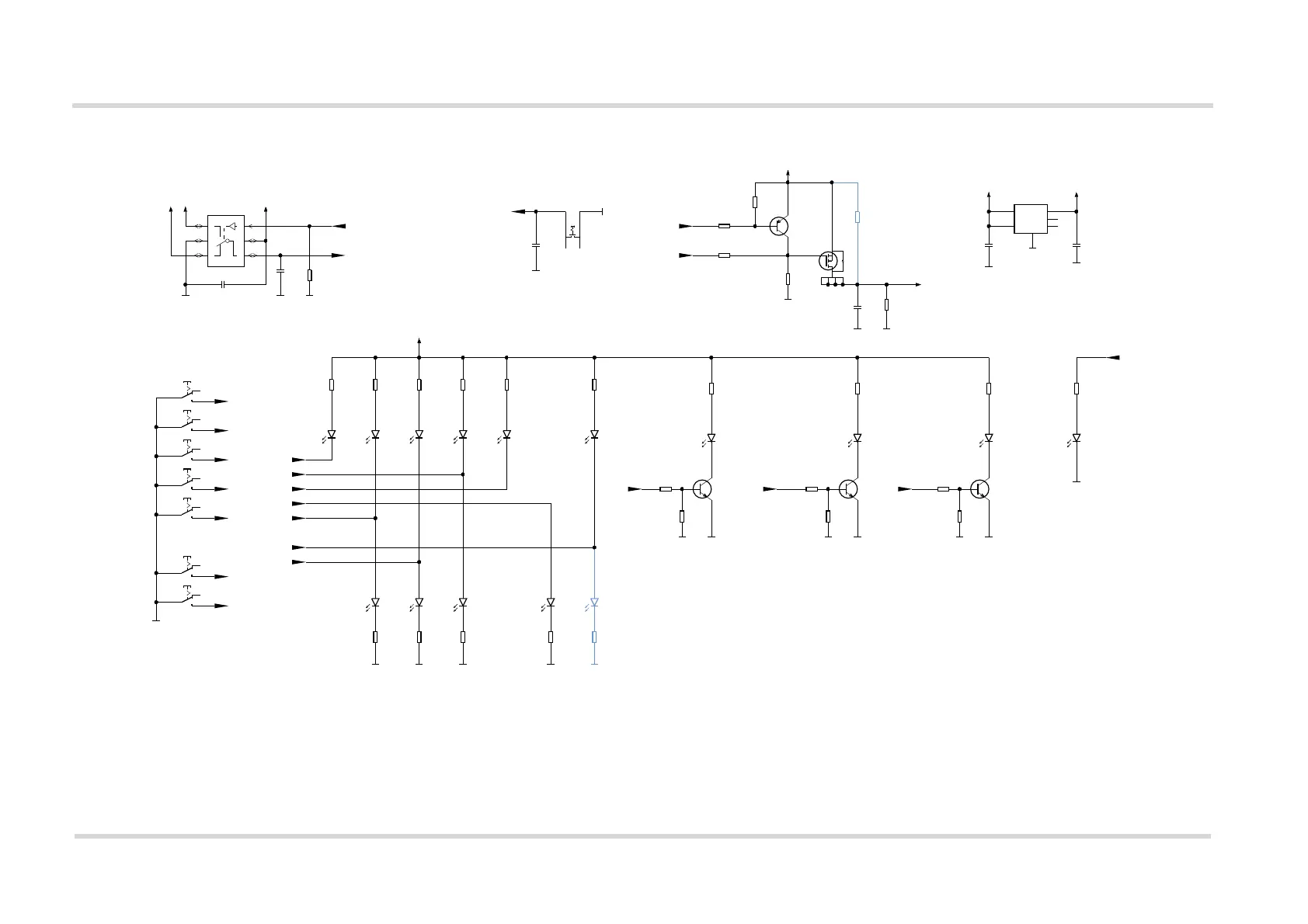
Figure 21: NAU8822 codec adapter board schematics (sheet 3)
S302
100n
C305
S307
BC846B
V304
2
3
1
S1
GND
S2 D
VCC
IN
Analog Switch
D301
3
2
1
4
5
6
470k
R302
S305
BC846B
V301
2
3
1
470k
R307
BC846B
V303
2
3
1
S304
BC856B
V302
2
3
1
S301
100n
C304
S303
S308
SKHU
X300
1
3
2
4
+2V9
ARM_AC_RST
ARM_AUD_MODE
ARM_MODULE_VLVL
+1V8
MODULE_VOLT_LVL1
GND
+2V9
GND
GND
ARM_AUD_INTERF
ARM_FS_TYPE
ARM_AUD_BAND
ARM_MODULE_TYPE
ARM_MCLK_SRC
ARM_EXT_DRIVER
ARM_LED1
ARM_LED2
ARM_LED3
ARM_LED4
ARM_LED5
+2V9
ARM_LED7
ARM_LED6
GND
GND GND GND GND GND
GND GND GND
GND
LED_RMIC
GNDGNDGND
AC_RHP
AC_RSPKOUT AC_MICBIAS
GND
GND
+2V9
AC_VCC
NC
IN
EN
NC
OUT
GND
STLQ015XG18R
D300
1
2
3
4
5
6
SYS_RST
+2V9
GND
GND
GND
GND
CHIPLED_0603_GRUEN
V308
21
CHIPLED_0603_GRUEN
V305
21
CHIPLED_0603_GRUEN
V321
21
CHIPLED_0603_GRUEN
V323
21
CHIPLED_0603_AMBER
V316
21
CHIPLED_0603_AMBER
V309
21
CHIPLED_0603_AMBER
V313
21
CHIPLED_0603_AMBER
V312
21
CHIPLED_0603_AMBER
V319
21
CHIPLED_0603_AMBER
V307
21
CHIPLED_0603_AMBER
V315
21
CHIPLED_0603_AMBER
V322
21
19-215_USRC_S259
V314
21
SI3441BDV
V324
1256
3
4
GND
+1V8
100R
R321
100R
R322
100R
R311
100R
R313
100R
R305
100R
R323
100R
R320
100R
R314
100R
R315
100R
R316
100R
R308
100R
R318
100R
R303
100R
R325
2k2
R301
100k
R326
100k
R304
100k
R324
100R
R319
1u
C301
1u
C300
1u
C303
1u
C302
470k
R309
CHIPLED_0603_AMBER
V311
21
CHIPLED_0603_GRUEN
V320
21
22k
R310
2k2
R312
47k
R327
GND
10k
R300
10k
R306
10k
R317
SYS_RST