EasyManua.ls Logo

Thermo King TouchPrint - ERROR 14:

Thermo King TouchPrint
33 pages
Print Icon
To Next Page IconTo Next Page
To Next Page IconTo Next Page
To Previous Page IconTo Previous Page
To Previous Page IconTo Previous Page
Loading...
28
10. APPENDIX
10.3 TROUBLESHOOTING FLOW CHARTS
10.3.1 ERROR DISPLAY IN TOUCH PRINT
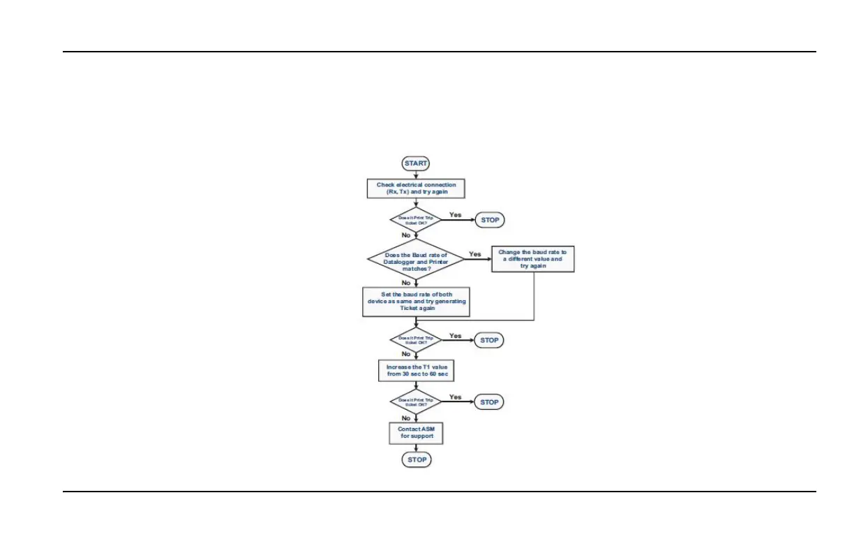
ERROR 6:
This error appears if the Device gets time out waiting for Ticket header or trip data. Possible causes for this error is any communication issue or T1
time is too small. Follow the trouble shooting flowchart below:

Other manuals for Thermo King TouchPrint