EasyManua.ls Logo

Thermo King TouchPrint - ERROR 25:

Thermo King TouchPrint
33 pages
Print Icon
To Next Page IconTo Next Page
To Next Page IconTo Next Page
To Previous Page IconTo Previous Page
To Previous Page IconTo Previous Page
Loading...
29
10. APPENDIX
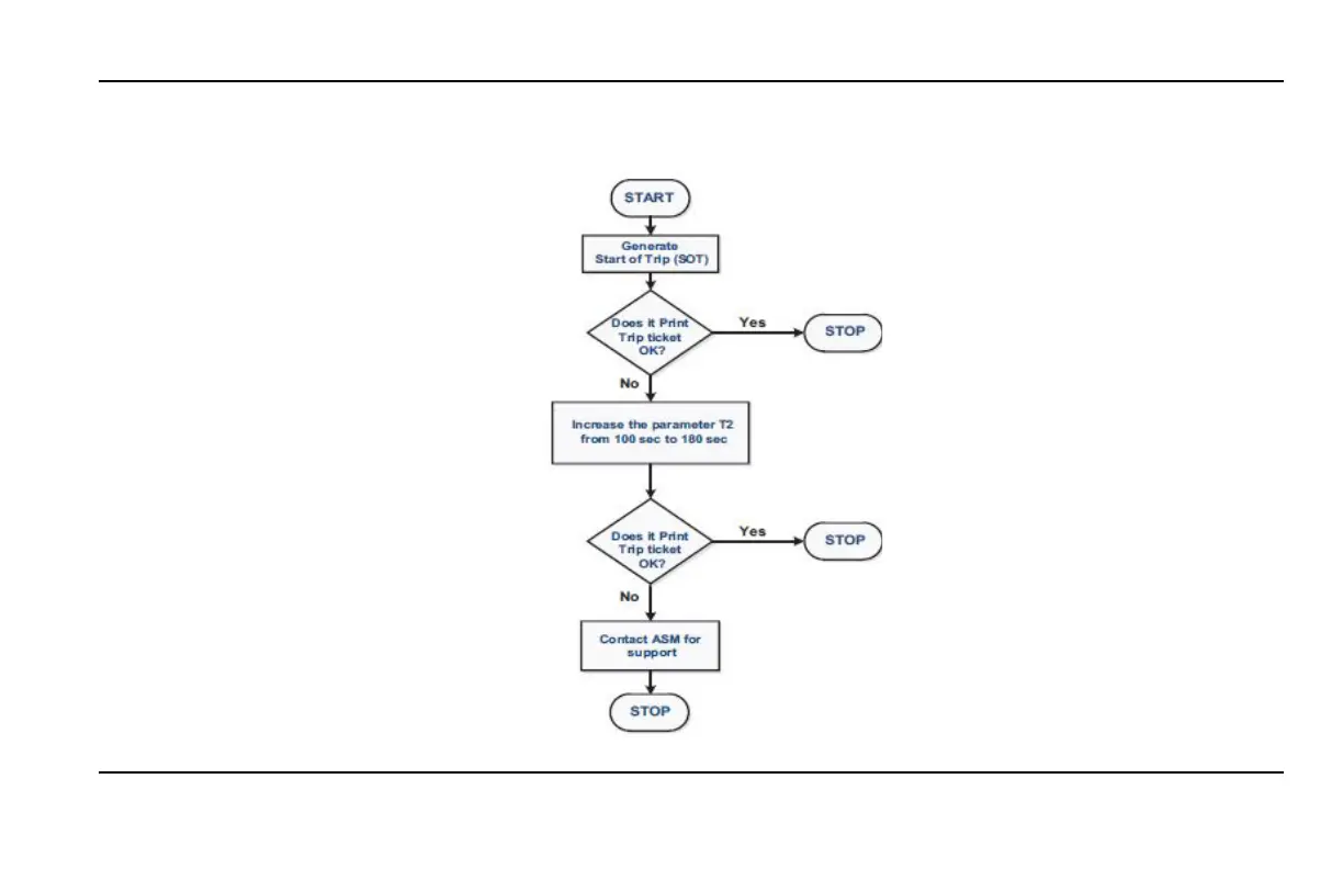
ERROR 14:
This error appears if the Device gets ti,e out waiting trip data after receiving headre. Possible causes for this error is any communication issue or T2
time is too small. Follow the trouble shooting flowchart below:

Other manuals for Thermo King TouchPrint