EasyManua.ls Logo

Thermo King TouchPrint - 10.3.2 SLX; SLXE HMI BLOCKS AT PRINTING DATA MESSAGE

Thermo King TouchPrint
33 pages
Print Icon
To Next Page IconTo Next Page
To Next Page IconTo Next Page
To Previous Page IconTo Previous Page
To Previous Page IconTo Previous Page
Loading...
30
10. APPENDIX
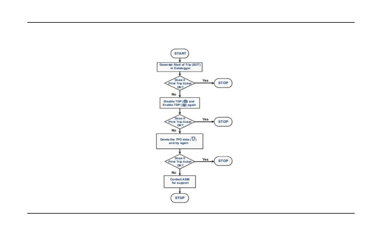
ERROR 25:
This error appears normally for date wise print out where the received data does not match with the start / end time requested. Follow the trouble
shooting flowchart below:

Other manuals for Thermo King TouchPrint