EasyManua.ls Logo

Thermo King TouchPrint - Page 33

Thermo King TouchPrint
33 pages
Print Icon
To Previous Page IconTo Previous Page
To Previous Page IconTo Previous Page
Loading...
32
10. APPENDIX
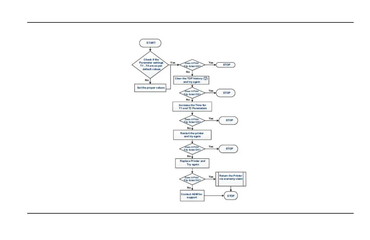
10.3.3 TDP ENABLED TICKET (DATE WISE TRIP TICKET) NOT WORKING WHILE TDP DISABLED WORKS

Other manuals for Thermo King TouchPrint