EasyManua.ls Logo

Thytronic XMR-P 4l+4V - Page 149

Thytronic XMR-P 4l+4V
384 pages
Print Icon
To Next Page IconTo Next Page
To Next Page IconTo Next Page
To Previous Page IconTo Previous Page
To Previous Page IconTo Previous Page
Loading...
FUNCTION CHARACTERISTICS
149
Fun_49_AL1.ai
Common configuration
&
dDθ/dt + Dθ/T = (Ith/I
B
)
2
/T
Init DTheta
Dθ
DthAL1
DthAL1
Binary input INx
T 0
Logic
INx
t
ON
INx
t
ON
INx
t
OFF
T0
n.o.
n.c.
INx
t
OFF
I
th
1
K
INR
DthAL1
CB-State
Start I
2ndh>
ONEnable element
(Pickup within CLP)
(Pickup outside CLP)
Pickup - CLP setting change
Block1, Block2, Block4
T 0
t
DthCLP
&
2nd harmonic restraint enable (ONEnable)
Dth2ndh-REST
DthCLPMode
t
DthCLP
I
th
K
INR
TRIPPING MATRIX
(LED+RELAYS)
A
B
C
A =“1”A =“0 or OFF”
Output
t
DthCLP
DthAL1 Enable
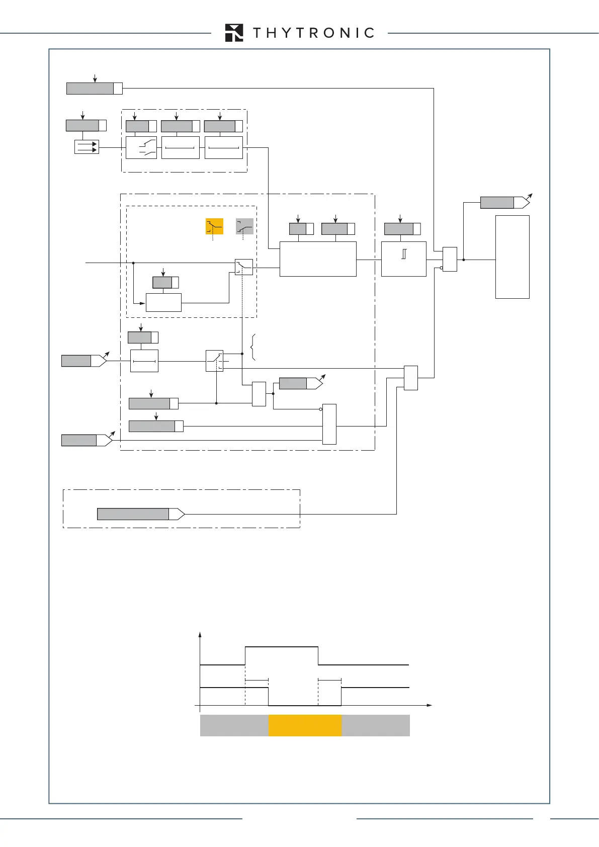
DThhAL1 thermal image (49) block diagram
t
DthCLP
CB State CB OPEN CB CLOSED CB OPEN
Output t
DthCLP
t
0.1 s
HIGH THRESHOLD/
BLOCK
LOW THRESHOLD/
UNBLOCK
HIGH THRESHOLD/
BLOCK
A = ON - Change setting
B = OFF
C = ON - Element blocking
DthAL1-L
DthAL1-K
1
CLP Dth
T DthIN
Thermal image (49LT) - Logic diagram of the first alarm threshold
XMR-D EQUIPMENT MANUAL
Ed. 2.9 - 02/2021

Table of Contents

Related product manuals