EasyManua.ls Logo

Toa EV-200M - 19 External Attenuator Control Wiring; 4-Wire System Connection

Toa EV-200M
60 pages
Print Icon
To Next Page IconTo Next Page
To Next Page IconTo Next Page
To Previous Page IconTo Previous Page
To Previous Page IconTo Previous Page
Loading...
34
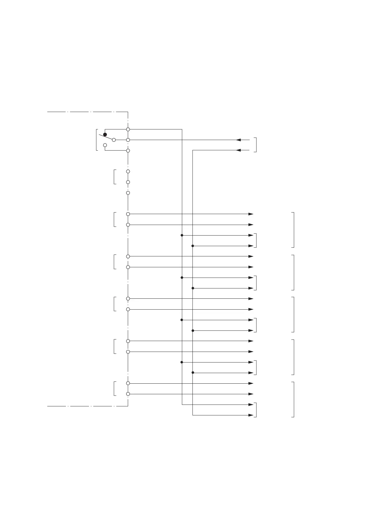
19. EXTERNAL ATTENUATOR CONTROL WIRING
19.1. 4-Wire System Connection
* This figure shows the relay operation status when the VM amplifier's power is switched off, when it is making
All-zone or emergency broadcast or when its broadcast is cut off due to control from external equipment in
emergency broadcast mode.
ATTENUATOR CONTROL relay contact capacity
Withstand voltage: 30 V DC, 125 V AC
Contact current: Under 7 A (DC), under 7 A (AC)
ATTENUATOR
CONTROL*
EXTERNAL SP INPUT
VM amplifier
DIRECT OUT
ZONE 1
ZONE 2
ZONE 3
ZONE 4
ZONE 5
N1 (NC)
N2 (NO)
H
C
C
H
H
C
+
H
C
H
C
H
C
H
C
H
C
Relay control
ZONE 1
External attenuators
External DC power supply
to activate attenuators
H
C
Relay control
ZONE 2
H
C
Relay control
ZONE 3
H
C
Relay control
ZONE 4
H
C
Relay control
ZONE 5

Table of Contents

Related product manuals