EasyManua.ls Logo

Toa M-633D - Page 29

Toa M-633D
32 pages
Print Icon
To Next Page IconTo Next Page
To Next Page IconTo Next Page
To Previous Page IconTo Previous Page
To Previous Page IconTo Previous Page
Loading...
29
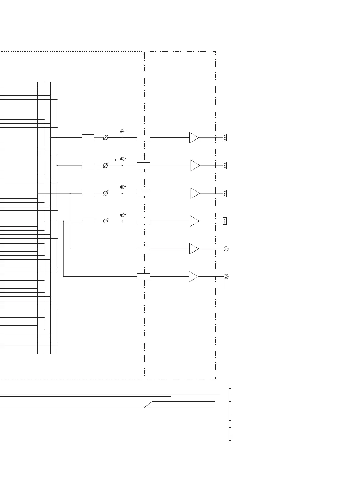
LR12
Analog
LA
LA
LA
LA
LA
LA
ARC
ARC
ARC
ARC
D/A
D/A
D/A
D/A
D/A
D/A
REC OUT (–10 dB)
STEREO (0 dB)
LINE (0 dB)
0 dB = 1 V
MONO OUT 1
MONO OUT 2
ST OUT L
ST OUT R
REC OUT L
REC OUT R
[dB]
+20
+10
0
−10
−20
−30
−40
−50
−60
−10 dB
−10 dB
0 dB
0 dB
0 dB
0 dB
RED
GREEN
BUS
STEREO MONO
SIGNAL
VOLUME

Related product manuals