EasyManua.ls Logo

Trane Technologies X1351152701 - Page 38

Trane Technologies X1351152701
48 pages
Print Icon
To Next Page IconTo Next Page
To Next Page IconTo Next Page
To Previous Page IconTo Previous Page
To Previous Page IconTo Previous Page
Loading...
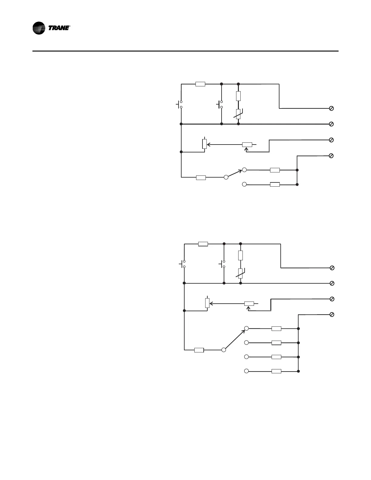
Timed
override
Cancel SW4
R9, 1.5 kW
Timed
override
On SW3
Thermistor,
10 k at 25°CW
1
2
4
Calibration
Pot 1 (see )Note 1
RT1
Note 1:
Pot 1 is
factory
calibrated.
Field
adjustment
voids
warranty.
3
R1, 4.87 kW
Off
R2, 16.2 kW
Temperature
Setpoint
Pot 5,
1 kW
Run
R11, zero W
R10, zero W
System
SW1
Signal common
Cool setpoint (CSP)
Zone
temperature
Mode
(System switch)
TB1
Dwg source: X39641098-01
X1379085101
Timed
override
Cancel SW4
R9, 1.5 kW
Timed
override
On SW3
Thermistor,
10 k at 25°CW
1
2
4
Calibration
Pot 1 (see )Note 1
RT1
Note 1:
Pot 1 is
factory
calibrated.
Field
adjustment
voids
warranty.
3
R1, 4.87 kW
R2, 2.32 kW
R3, 10.7 kW
Low
Auto
Off
R5, 16.2 kW
High
R11, zero W
R10, zero W
Signal common
Cool setpoint (CSP)
Zone
temperature
Mode
(Fan switch)
TB1
Temperature
setpoint
Pot 5,
1 kW
Fan
SW1
Dwg source: X39641095-01
X1379084801
38 BAS-SVX10F-EN
Wiring Diagrams

Table of Contents