EasyManua.ls Logo

Trane GAM5B0A18M11EB - Troubleshooting; Indoor TXV; Cooling Mode Troubleshooting

Trane GAM5B0A18M11EB
56 pages
Print Icon
To Next Page IconTo Next Page
To Next Page IconTo Next Page
To Previous Page IconTo Previous Page
To Previous Page IconTo Previous Page
Loading...
52
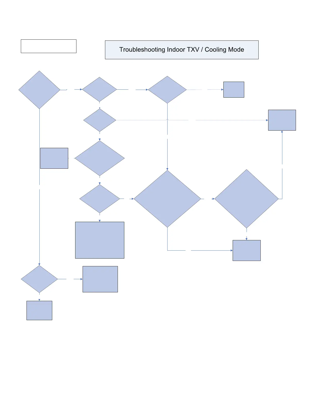
Section 26. Troubleshooting
Is sub cooling at the
outdoor unit between
8 to 12F?
NO
YES
Is superheat
< 5F?
YES
Correct air
flow
problem
Is air flow at least
350 CFM per ton?
YES
NO
Remove sensing bulb from the
suction line. Measure superheat
at indoor coil while holding the
bulb in bare hand for one minute.
Does superheat decrease?
Measure superheat at indoor coil
while placing the bulb in an ice
and water bath for one minute.
Does superheat increase?
YES
Replace the
TXV
NO
TXV is OK
NO
Is superheat
< 20F?
NO
YES
NO
Is indoor
temperature more
than 85F?
NO
Is sub cooling less
than 8F?
YES
Confirm that charge
is correct and look
for dirty or restricted
outdoor coil.
Confirm that
charge is
correct.
NO
Before starting, insure the
blower wheel, indoor and outdoor
coils are clean.
Is the liquid line
temperature at indoor
coil within 8F of outdoor
liquid line temperature?
YES
Verify line set is
sized properly
for application
NO
The system is running at max
capacity and this may be
causing the High superheat.
Wait until indoor temperature
is less than 80F and check
superheat again.
YES
YES

Related product manuals