EasyManua.ls Logo

Trane WSC120A - Pre-Start Procedures; Space Temperature Averaging Setup

Trane WSC120A
64 pages
Print Icon
To Next Page IconTo Next Page
To Next Page IconTo Next Page
To Previous Page IconTo Previous Page
To Previous Page IconTo Previous Page
Loading...
RT-SVX23D-EN 35
Pre-Start
Space Temperature Averaging (ReliaTel™ only)
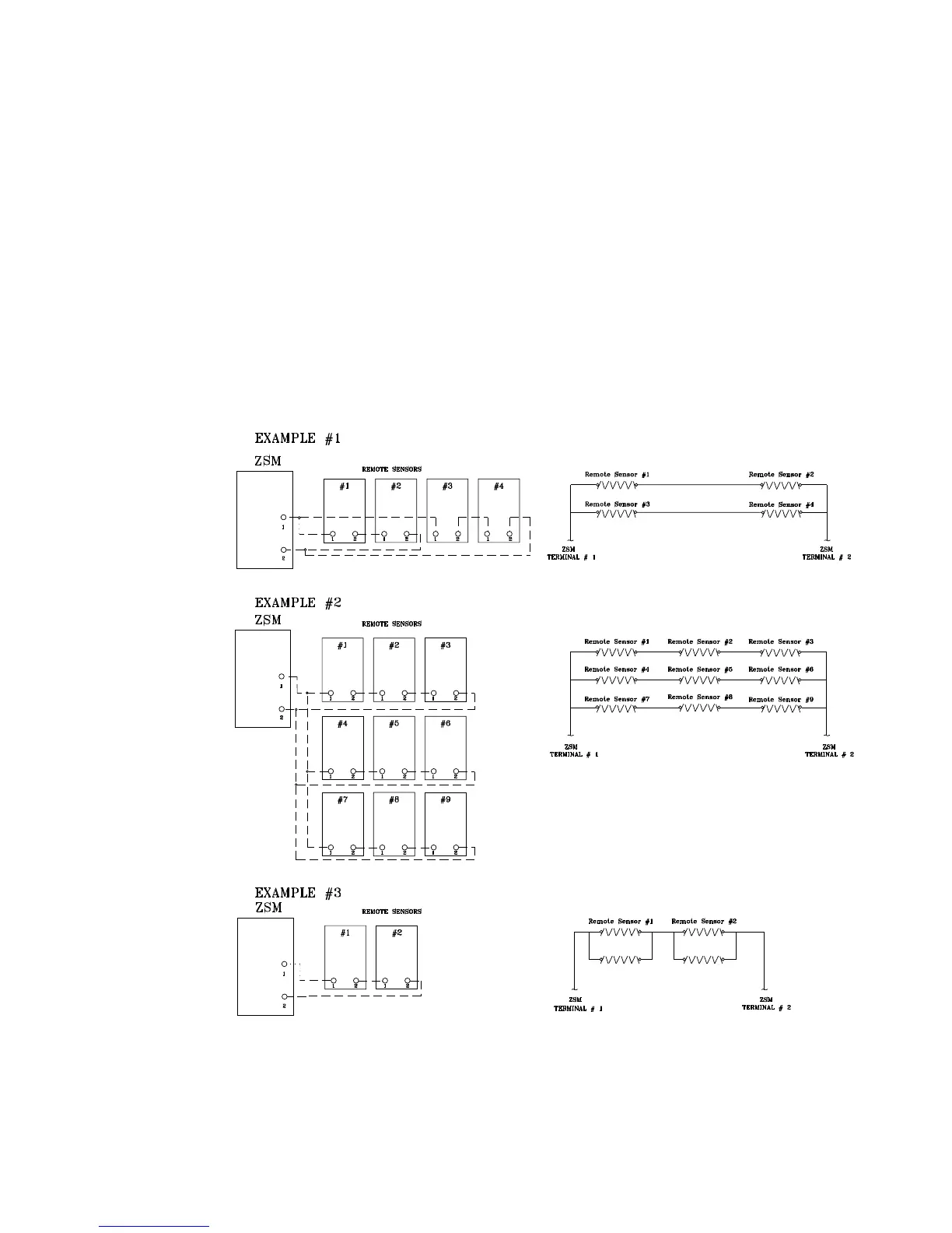
Space temperature averaging is accomplished by wiring a number of remote sensors in a series/
parallel circuit.
Using the BAYSENS016* or BAYSENS077*, at least four sensors are required to accomplish space
temperature averaging. Example #1 illustrates two series circuits with two sensors in each circuit
wired in parallel. The square of any number of remote sensors is required. Example #2 illustrates
three sensors squared in a series/parallel circuit. Using BAYSENS077*, two sensors are required
to accomplish space temperature averaging. Example #3 illustrates the circuit required for this
sensor. Table 4 lists the temperature versus resistance coefficient for all sensors.
Figure 27. Space temperature averaging

Table of Contents

Related product manuals