EasyManua.ls Logo

Utax LP 3335 - 2-3 Operation of the PWBs; 2-3-1 Power Source PWB

Utax LP 3335
122 pages
Print Icon
To Next Page IconTo Next Page
To Next Page IconTo Next Page
To Previous Page IconTo Previous Page
To Previous Page IconTo Previous Page
Loading...
2L0
2-3-1
2-3 Operati on of the PWBs
2-3-1 Power source PWB
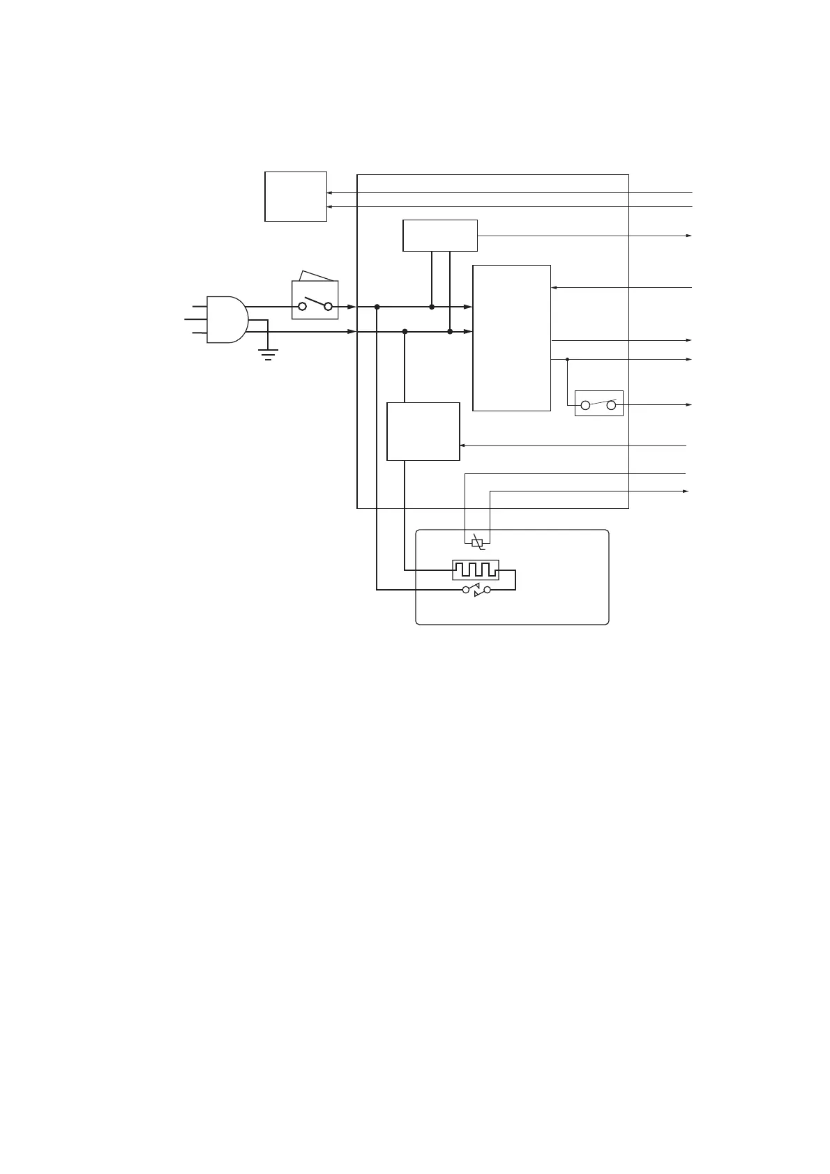
Figure 2-3-1 Power source PWB block diagram
+24V1
SLEEP
+24V1
+24V2
FAN
+3.3V2
ZCROSS
HEATN
THERM
Power source PWB
Left
cooling
fan motor
Fuser thermistor
Fuser thermal cutout
Fuser unit
Switching
regulator
circuit
Zero cross
signal circuit
A
C input
Interlock
switch
Power switch
Fuser heater
lamp control
circuit
Fuser
heater lamp

Table of Contents

Related product manuals