EasyManua.ls Logo

Valeo DD 430 - Page 24

Valeo DD 430
Print Icon
To Next Page IconTo Next Page
To Next Page IconTo Next Page
To Previous Page IconTo Previous Page
To Previous Page IconTo Previous Page
Loading...
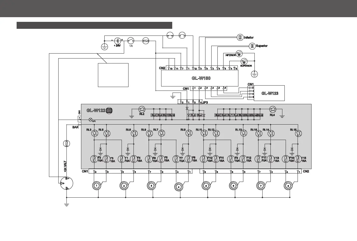
ESQUEMA ELÉCTRICO
DD 430
3.1- Diagrama Eléctrico PLACA DE COMANDO GL-W122/ 24V
OBSERVACIÓN: por tratarse de un equipo eléctrico con conmutación de alta corriente, es indispensable que éste sea
instalado en un local ventilado, no encerrado, ejos de tuberías de combustible o inflamables, bajo riesgo de incendio
o explosión. El equipo no tiene protección contra agua. Chorros y salpicaduras pueden dañarlo.
Planta código: 007-00022-000
(AZ/1,5)
(MA/1,5)
(VM/1,5)
(LI/1,5)
(L
I
/1
,
5)
(
LI/
1,5)
(LR/1,5)
(VD/1,5)
(BR/1,5)
(
BR/1,5)
(VD/1,5)
(MA/1,5)
(VM/1,5)
(AZ/1,5)
(BR/1,5)
OBS.: dependiendo
de la combinación
CHASIS x ALTERNADOR,
no conectar en
paralelo.
24

Table of Contents

Related product manuals