EasyManua.ls Logo

Viper WOLF130 - SCHÉMA DE CÂBLAGE

Viper WOLF130
333 pages
Print Icon
To Next Page IconTo Next Page
To Next Page IconTo Next Page
To Previous Page IconTo Previous Page
To Previous Page IconTo Previous Page
Loading...
INSTRUCTIONS D’UTILISATION FRANÇAIS
125
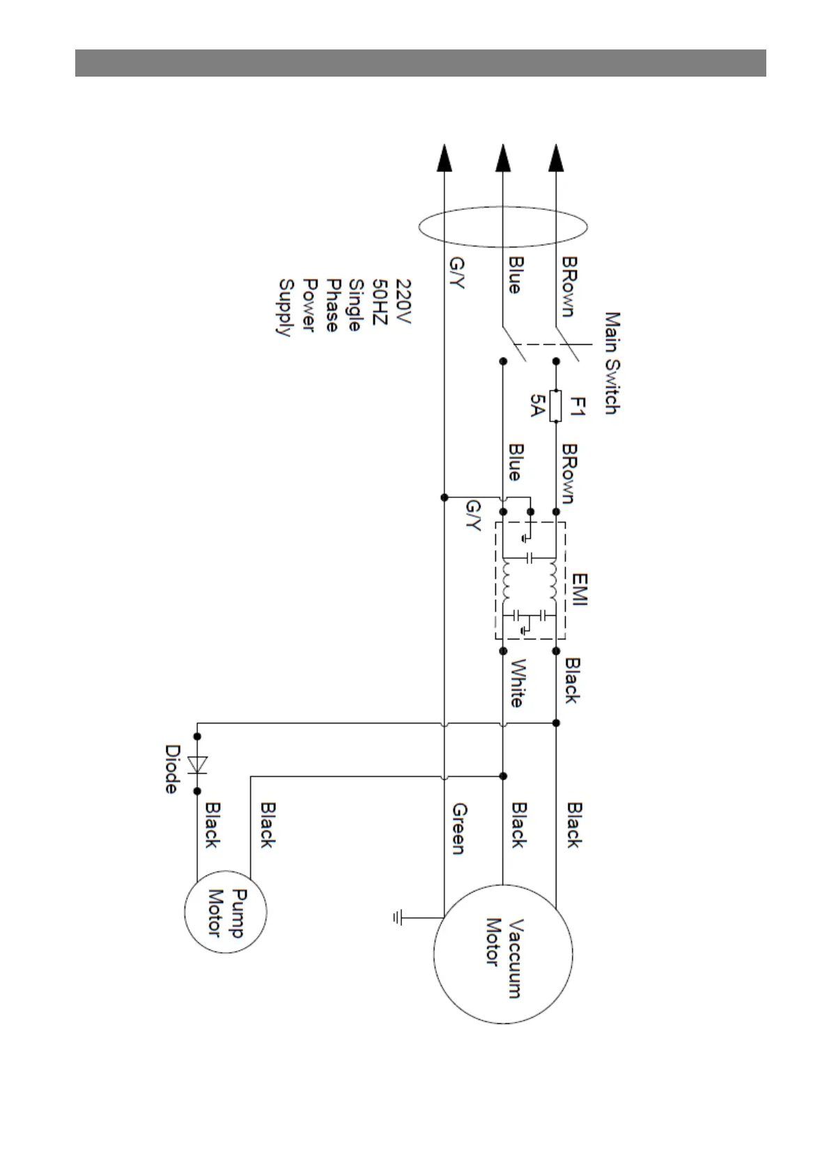
SCHÉMA DE CÂBLAGE

Table of Contents

Other manuals for Viper WOLF130

Related product manuals