EasyManua.ls Logo

Viper WOLF130 - SCHALTPLAN

Viper WOLF130
333 pages
Print Icon
To Next Page IconTo Next Page
To Next Page IconTo Next Page
To Previous Page IconTo Previous Page
To Previous Page IconTo Previous Page
Loading...
BEDIENUNGSHANDBUCH DEUTSCH
47
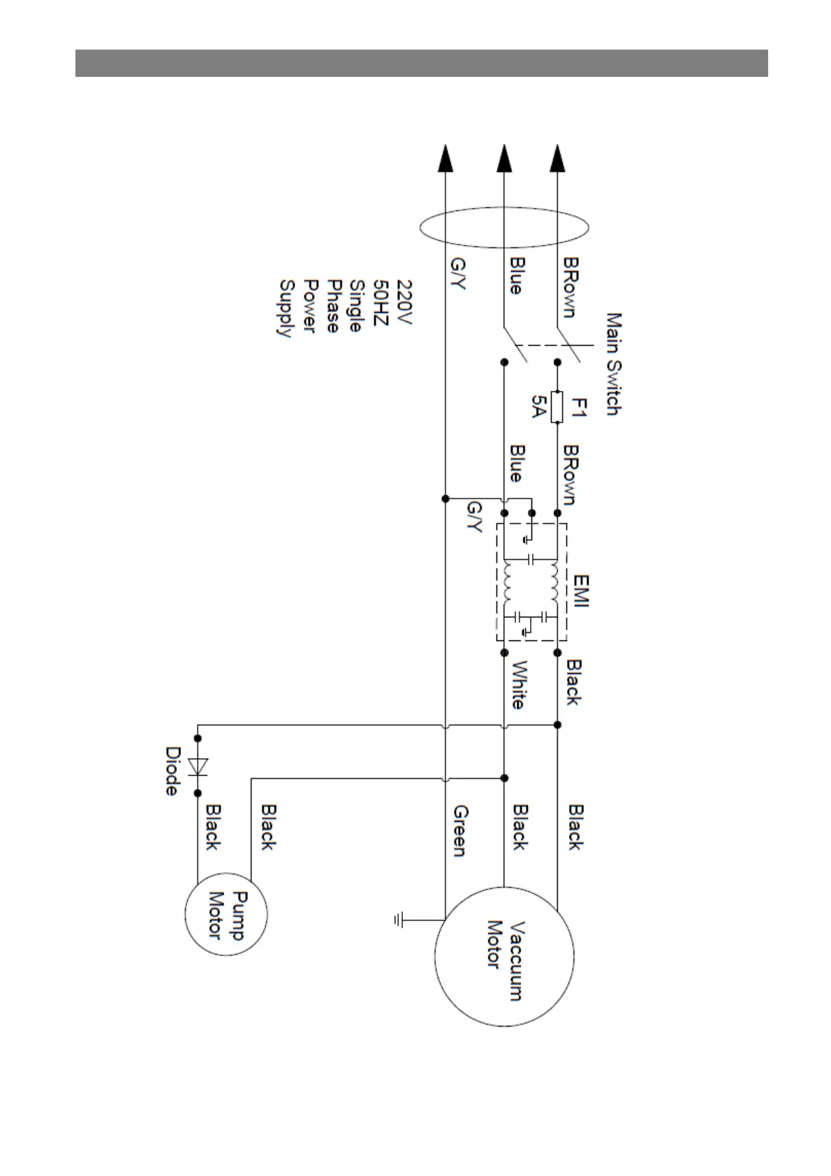
SCHALTPLAN

Table of Contents

Other manuals for Viper WOLF130

Related product manuals