EasyManua.ls Logo

Viper WOLF130 - KAPCSOLÁSI RAJZ

Viper WOLF130
333 pages
Print Icon
To Next Page IconTo Next Page
To Next Page IconTo Next Page
To Previous Page IconTo Previous Page
To Previous Page IconTo Previous Page
Loading...
HASZNÁLATI ÚTMUTA MAGYAR
151
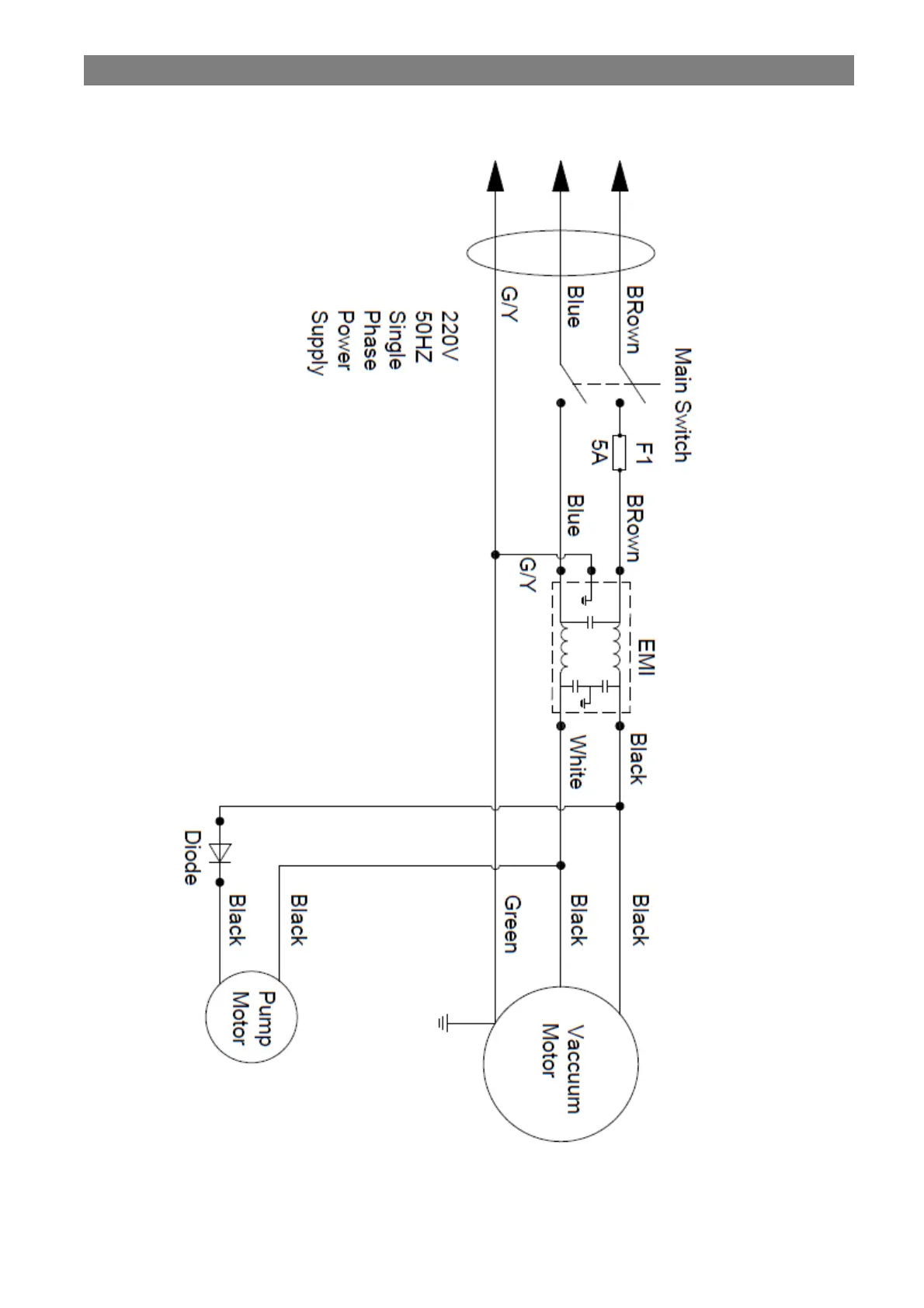
KAPCSOLÁSI RAJZ

Table of Contents

Other manuals for Viper WOLF130

Related product manuals