EasyManua.ls Logo

Viper WOLF130 - ЭЛЕКТРИЧЕСКАЯ СХЕМА

Viper WOLF130
333 pages
Print Icon
To Next Page IconTo Next Page
To Next Page IconTo Next Page
To Previous Page IconTo Previous Page
To Previous Page IconTo Previous Page
Loading...
ИНСТРУКЦИИ ПО ИСПОЛЬЗОВАНИЮ РУССКИЙ
268
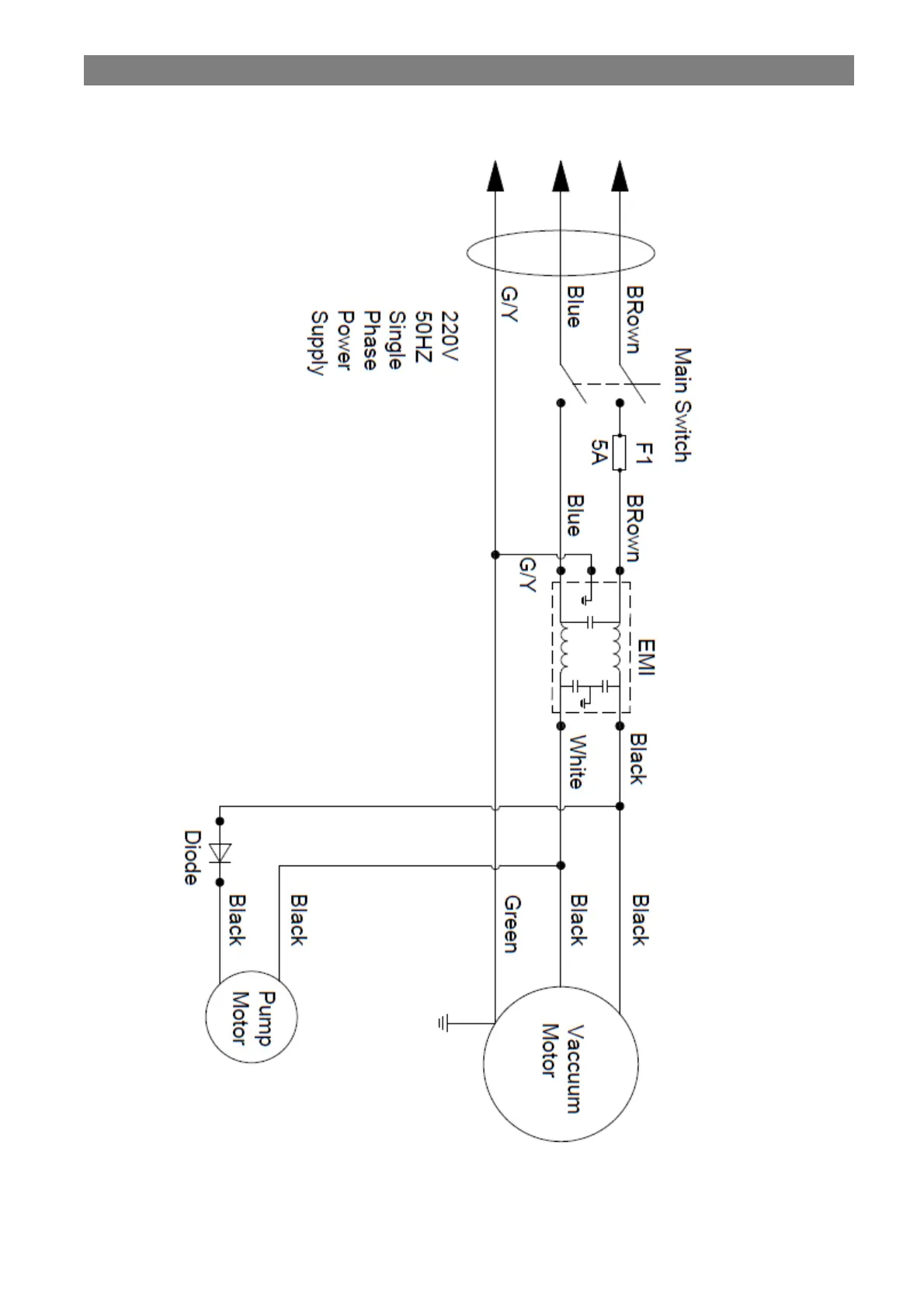
ЭЛЕКТРИЧЕСКАЯ СХЕМА

Table of Contents

Other manuals for Viper WOLF130

Related product manuals