EasyManua.ls Logo

Whirlpool CAE2745 - Schéma de Câblage

Whirlpool CAE2745
40 pages
Print Icon
To Previous Page IconTo Previous Page
To Previous Page IconTo Previous Page
Loading...
POUR LE TECHNICIEN SEULEMENT
PAGE 40
NE PAS ENLEVER NI DÉTRUIRE
Bornes
de composants
Connexion
(jonction)
Pas de
connexion
Triac
du moteur
Relais Contacteur Thermistance
Masse
de circuit
Masse
de châssis
Légende
01/17
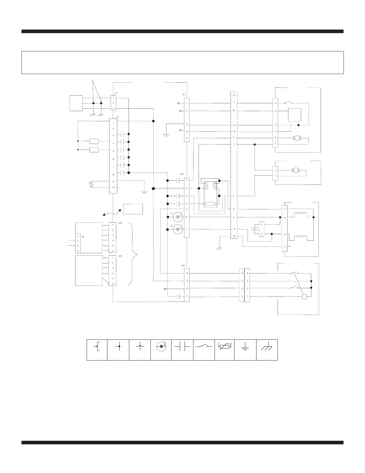
Schéma de câblage (Sans un système de paiement) (Figure 9)
IMPORTANT : Les décharges électrostatiques (ESD) peuvent endommager les commandes électroniques de la laveuse. Pour plus de détails
sur les ESD, voir page 21.
NOTE : Le schéma montre le changeur de vitesse en position SPIN (ESSORAGE), contacteur de verrou ouvert et moteur arrêté.
Cordon
d’alimentation
L1
N
Masse
Masses de la partie supérieure
et de la plaque avant
Module de
commande principal
Blanc
Vannes d’eau
890 à 1,3k ohms
Chaude
Froide
Bleu
Rouge
Noir
Noir
10C (50F) 97k à 102k
25C (77F) 49k à 51k
40C (104F) 26k à 27,2k
Thermistance
pour température
d’eau
Tuyau sous
pression vers
la cuve
Transducteur
de pression
embarqué
Entrée de
température
Module d’interface
de la glissière
d’insertion des pièces
Vers la
glissière
d’insertion
des pièces
Encodeur rotatif
de 4 position
(température
de l’eau)
Rang 5
Rang 4
Rang 3
Rang 2
Entrées
des contacteurs
d’encodeurs
Entrée de
contacteur
du couvercle
Rouge
Blanc
Bleu
Jaune
Rouge
Blanc
Bleu
Jaune
Une seule
impulsion
de 40ms pour
verrouiller ou
déverrouiller
Contacteur du couvercle
Ouvert quand le
couvercle est ouvert
120 Vca
Bobine de contacteur de verrouillage
85 à 155 ohms
Verrou du couvercle
Contacteur de verrouillage
Masse de
la partie supérieure
Châssis du moteur
Vert/Jaune
Orange
Jaune
Bobinage horaire
Bobinage
anti-horaire
Chaque bobinage
3,5 à 6 ohms
Blanc
Rouge
Condensateur
de marche du moteur/
Bobinage d’induction
Moteur
d’entraînement
Relais
du moteur
Contacts
Bobine
Pompe de vidange
Moteur de 120 Vca
Résistance du moteur
14 à 25 ohms
Tan
Bleu Cl
Moteur de 120 Vca
Résistance du moteur
2k à 3,5k ohms
Changeur
de vitesse
Essorage
Agitation
Circuit
du capteur
optique
Bleu
Rose
Gris
Noir
Marron
Blanc/Bleu
Entrée de position
du changeur de vitesse
Entrée tr/min
+13vdc

Related product manuals