EasyManua.ls Logo

Whirlpool CAE2745 - Wiring Diagram

Whirlpool CAE2745
40 pages
Print Icon
To Next Page IconTo Next Page
To Next Page IconTo Next Page
To Previous Page IconTo Previous Page
To Previous Page IconTo Previous Page
Loading...
PAGE 20
FOR SERVICE TECHNICIAN’S USE ONLY
DO NOT REMOVE OR DESTROY
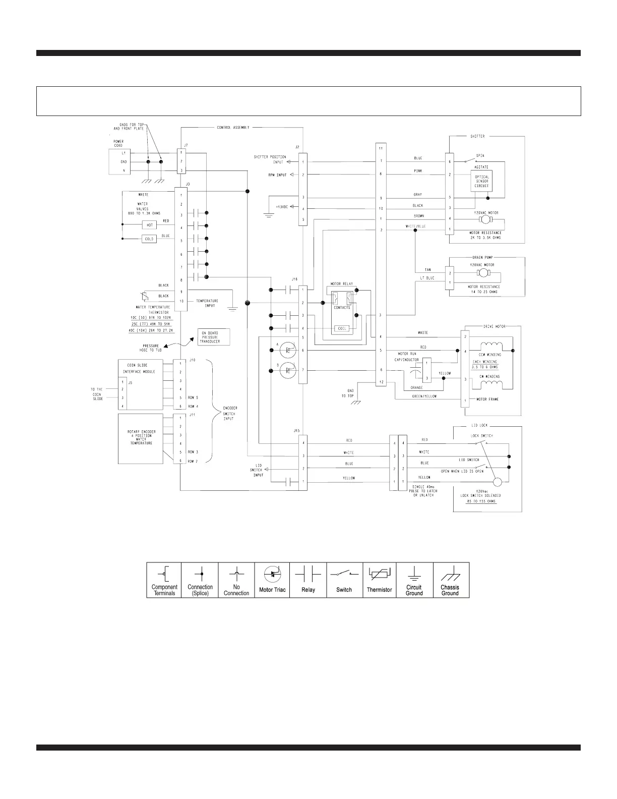
Wiring Diagram (No payment system) (Figure 9)
IMPORTANT: Electrostatic discharge may cause damage to machine control electronics. See page 1 for ESD information.
NOTE: Schematic shows shifter in SPIN position, lock switch open, and motor off.
Legend

Related product manuals